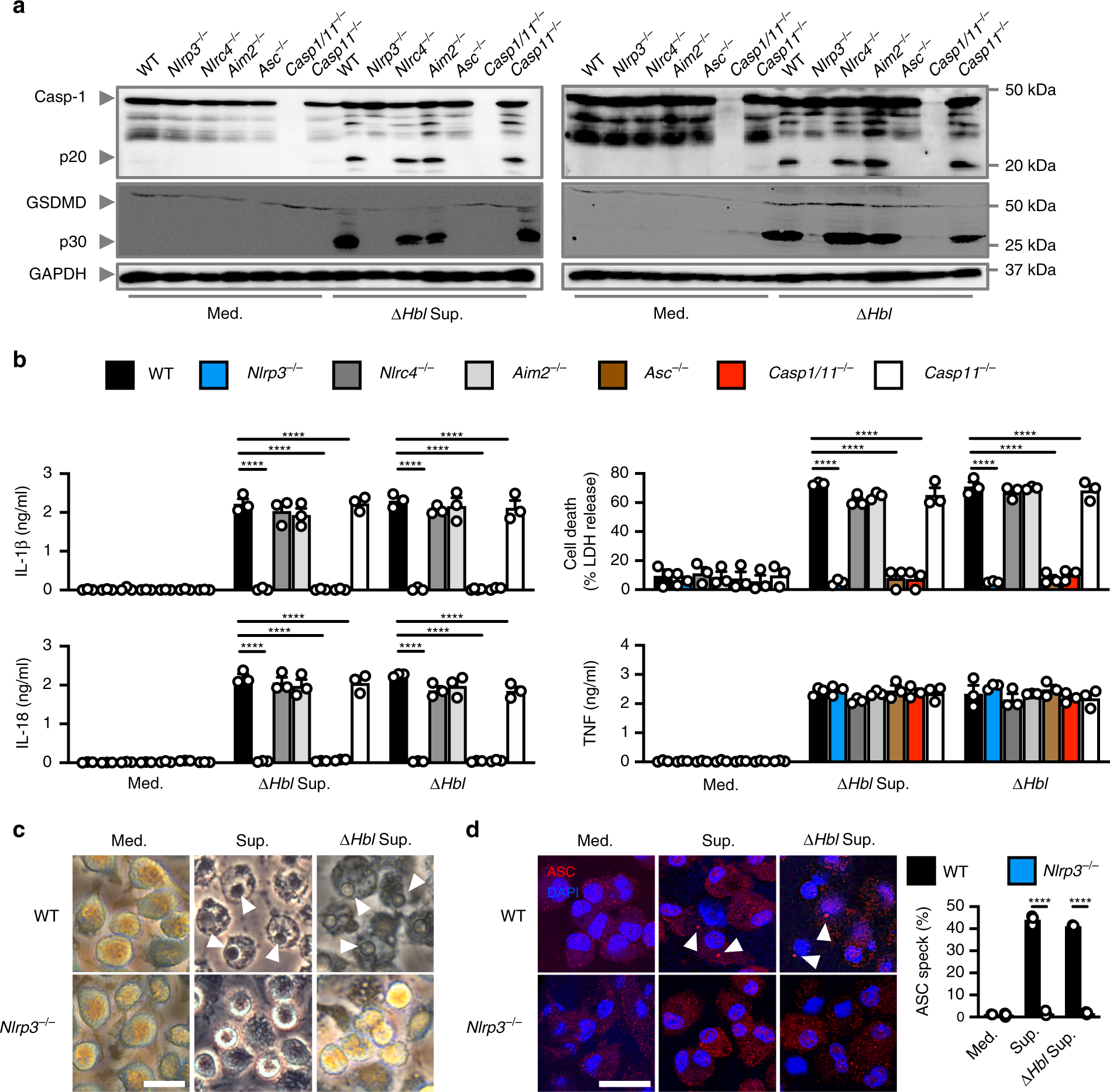
Fig. 2: The secreted factor of B. cereus activates the NLRP3 inflammasome.
From: Bacillus cereus non-haemolytic enterotoxin activates the NLRP3 inflammasome

a, Immunoblot analysis of caspase-1, gasdermin D, and GAPDH (loading control) in WT or mutant BMDMs left untreated or LPS-primed and assessed 20 h after stimulation with ΔHbl supernatant, or after infection with ΔHbl (m.o.i. of 5). b Release of IL-1β, IL-18, and TNF and death of BMDMs after treatment as in a. c Brightfield microscopy analysis of BMDMs 8 h after stimulation as in a. d Immunofluorescent analysis of ASC speck formation (red) in BMDMs after treatment as in a. Quantification of the prevalence of ASC specks is shown on the right as a percentage of total cells (DAPI). At least 200 cells from each genotype were assessed. Scale bar, 25 μm c, d. Arrowheads indicate pyroptotic cells c or ASC specks d. NS, not significant, ****P < 0.0001 (one-way ANOVA with Dunnett’s multiple-comparisons test b or student’s unpaired t test d). Each symbol represents an independent experiment b, d. Data are representative of three independent experiments (n = 3, a–d; mean and s.e.m. in b, d). Source data are provided as a Source Data file.