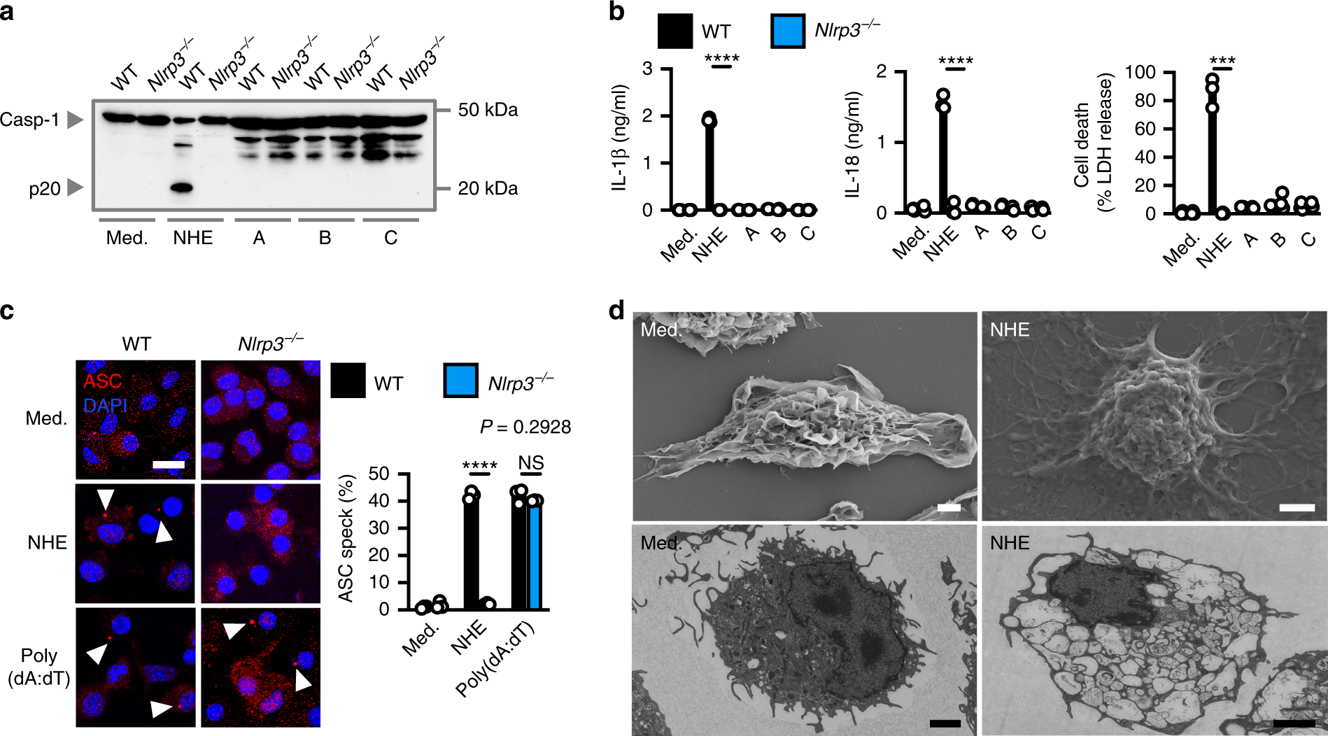
Fig. 4: NHE activates the NLRP3 inflammasome.
From: Bacillus cereus non-haemolytic enterotoxin activates the NLRP3 inflammasome

a Immunoblot analysis of caspase-1 of WT or Nlrp3−/− BMDMs left untreated (Med.) or LPS-primed and assessed 3 h after treatment with recombinant NHE, or with the individual NHE subunits; b release of IL-1β and IL-18, and death of WT or Nlrp3−/− BMDMs as treated in a. c, Immunofluorescent ASC speck analysis (red) in WT or Nlrp3−/− BMDMs left untreated or LPS-primed and assessed 3 h after stimulation with NHE or 5 h after transfection with poly(dA:dT). Quantification of ASC specks as a percentage of total cells (DAPI). At least 200 cells from each genotype were assessed. Arrowheads indicate ASC specks. d Scanning electron microscopy analysis (top) or transmission electron microscopy analysis (bottom) of WT BMDMs left untreated or LPS-primed and assessed 3 h after treatment with NHE. Scale bar, 12 μm c, 2 μm d. NS, not significant, ***P < 0.001 and ****P < 0.0001 (student’s unpaired t test b and c). Each symbol represents an independent experiment b and c. Data are representative of three independent experiments (n = 3 in a–d; mean and s.e.m. in b and c. Source data are provided as a Source Data file.