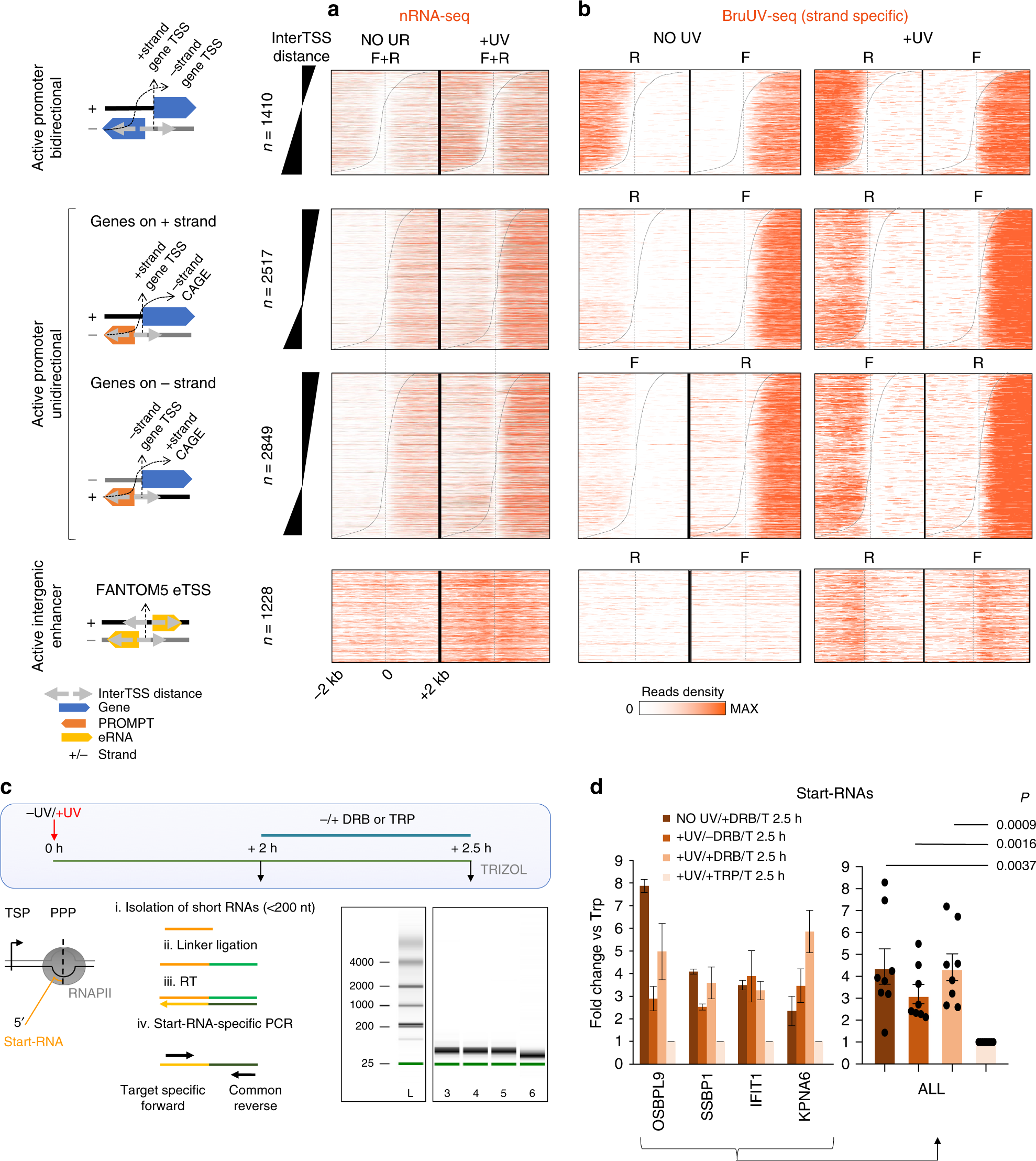
Fig. 5: De novo and increased RNA synthesis from all TSSs upon UV exposure.

a. Heatmap of nascent RNA (nRNA) read densities (NO UV and +UV (60 min, 20 J/m2) data obtained from ref. 25 before and after UV, in genomic regions 2 kb around TSS, for categories defined in Fig. 3a–c (see “Methods” and Supplementary Fig. 5 for timeline). F: forward (+) strand, R: reverse (−) strand. b Same as in a for strand-specific BruUV-seq (NO UV and +UV (30 min, 20 J/m2) data obtained from ref. 27). c (Upper panel) Experimental outline. Cells were treated (or not) with UV, and were left to recover normally for 2 h. In turn, DRB, TRP, or DMSO was added, and after 30 min, cells were disrupted by Trizol addition. (Lower panel, left) Methodology followed for the detection and quantification of gene-specific start-RNAs (for details see “Methods”). (Lower right) Agilent RNA 6000 Nano Bioanalyzer traces showing size distribution of RNA samples after preparation of a separate small-sized RNA fraction. L: RNA ladder (size in nucleotides), 3–6: small-sized RNA fraction of samples analyzed in d. d qPCR analysis of start-RNAs. Bar chart illustrating FC (compared with TRP treatment), for each gene tested (left) and for the average FC of all genes (right). Error bars represent S.E.M., and P values are calculated using two-sided Student’s t test.