Fig. 4: Dynamic covalent information storage and retrieval.
From: Sequence-selective dynamic covalent assembly of information-bearing oligomers

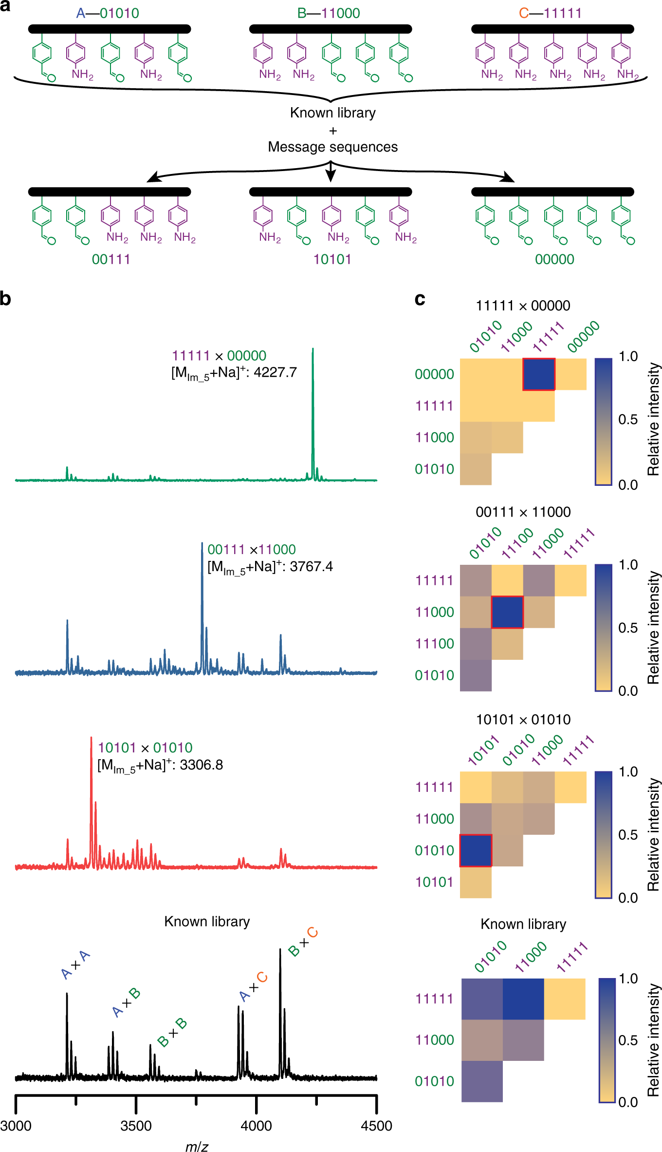
a Schematic of a known library composed of three unique, mass-labeled oligomeric sequences A (01010), B (11000), and C (11111), and individual messages sequences used to challenge the library. b MALDI mass spectrum of the known sequence library treated to the dissociation/extraction/annealing assembly process in the absence of a message strand (black, bottom), resulting in non-specific binding among the library strands, yielding all five possible sets of dimeric ladder species with varying numbers of rungs. Introduction of a message sequence to the known library and treatment of the mixture to the multi-step assembly process yielded MALDI mass spectra with dominant peaks attributable to the in-registry hybridization product of the message strand with its library complement (10101 message, second from bottom, red; 00111 message, second from top, blue; 00000 message, top, green). c Hybridization specificity of message strands with their library complements assessed by normalized MALDI mass spectrum intensities. Possible dimeric ladder species are shown; red boxes indicate expected hybrids between message and complementary library strands. Peaks at multiples of +18m/z values are attributable to ladders species with fewer rungs.