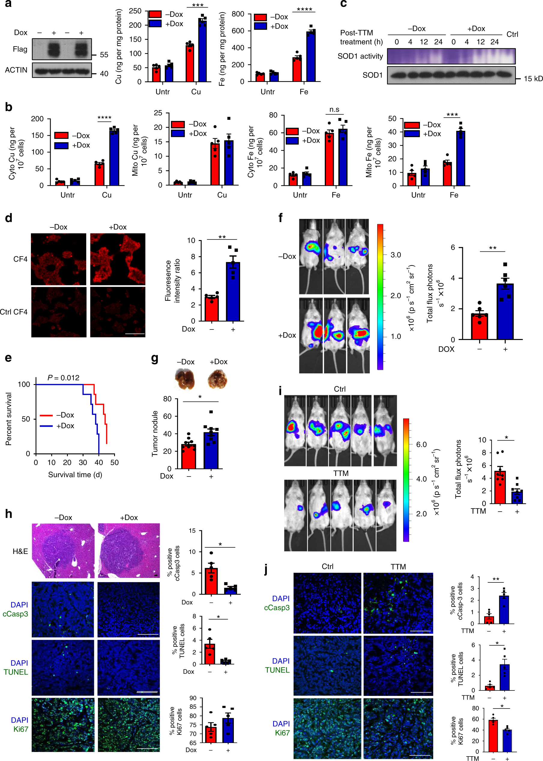
Fig. 2: STEAP4-mediated copper uptake leads to tumor metastasis.

a AAS measurement of total copper and iron content in STEAP4-inducible Ls174t cells cultured in the presence and absence of doxycycline (Dox) in serum-free DMEM supplemented with 10 µM Cu(II) or 10 µM Fe(III). ***P = 0.0009; ****P < 0.0001 by two-tailed Student’s t test. n = 5 biologically independent cell cultures. b Copper and iron content in cytosol and mitochondrial fraction in STEAP4-inducible clone treated as described for panel (a). ***P = 0.0009; ****P < 0.0001; n.s., not significant by two-tailed Student’s t test. n = 5 biologically independent cell cultures. c Kinetics of the recovery of SOD activity from TTM treatment in STEAP4-inducible clones cultured in the presence or absence of Dox. Ctr, no TTM treatment. The experiment was repeated with 3 sets of biologically independent cell cultures. d Fluorometric detection of intracellular copper. CF4 copper Fluor-4 probe (CF4); Ctrl CF4 control probe. Scale bar, 100 µm. n = 5 biologically independent cell cultures. **P = 0.0046 by two-tailed Student’s t test. e Survival analysis for mice injected with STEAP4-inducible Ls174t clone cultured in the presence or absence of Dox (P = 0.012 by log-rank test, n = 9). f Metastatic tumor burden assessed 30 days after intrasplenic injection of luciferase-expressing STEAP4-inducible clones. Total flux photons were quantified in bar graph (n = 6 mice). **P = 0.0017 by two-tailed Student’s t test. g Total number of metastatic nodules per liver. *P = 0.0151 by two-tailed Student’s t test, n = 9 livers. h H&E and immunofluorescent staining of paraffin sections of the liver metastasis. Scale bar, 100 µm. (n = 5). *P = 0.0158 for Cleaved Caspase-3 (cCasp3) and P = 0.0251 for TUNEL by two-tailed Student’s t test. i Bioluminescence imaging of metastatic tumor burden after treatment with different drugs. Quantification was done based on the total flux photons. n = 8 mice. *P = 0.0109 by two-tailed Student’s t test. j Histology analysis for metastatic tumor tissues from mice receiving different treatments. Ki67, cleaved caspase-3 (cCasp3) were stained and TUNEL assay was performed on paraffin sections. n = 5 biologically independent tumor tissues. Scale bar, 100 µm. *P = 0.0264 for TUNEL, *P = 0.0124 for Ki67; **P = 0.0040 for cCasp3 by two-sided Student’s t test. All data were presented as mean ± SEM. Experiments in (a−e) were repeated three times; (f−j) were repeated twice. Data were not pooled.