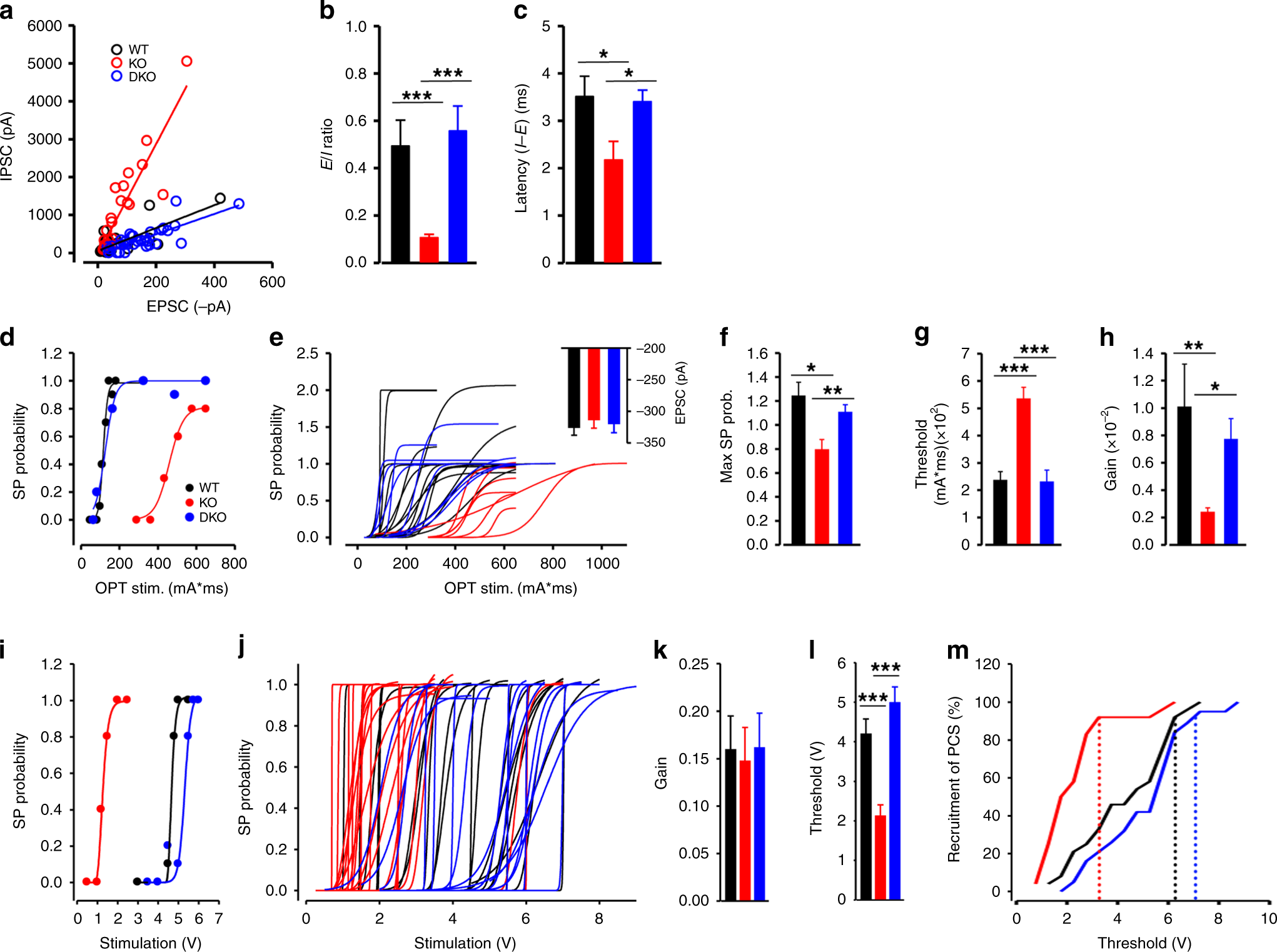
Fig. 8: The synaptic inputs, response threshold and dynamic range at the layer 2/3 dACC pyramidal neurons are normalized in PV-DKO mice.

a–c MD thalamocortical projections to the dACC were photoactivated to elicit monosynaptic excitatory response at L2/3 pyramidal neurons and compare the di-synaptic feedforward inhibitory inputs. PV-DKO mice showed normalized a E-I relationship, b E/I ratio, and c the latency to the IPSC after EPSC. WT (black), PV-Lmo4KO (KO, red), PV-DKO (blue, n = 35 cells/12 mice). d–h Spike probability (SP) shows restored response of L2/3 pyramidal neurons to MD thalamocortical stimulation in DKO mice (n = 9 cells/5 mice). Inset (e), histogram shows similar EPSC amplitudes for each of the three genotypes. f Maximum spike probability. g Activation threshold. h Gain. i–m Response of L2/3 pyramidal neurons to layer 1 electrical stimulation is restored in DKO mice (n = 19 cells/7 mice). Dashed lines show thresholds to recruit 92% of cells for each genotype in m. *, **, ***, p < 0.05, 0.01, 0.001, respectively.