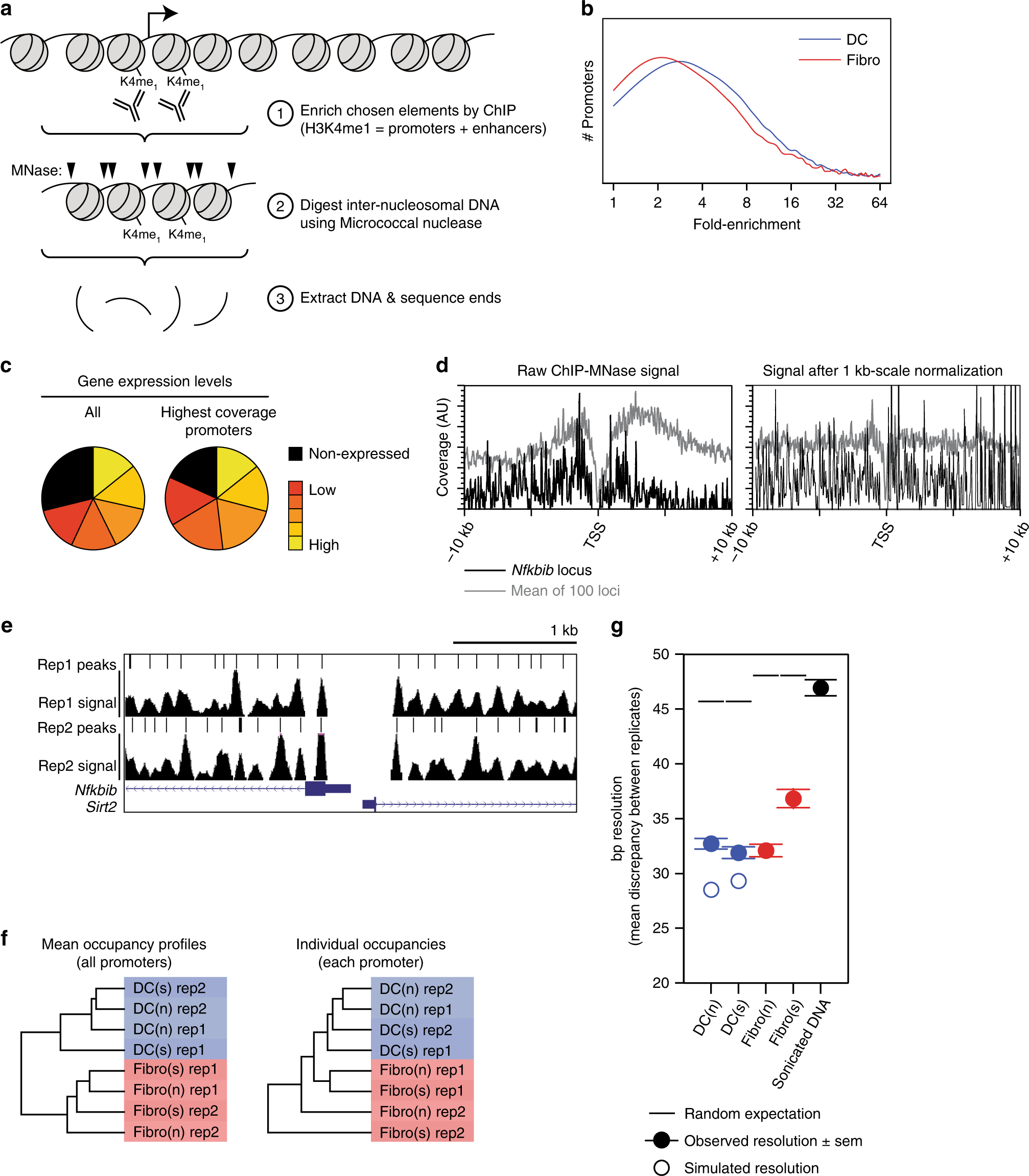
Fig. 1: High resolution nucleosome mapping at regions-of-interest.
From: Role of cell-type specific nucleosome positioning in inducible activation of mammalian promoters

a Outline of ChIP-MNase technique. b Distribution of coverage levels attained by ChIP-MNase applied to 10 kb H3K4me1 promoter regions, expressed as the fold-enrichment over the mean level corresponding to homogeneous genomic coverage (equivalent to the fold-reduction in sequencing depth that would be required to attain a fixed level of coverage). c Proportion of promoters of non-expressed and expressed genes in fibroblasts among all promoters (left) or among those with the 10% highest levels of coverage after enrichment by H3K4me1 ChIP-MNase. d Correction of ChIP-MNase signal for large-scale variation in the magnitude of ChIP recovery. (left) Unprocessed ChIP-MNase signal across an example locus (encompassing the promoter of the Nfkbib gene; black), or the mean signal across 100 loci (grey). (right) Processed ChIP-MNase signal after normalisation using a sliding 1 kb window: note that the periodic nucleosomal pattern is retained, while the variation in signal magnitude across and between individual loci is remedied. e Example distribution of nucleosome occupancy (‘signal’) and predicted nucleosome positions (‘peaks’) across the Nfkbib promoter region in replicate ChIP-MNase samples from DCs. f Unupervised hierarchical clustering of nucleosome occupancies from distinct ChIP-MNase samples, applied to mean levels across all promoters (left) or to individual levels at each promoter separately (right). Note that DC and fibroblast samples segregate into distinct clusters (blue and red). g Resolution of predicted nucleosome positions, calculated as the mean discrepancy between replicate samples (see for instance panel (e)). Solid symbols: observed resolution; open symbols: resolution simulated by random sampling to eliminate biological variation; lines: expected resolution based on random placement with matched mean density. Error bars indicate standard error of the mean (SEM) of n = 60 bins; full distributions are shown in Supplementary Fig. 3f. Source data are provided as a source data file.