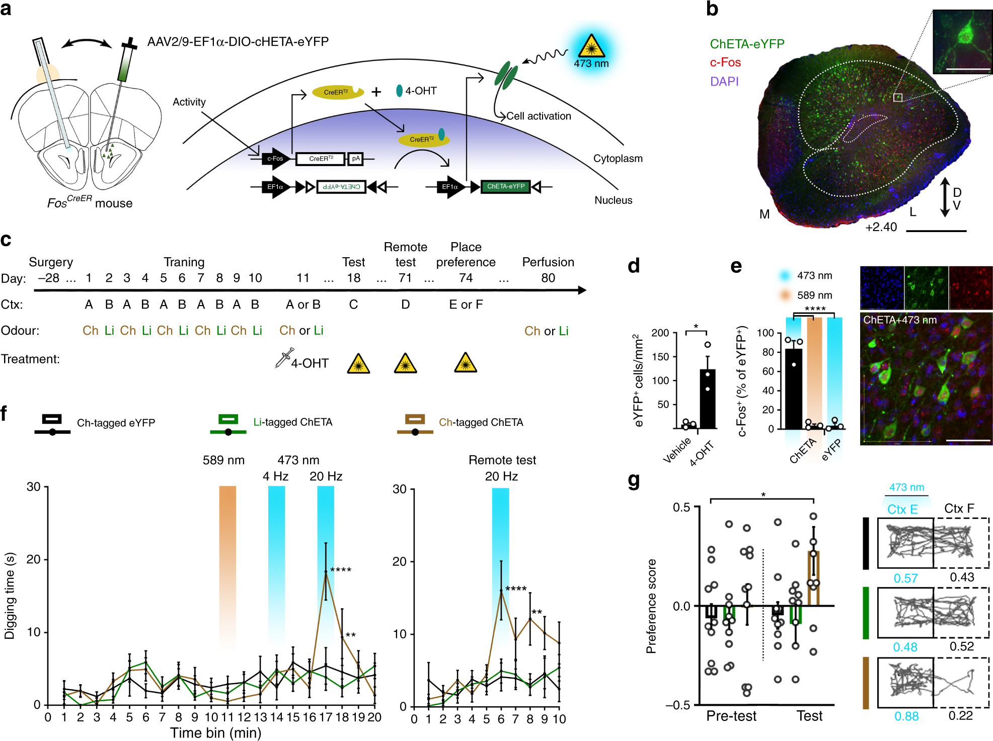
Fig. 2: Artificially expressing unique odour engrams.
From: Olfactory memory representations are stored in the anterior olfactory nucleus

a Method for activity-dependent labelling of AON neurons with photoreceptive ChETA-eYFP for subsequent cellular activation. b Representative coronal section of the AON expressing ChETA-eYFP (green) and c-Fos (red); DAPI (blue). Scale bars represents 500 µm (black) or 50 µm (white). Medial (M); Lateral (L); Dorsal/Ventral (DV). Similar results were observed in all mice independently analysed. c Protocol for tagging and examining the behavioural expression of two unique odour engrams. Chocolate (Ch); Limonene (Li). d Injections of 4-OHT induces AAV-mediated gene expression of ChETA-eYFP [each group, n = 3 mice, independent-samples t-test, t(4) = 4.184, *P = 0.0139]. e Left: percentage of ChETA-eYFP or eYFP-only labelled neurons which express c-Fos following light illumination [each group, n = 3 mice, one-way ANOVA, F(2, 6) = 79.67, ****P < 0.0001]. Right: representative confocal image of ChETA-eYFP neurons after stimulation with 473 nm light. Scale bar represents 50 µm. f Measurements of time spent digging 7 days (left) or 60 days (right) post-tagging [each group, n = 10 mice; 7 days (left): two-way ANOVA, main effect of group F(2, 27) = 0.6025, ns, P = 0.5547; main effect of Time F(19, 513) = 4.901, ****P < 0.0001; main effect of subjects (matching) F(27, 513) = 2.870, ****P < 0.0001; interaction F(38, 513) = 2.352, ****P < 0.0001; 60 days: two-way ANOVA, main effect of group F(2, 27) = 5.3, *P = 0.0114; main effect of Time F(9, 243) = 5.432, ****P < 0.0001; main effect of subjects (matching) F(27, 243) = 2.929, ****P < 0.0001; interaction F(18, 243) = 2.342, **P = 0.002]. g Left: real-time place preference scores determined by the time spent in a 473-nm light-paired or unpaired chamber [each group, n = 10 mice, two-way ANOVA, main effect of group F(2, 54) = 3.727, *P = 0.0305; main effect of light F(1, 54) = 1.492, ns, P = 0.2272; interaction F(2, 54) = 1.523, ns, P = 0.2272]. Right: representative track plots of an individual mouse’s position from eYFP- (top), limonene- (middle), or chocolate-tagged (bottom) groups. Data are means ± SEM. Source data are provided as a Source Data file.