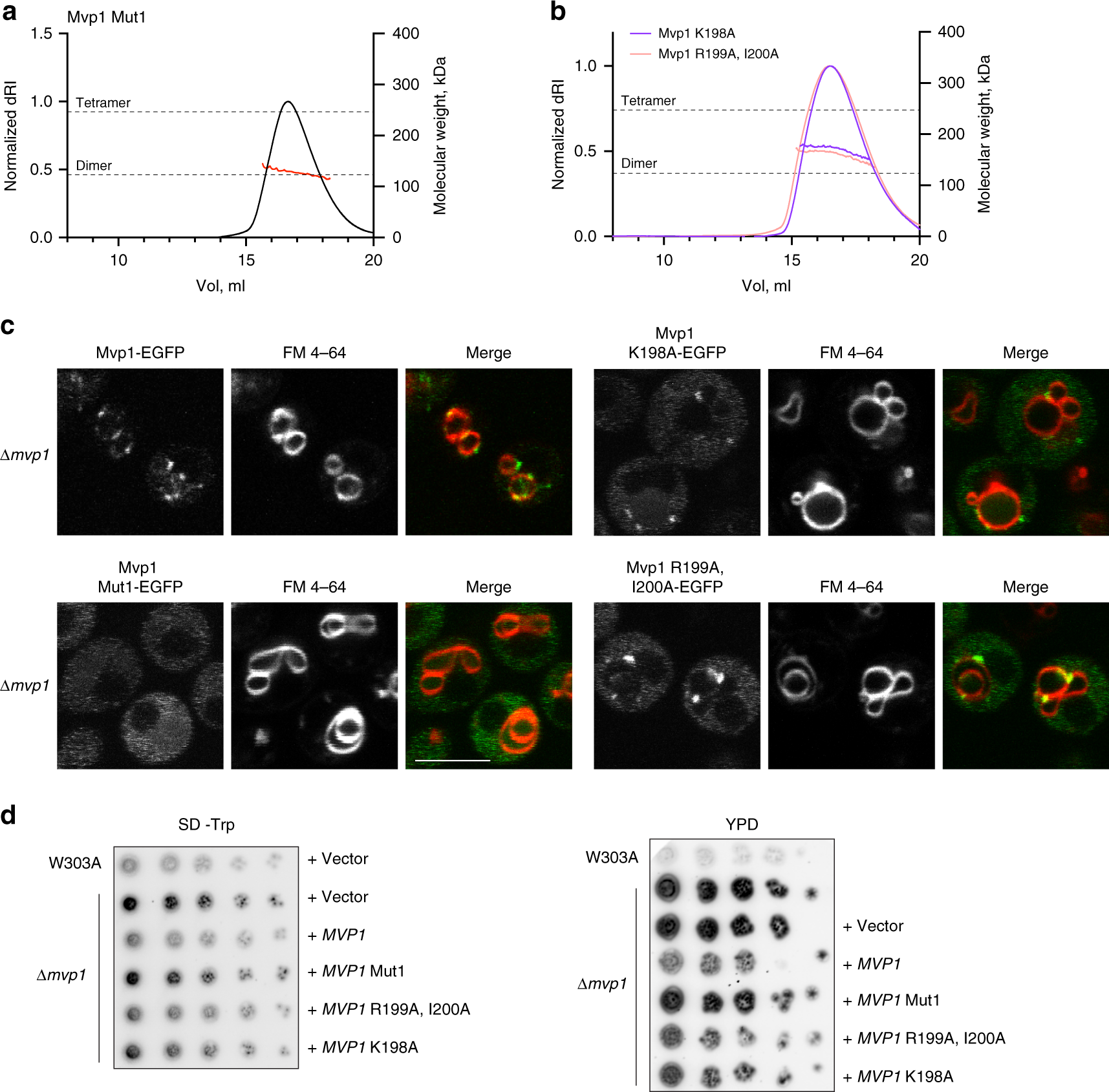
Fig. 3: Mvp1 Mut1 is dimeric and is defective in lipid binding and CPY sorting in vivo.

The absolute molecular weights of Mvp1 Mut1 (a) or Mvp1 K198A (purple) or Mvp1 R199A, I200A (pink) (b) were determined using SEC-MALS as in Fig. 1. Proteins were eluted in buffer containing 250 mM NaCl. c Subcellular localization of EGFP-tagged Mvp1 and its mutants in Δmvp1 cells. Vacuoles were stained with the lipophilic dye FM 4–64. Images were obtained by confocal microscopy. Scale bar—5 μm. d CPY secretion assays. W303A or Δmvp1 cells expressing vector or the indicated construct were plated onto SD-Trp to maintain plasmid selection (left) or YPD (right) plates and incubated at 30 °C for 24 h. Plates were then overlaid with nitrocellulose for an additional 16 h. CPY secretion was detected by immunoblotting using an anti-CPY antibody. The leftmost spot in each case is 2 μl of a OD600 = 0.5 culture: spots to the right of this are sequential fivefold dilutions. For d source data are provided as a Source Data file.