Fig. 3: Aptamer-gRNAs enable high-throughput genome editing.
From: Small molecule regulated sgRNAs enable control of genome editing in E. coli by Cas9

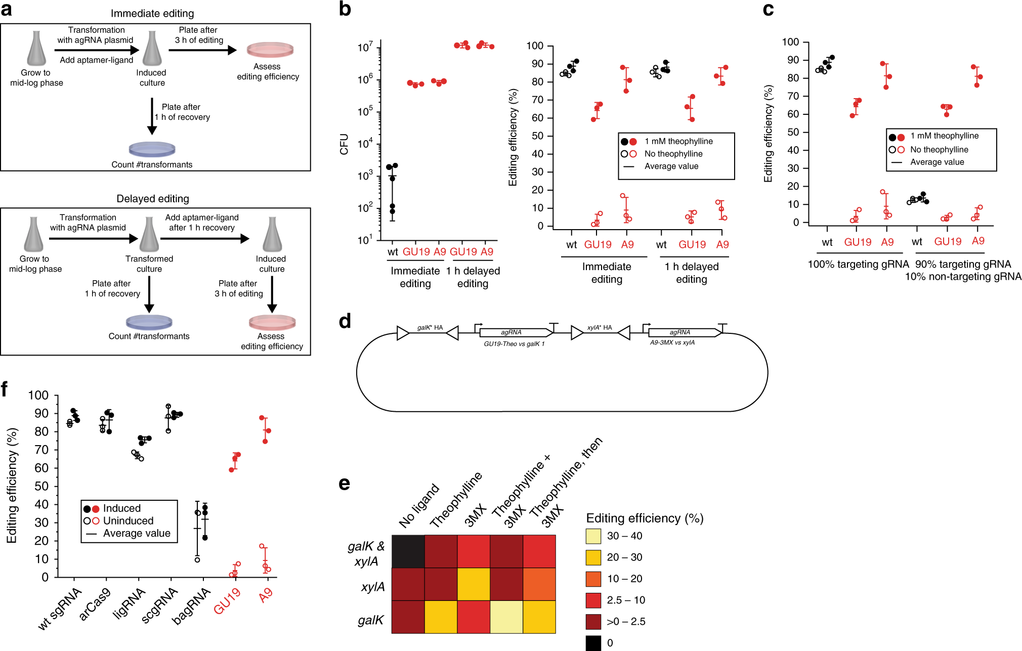
a Comparison of workflows with and without aptamer-regulated control of editing time point. b Transformation efficiencies of the MGλ9 strain with wt sgRNA and agRNAs that are induced immediately after transformation or 1 h after transformation. CFU are colony forming units 100 ng−1 DNA and per 4 mL of recovery media. Error bars indicate standard deviation from the mean. n = 3–5 biological replicates. c Editing efficiencies with wt sgRNA and ligand-activatable agRNAs that are activated with theophylline 1 h after transformation. Targeting sgRNA refers to plasmids that express sgRNAs that target the galK1 site, non-targeting sgRNA refers to plasmids expressing a sgRNA that targets a site absent from the E. coli genome. Each dot represents a biological replicate and error bars indicate standard deviation from the mean. n = 3 biological replicates. d Plasmid design to enable multiplexed gene editing. The individual homology arms and agRNAs are identical to the ones previously described for the single-edit experiments. e Editing efficiency at the two genes galK (site 1) and xylA in dependence on agRNA induction with either 1 mM theophylline and/or 1 mM 3MX. The color-coded values represent the average of three biological replicates. f Editing efficiencies at the galK 1 site with various systems. wt sgRNA: unmodified single-guide RNA. arCas97: an allosterically regulated Cas9 protein that is inducible with 0.1 mM 4-hydroxytryptophan. ligRNA8: a ligand-inducible sgRNA that is functionalized with a theophylline aptamer. scgRNA9: a signal-conducting sgRNA that was functionalized with a theophylline aptamer. bagRNA11: a blocked aptamer-gRNA that uses a theophylline-ribozyme to unblock the sgRNA spacer. • Full circles: induced with 1 mM theophylline, unless stated otherwise. ○ Empty circles: no induction. Every circle represents one biological replicate. Error bars indicate standard deviation from the mean. n = 3 biological replicates. Source data are provided as a Source Data file.