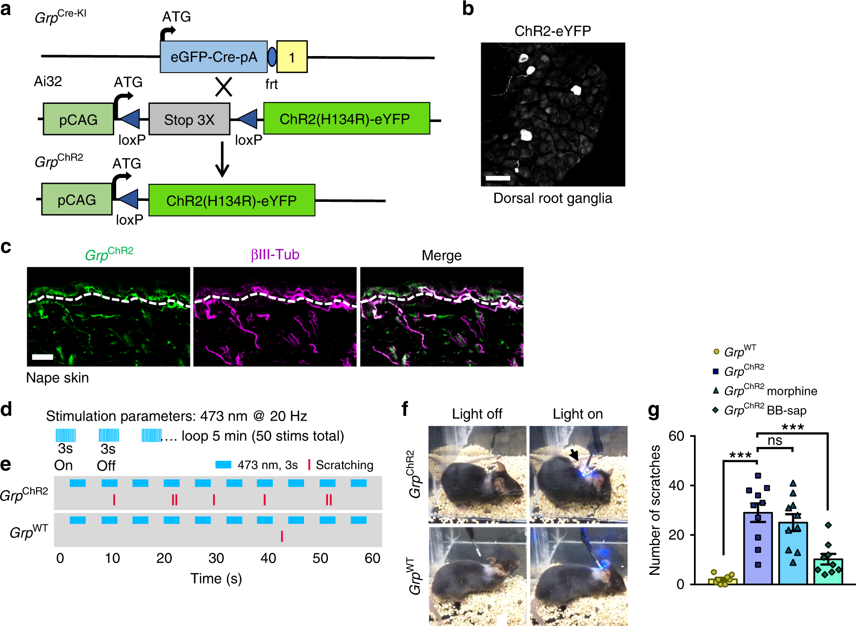
Fig. 5: Opto-activation of Grp+ sensory neuron skin fibers evokes itch behavior.

a Schematic of GrpCre-KI mating with Ai32 ChR2-eYFP line to produce GrpChR2 mice. b IHC Image of eYFP expression in GrpChR2 DRG. Scale bar, 50 μm. c IHC images of eYFP and βIII-Tubulin in GrpChR2 nape skin. Dashed lines indicate epidermal/dermal boundary. Scale bar, 100 μm. d Optical parameters of skin fiber stimulation GrpChR2 and GrpWT mice. e Raster plot of scratching behavior induced by light stimulation of skin in GrpChR2 and GrpWT mice. f Snapshots of GrpChR2 and GrpWT mice with light off or on. Arrow indicates hind paw scratching the nape when light is on. g Total number of scratches during 5-min light stimulation experiment in GrpWT, GrpChR2, GrpChR2 morphine-treated and GrpChR2 BB-sap-treated mice. Data are presented as mean ± s.e.m., n = 8 mice for GrpWT, 9 mice for GrpChR2 BB-sap, and 10 mice for GrpChR2 and GrpChR2 morphine, one-way ANOVA with Tukey post hoc, ***p < 0.001, ns not significant. Source data are provided as a Source Data file.