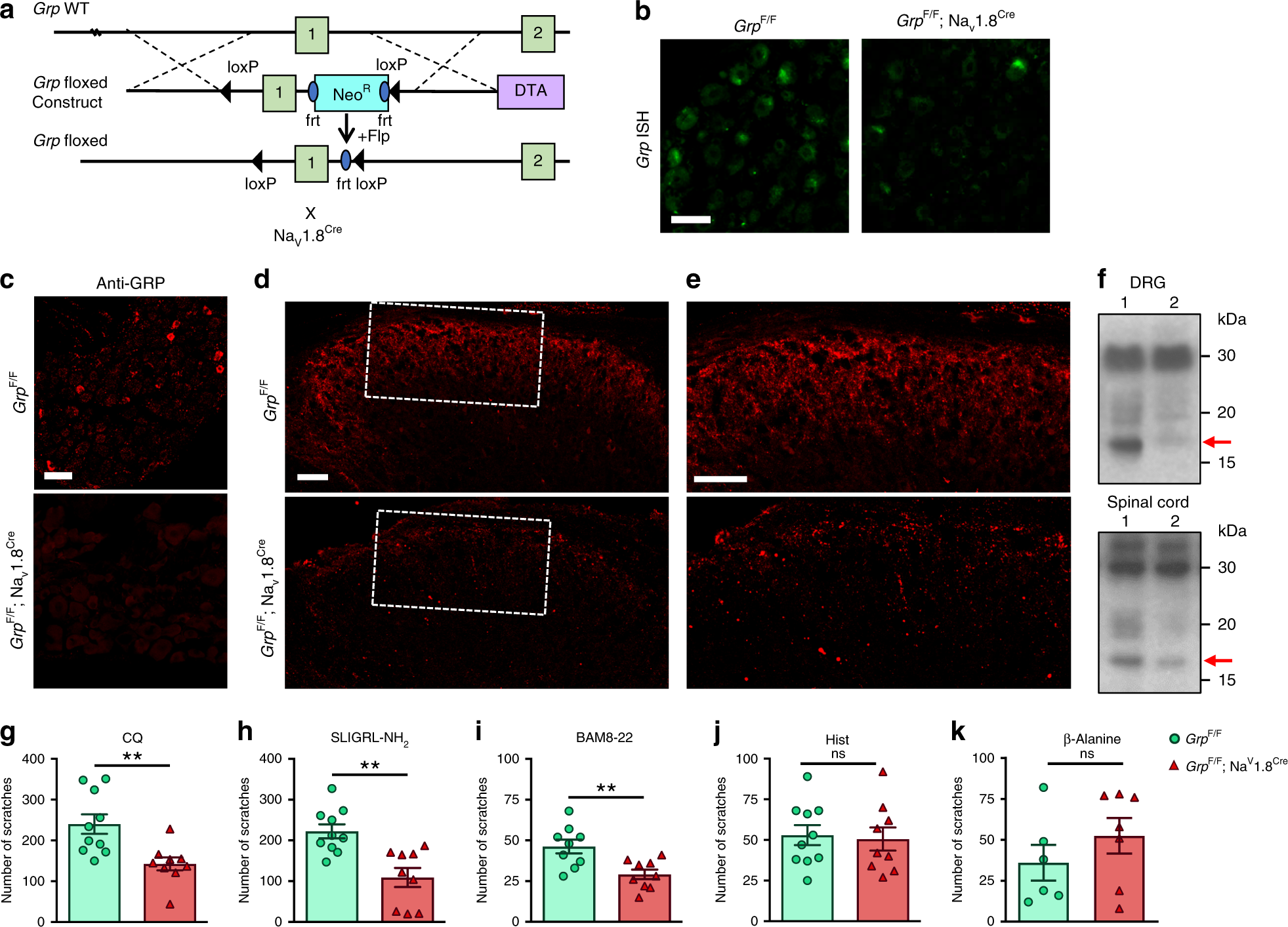
Fig. 6: Attenuated itch behaviors in mice with conditional deletion of Grp in sensory neurons.

a Schematic of targeting strategy for inserting loxP sites into Grp allele to generate Grp floxed (GrpF/F) mice and subsequent crossing with Nav1.8Cre mice. b ISH images of Grp expression in DRG sections from GrpF/F and GrpF/F; Nav1.8Cre mice. Scale bar, 50 μm. c IHC images of GRP antibody in DRG sections from GrpF/F and GrpF/F; Nav1.8Cre mice. Scale bar, 50 μm. d IHC images of GRP antibody in spinal cord sections from GrpF/F and GrpF/F; Nav1.8Cre mice. Scale bar, 100 μm. e High power images of boxed area in d. Scale bar, 100 μm. f Western blot of GRP in DRG (upper row) and the spinal cord (lower row) from GrpF/F (lane 1) and GrpF/F; Nav1.8Cre mice (lane 2). Arrow, predicted size of pro-GRP at 15.6 kDa. g–k Mean number of scratches induced by i.d. nape injection of (g) CQ (200 μg), (h) SLIGRL-NH2 (100 μg), (i) BAM8-22 (100 μg), (j) Hist (200 μg), and (k) β-alanine (100 µg) in GrpF/F and GrpF/F; Nav1.8Cre littermates. Data are presented as mean ± s.e.m., n = 9 mice for GrpF/F and 10 mice for GrpF/F;Nav1.8Cre in g–j. n = 6 mice for GrpF/F and 7 mice for GrpF/F;Nav1.8Cre in k. **p < 0.01, unpaired two tails t test in g–k. Source data are provided as a Source Data file.