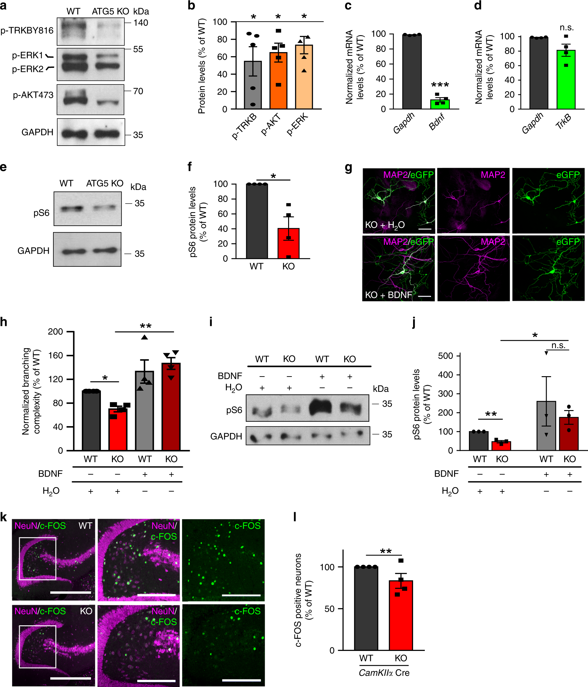
Fig. 7: Loss of MT dynamics in ATG5 KO neurons impairs neurotrophin signaling and compromises the learning and memory-dependent neuronal activation.

a, b TRKB signaling is significantly decreased in lysates from cultured ATG5 KO neurons compared to the WT set to 100% (KOp-TRKB: 54.68 ± 16.78%, *p = 0.027; KOp-ERK: 73.34 ± 9.94%, *p = 0.028; KOp-Akt: 64.70 ± 10.82%, *p = 0.016). N = 5 independent experiments. c Bdnf mRNA levels are significantly decreased in cultured ATG5 KO neurons (KOBdnf: 12.35 ± 2.88%, KOGapdh: 98.79 ± 0.36%). ***p < 0.000. N = 4 independent experiments. d TrkB mRNA levels are non-altered in ATG5 KO neurons (KOTrkB: 81.25 ± 8.37%, KOGapdh: 98.79 ± 0.36%). e, f Protein levels of phosphorylated S6 Ribosomal Protein (pS6) in lysates from cultured WT and ATG5 KO neurons (KO: 40.39 ± 14.04%). *p = 0.016. N = 4 independent experiments. g ATG5 KO neurons expressing eGFP were treated either with BDNF or with H2O and subsequently immunostained for MAP2. Scale bar, 50 µm. g, h Application of BDNF rescues the branching complexity of ATG5 KO neurons compared to H2O-treated KO controls (KOBDNF: 146.55 ± 9.88, KOH2O: 69.98 ± 4.72, **p = 0.001). N = 4 independent experiments. See also Supplementary Fig. 7 for detailed Sholl analysis. i, j pS6 protein levels are significantly increased in lysates of ATG5 KO neurons treated with BDNF (KO: 175.16 ± 36.20%), comparing to H2O-treated KO controls (KO: 46.61 ± 6.40%). *p = 0.049. N = 3 independent experiments. k Representative confocal images of c-FOS labeled nuclei (green) in the dentate gyrus in WT and ATG5 KO mice sacrificed after acquiring the memory on novel object recognition. To reveal the neurons, sections were co-immunostained for NeuN (magenta). Scale bars, 800 µm, 200 µm inserts. l The number of c-FOS-labeled nuclei is significantly decreased in the dentate gyrus of mice lacking ATG5 (75.12 ± 8.88%) when compared to the WT. *p = 0.020. N = 4 independent experiments. All graphs show mean ± SEM, statistical analysis was performed by unpaired two-tailed Student’s t‐test in (f, m, s, t, u, v, l), paired Student’s t‐test in (h) and one-sample Student’s t‐test in (b, c, d, f, j). In all graphs the KO was normalized to the WT set to 100%. n.s.-non-significant. Total number of neurons in N experiments is shown in Supplementary Table 3. Source data are provided as a Source Data file.