Fig. 2: Exercise-induced changes in body composition and metabolic improvements are reduced at thermoneutrality.
From: Housing temperature influences exercise training adaptations in mice

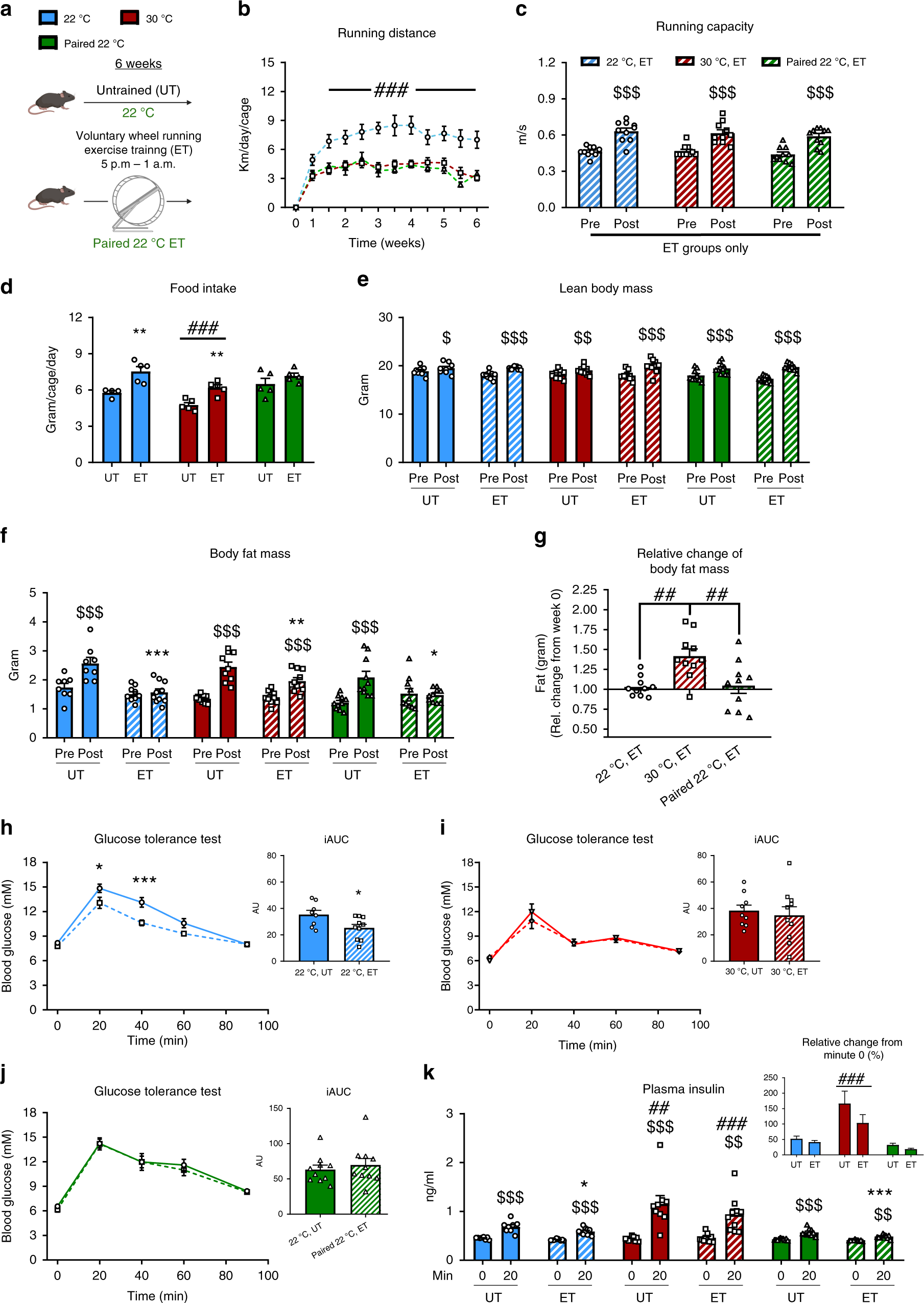
a Graphical illustration of the paired 22 °C voluntary wheel running exercise training (ET) intervention. b Running distance per day in 22 °C, 30 °C, and paired 22 °C, respectively. Statistical testing; Two-way ANOVA (repeated measures). 22 °C ET; n = 10, 30 °C ET; n = 10, paired 22 °C ET; n = 5. Effect of temperature; ###p < 0.001. c Exercise capacity before (Pre) and after (Post) the training intervention in ET groups only. Control mice (UT) are shown in Supplementary Fig. 2a. Statistical testing; Two-way ANOVA (repeated measures). n = 10. Effect of time within group; $$$p < 0.001. Effect of ET within temperature; ***p < 0.001. d The effect of housing temperature and ET at 22 °C and 30 °C on food intake. Values are the average over 3 days of 3 different weeks from 4–5 cages. Statistical testing; Two-way ANOVA. 22 °C UT; n = 4, 22 °C ET; n = 5, 30 °C UT; n = 5, 30 °C ET; n = 5, paired 22 °C UT; n = 5, paired 22 °C ET; n = 5. Effect of ET within temperature; **p < 0.01. Effect of temperature within UT or ET; ###p < 0.001. e, f The effect of housing temperature and ET at 22 °C and 30 °C on body fat (g) and lean body mass (g). Statistical testing; Two-way ANOVA (repeated measures). 22 °C UT; n = 8, 22 °C ET; n = 10, 30 °C UT; n = 9, 30 °C ET; n = 10. Effect of time within group; $p < 0.05, $$p < 0.01, $$$p < 0.001. Effect of ET within temperature; *p < 0.05, ***p < 0.001. g The relative change in body fat (g) before to after the ET intervention in 22 °C, 30 °C, and paired 22 °C. Statistical testing; One-way ANOVA. n = 10. Effect between the groups as indicated with lines; ##p < 0.01. (h–j) Effect of ET at 22 °C,30 °C, and paired 22 °C on glucose tolerance. Statistical testing; Two-way ANOVA (repeated measures). 22 °C UT; n = 8, 22 °C ET; n = 10, 30 °C UT; n = 9, 30 °C ET; n = 10, paired 22 °C UT; n = 10, paired 22 °C ET; n = 10. Effect of ET on blood glucose response; *p < 0.05, ***p < 0.001. Effect of ET on iAUC; *p < 0.05. (k) Effect of ET and temperature at 22 °C, 30 °C and paired 22 °C on glucose-stimulated insulin secretion at time 0 min and 20 min. Statistical testing; Two-way ANOVA (repeated measures). 22 °C UT; n = 8, 22 °C ET; n = 10, 30 °C UT; n = 9, 30 °C ET; n = 10, paired 22 °C UT; n = 10, paired 22 °C ET; n = 10. Effect of time within group; $$p < 0.01, $$$p < 0.001 Effect of temperature within UT or ET-groups (post); ##p < 0.01, ###p < 0.001. Effect of ET within temperature; *p < 0.05, ***p < 0.001. Data are presented as mean ± SEM incl. individual values where applicable. The “n = x” defines the number of biologically independent animals used for the analyses except for panel d where n = x defines the number of cages.