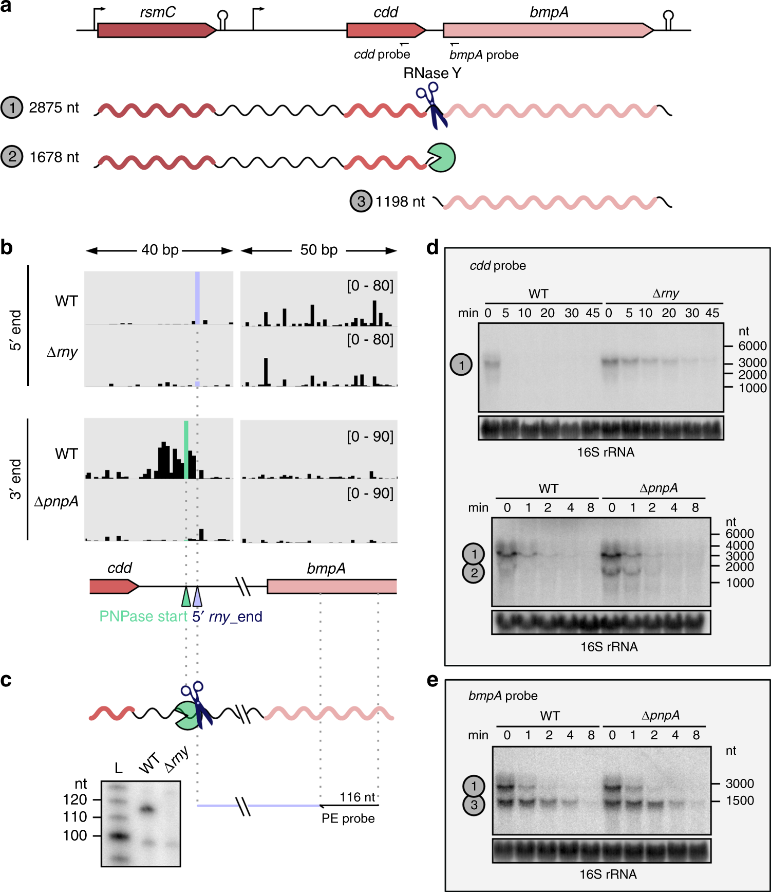
Fig. 9: The concerted action of RNase Y and PNPase is responsible for the differential RNA stability of the rsmC-cdd-bmpA operon.

a Schematic representation of the rsmC-cdd-bmpA operon; the location of the promoter, terminator and probes used in the northern blot analyses and predicted RNA sizes are shown. b 5′ and 3′ end RNA sequencing coverages in the WT and ∆rny strains (for the 5′ end) and in the WT and ∆pnpA strains (for the 3′ end) of a region comprising portions of the cdd and bmpA ORFs and the intergenic region between the two genes. The coverage scale is indicated between brackets. The 5′ rny_end and the PNPase trimming start position identified in the cdd-bmpA intergenic region are depicted with purple and green arrowheads, respectively. c RNA 5′ end in the cdd-bmpA intergenic region in the WT and ∆rny strains, generated by RNase Y (scissors) and identified by primer extension analysis. The primer used is depicted with an arrow and binds upstream of the RNase Y processing and PNPase start positions (‘pacman’ symbol). The size of the expected cDNA product is indicated. Shown are the results of one representative primer extension experiment (n = 3). d, e The stability of rsmC-bmpA_cdd, cdd and bmpA RNAs was determined by northern blot analyses up to 45 or 8 min after the addition of rifampicin in the WT and ∆rny strains or in the WT and ∆pnpA strains. Shown are the results of one representative northern blot analysis (n = 3). The 16 rRNA was used as a loading control. Source data are provided as a Source Data file.