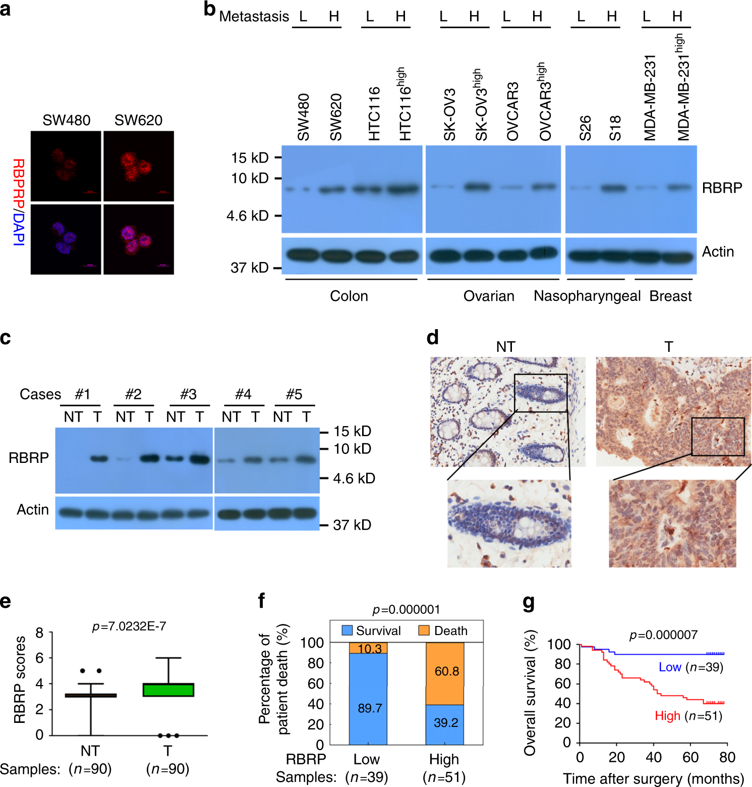
Fig. 2: The LINC00266-1-encoded RBRP peptide is endogenously and naturally produced, and its upregulation is associated with a poor prognosis of patients with CRC.
From: An oncopeptide regulates m6A recognition by the m6A reader IGF2BP1 and tumorigenesis

a The RBRP peptide was immunostained with anti-RBRP antibodies in SW480 and SW620 cells. Scale bar: 10 μm. b The RBRP peptide levels were determined in the indicated cancer cell lines with different metastatic abilities (L: low; H: high). c Levels of the RBRP peptide were analyzed in five pairs of matched fresh primary CRC tissues (T) and their corresponding adjacent nontumoral colorectal tissues (NT). d Representative images of IHC staining for RBRP in CRC tissues (T) and their corresponding adjacent NT. e Differences in the RBRP scores between CRC tissues (T) and the corresponding adjacent NT are presented as a box plot with box & whiskers: 5–95 percentile (n = 90 tissue samples). Mann–Whitney U-test. f Relations between the RBRP levels and the percentage of patient death were analyzed in CRC samples (n = 39 CRC tissue samples with low RBRP and 51 samples with high RBRP). Pearson’s χ2-test. g A Kaplan–Meier analysis of the survival of patients with CRC according to RBRP scores. Log-rank test. RBRP scores of 0–3 were low, whereas scores of 4–7 were high. Source data are provided as a Source Data file.