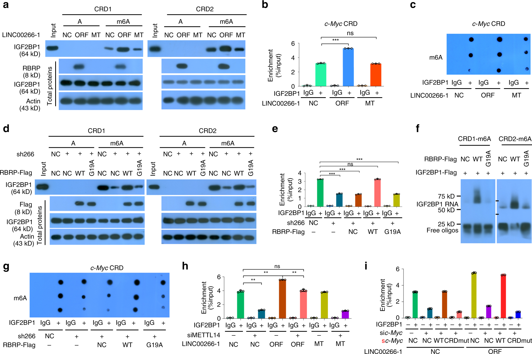
Fig. 5: The RBRP oncopeptide, not the lncRNA LINC00266-1 itself, strengthens the recognition and binding of the m6A reader IGF2BP1 to m6A-modified c-Myc CRD mRNA.
From: An oncopeptide regulates m6A recognition by the m6A reader IGF2BP1 and tumorigenesis

a The in vitro binding of IGF2BP1 to m6A-unmethylated or -methylated c-Myc CRD mRNA oligos was investigated in HCT-116 cells stably expressing the LINC00266-1 ORF or 5′UTR-ORFmut (MT) by RNA pull-down assays. b The in vivo binding of IGF2BP1 on c-Myc CRD mRNA was determined in cells as in a by an RIP-qPCR assay (n = 3 independent experiments). c The m6A levels in IGF2BP1-bound RNAs were detected in cells as in a by dot blotting using an anti-m6A antibody. d WT or G19A-mutated RBRP-Flag vectors were transfected into HCT-116 cells with stable knockdown of LINC00266-1 expression (sh266); the in vitro binding of IGF2BP1 to m6A-unmethylated or -methylated c-Myc CRD mRNA oligos was analyzed by RNA pull-down assays. e The in vivo binding of IGF2BP1 on c-Myc CRD mRNA was determined in cells treated as in d by an RIP-qPCR assay (n = 3 independent experiments). f Recombinant IGF2BP1 protein, WT, or G19A-mutated RBRP peptide and m6A-methylated c-Myc CRD mRNA oligos were incubated, and the binding capability of IGF2BP1 on m6A-methylated c-Myc CRD mRNA was analyzed by an RNA EMSA assay. g The m6A levels in IGF2BP1-bound RNAs were detected in cells treated as in d by dot blotting. h The m6A writer METTL14 expression was silenced in HCT-116 cells stably expressing the LINC00266-1 ORF or 5′UTR-ORFmut (MT); the in vivo binding of IGF2BP1 on c-Myc CRD mRNA was determined by an RIP-qPCR assay (n = 3 independent experiments). i The WT or CRD-mutated c-Myc plasmids (sc-Myc), which were also synonymously mutated and resistant to anti-c-Myc siRNA, were cotransfected together with anti-c-Myc siRNAs into HCT-116 cells stably expressing the LINC00266-1 ORF; the in vivo binding of IGF2BP1 to c-Myc CRD mRNA was determined by an RIP-qPCR assay (n = 3 independent experiments). Two-tailed unpaired Student’s t-test. The data are represented as the means ± SD. *p < 0.05, **p < 0.01, or ***p < 0.001, ns indicates no significance. Source data are provided as a Source Data file.