Fig. 6: RBRP increases the stability and expression of c-Myc mRNA by regulating the m6A recognition by IGF2BP1 on c-Myc CRD mRNA.
From: An oncopeptide regulates m6A recognition by the m6A reader IGF2BP1 and tumorigenesis

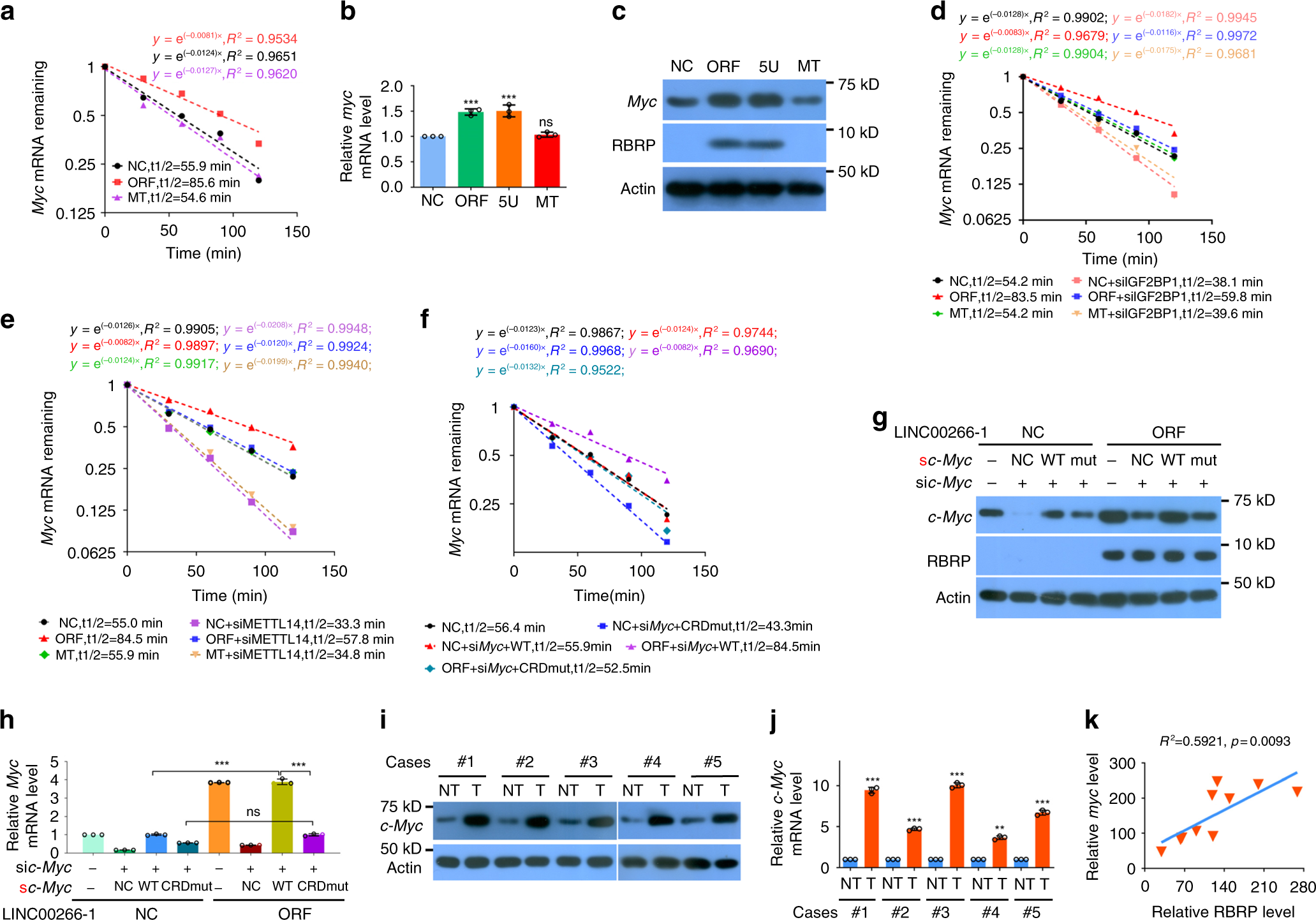
a–c RBRP overexpression, but not the lncRNA LINC00266-1 itself, increases the half-life (a) (n = an experiment) and level (b) (n = 3 independent experiments) of c-Myc mRNA and the c-Myc protein level (c) in the cells stated in Fig. 5a. d, e The enhancement of the c-Myc mRNA half-life induced by RBRP (ORF) was blocked by silencing either the m6A reader IGF2BP1 (d) or the m6A writer METTL14 (e) in the cells stated in Fig. 5a (n = an experiment). f–h Cells were treated as in Fig. 5h. RBRP overexpression did not increase the c-Myc mRNA half-life (f) (n = an experiment) or level (h) (n = 3 independent experiments), or the c-Myc protein level (g) when A was mutated to U within six m6A consensus sites in c-Myc mRNA CRD. i, j The c-Myc protein (i) and mRNA (j) (n = 3 independent experiments) levels were determined in the CRC tissue samples shown in Fig. 2c. The c-Myc protein and mRNA levels were increased in CRC tissues (T) compared with those in the corresponding NT. k The c-Myc protein levels were positively correlated with the RBRP oncopeptide levels in the clinical tissue samples (n = 10 samples) using linear regression analysis. Two-tailed unpaired Student’s t-test unless specifically stated. The data are represented as the means ± SD. *p < 0.05, **p < 0.01, or ***p < 0.001, ns indicates no significance. Source data are provided as a Source Data file.