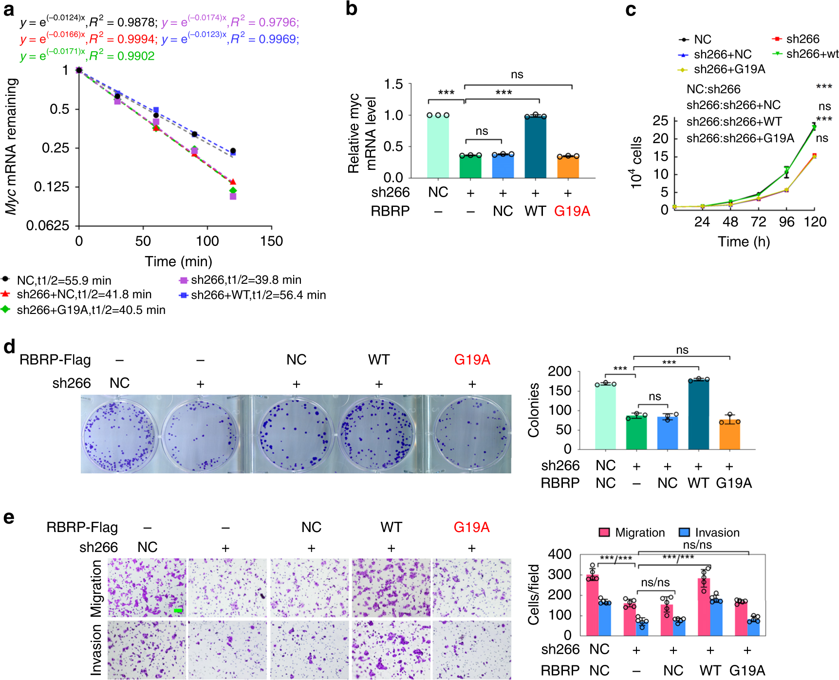
Fig. 7: RBRP regulates c-Myc mRNA stability and tumorigenesis by binding to IGF2BP1.
From: An oncopeptide regulates m6A recognition by the m6A reader IGF2BP1 and tumorigenesis

a–e The WT or G19A-mutated RBRP constructs, which were resistant to anti-LINC00266-1 shRNA, were transfected into HCT-116 cells with stable knockdown of LINC00266-1 expression by an anti-LINC00266-1 shRNA lentivirus targeting the 3′-UTR of the LINC00266-1 ORF (sh266); the half-life (a) (n = an experiment) and level (b) (n = 3 independent experiments) of c-Myc mRNA were detected, along with cell proliferation (c) (n = 3 independent experiments), colony formation (d) (n = 3 independent experiments), and migration and invasion (e) (n = 5 independent experiments). Scale bar: 50 μm. The G19A mutation of RBRP, which did not bind to the m6A reader IGF2BP1, abolished the stimulatory effects of RBRP on c-Myc stability and expression and cancer cell proliferation, colony formation, migration, and invasion. Two-tailed unpaired Student’s t-test unless specifically stated, two-way ANOVA in c. The data are represented as the means ± SD. *p < 0.05, **p < 0.01, or ***p < 0.001, ns indicates no significance. Source data are provided as a Source Data file.