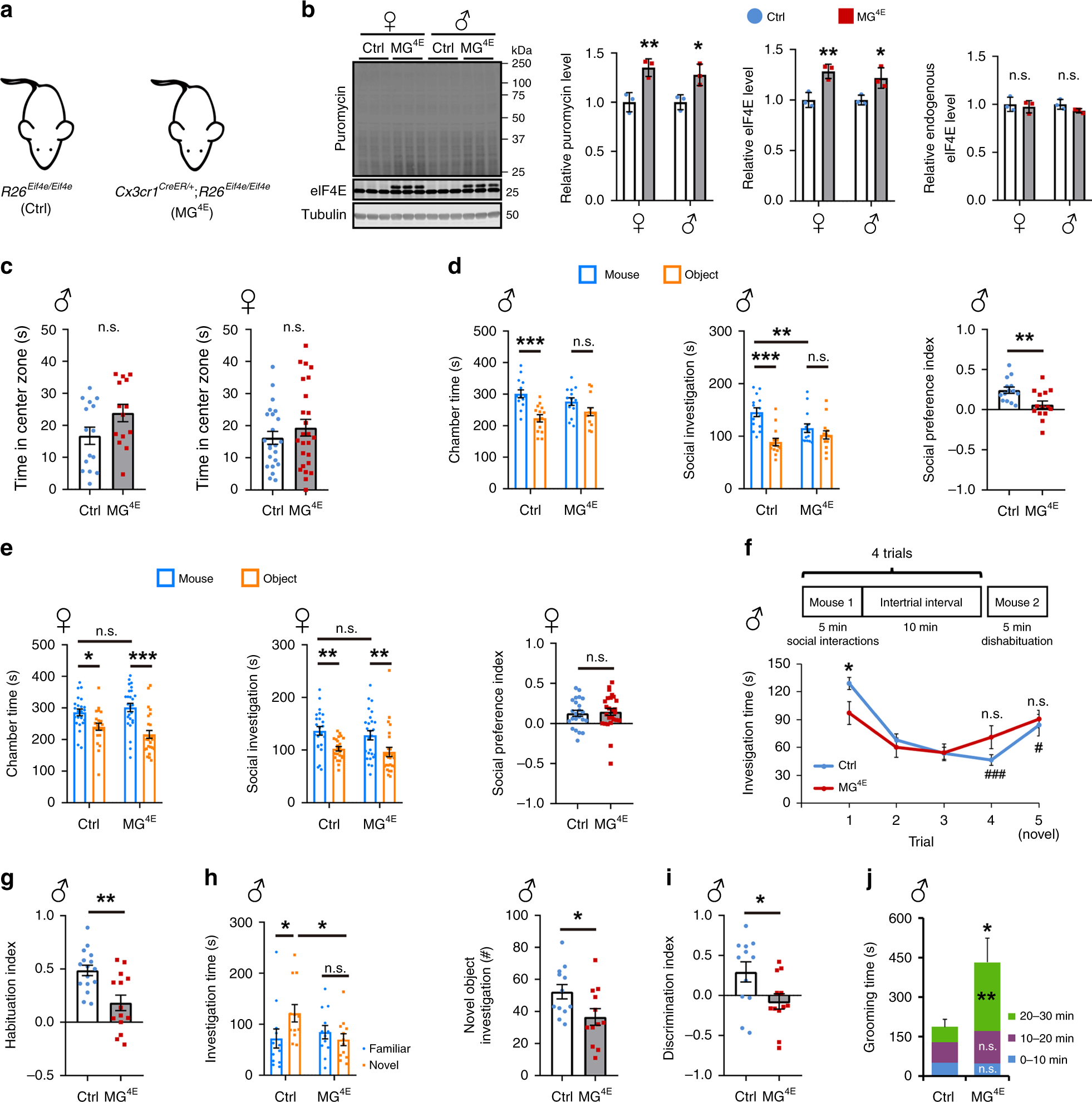
Fig. 2: Overexpression of eIF4E in microglia leads to social deficits.
From: Elevated protein synthesis in microglia causes autism-like synaptic and behavioral aberrations

a Genotypes of control (Ctrl) and MG4E mice. b Microglial eIF4E overexpression and protein synthesis in cultured microglia isolated from both sexes of control and MG4E mice. n = 3 per condition. Two-sided t-test: puromycin, female **p = 0.0099 and male *p = 0.0217; eIF4E, female **p = 0.0088 and male *p = 0.0293. c Time spent in the central zone during the first 5 min of open field tests. Male: 15 control mice and 14 MG4E mice; Female: 23 control mice and 25 MG4E mice. n.s. not significant by two-sided t-test. d, e Sociability of MG4E mice. Male: 14 control mice and 14 MG4E mice; Female: 23 control mice and 25 MG4E mice. Two-way ANOVA with Fisher’s LSD post-hoc test for chamber time and social investigation: *p < 0.05; **p < 0.01; ***p < 0.001; n.s. not significant. Two-sided t-test for social preference index: male, **p = 0.0067; female, p = 0.7440. f Social habituation test. n = 16 male control and 14 male MG4E mice. Two-way ANOVA with Fisher’s LSD post-hoc test: *p = 0.0159 between control and MG4E mice in trial 1; ###p < 0.001 between trial1 and trial4 in control mice; #p = 0.0334 between trial 4 and trial 5 in control mice; n.s. not significant for comparisons of trial 1 vs. trial 4 and trial 4 vs. novel in MG4E mice. g Habituation index. **p = 0.0013 by two-sided t-test. h, i Novel object recognition. n = 12 control mice and 12 MG4E mice. Two-way ANOVA with Fisher’s LSD post-hoc test: *p < 0.05 and n.s. not significant (h). Two-sided t-test: *p = 0.0297 (i). j, Self-grooming. The 30-min self-grooming test was divided into three 10-min segments. n = 6 mice per genotype. Two-way ANOVA with Fisher’s LSD post-hoc test was used for each 10-min segment, whereas two-sided t-test was used for the whole 30-min test period. *p = 0.0276; **p = 0.0016; n.s. not significant. Source data are provided as a Source Data file.