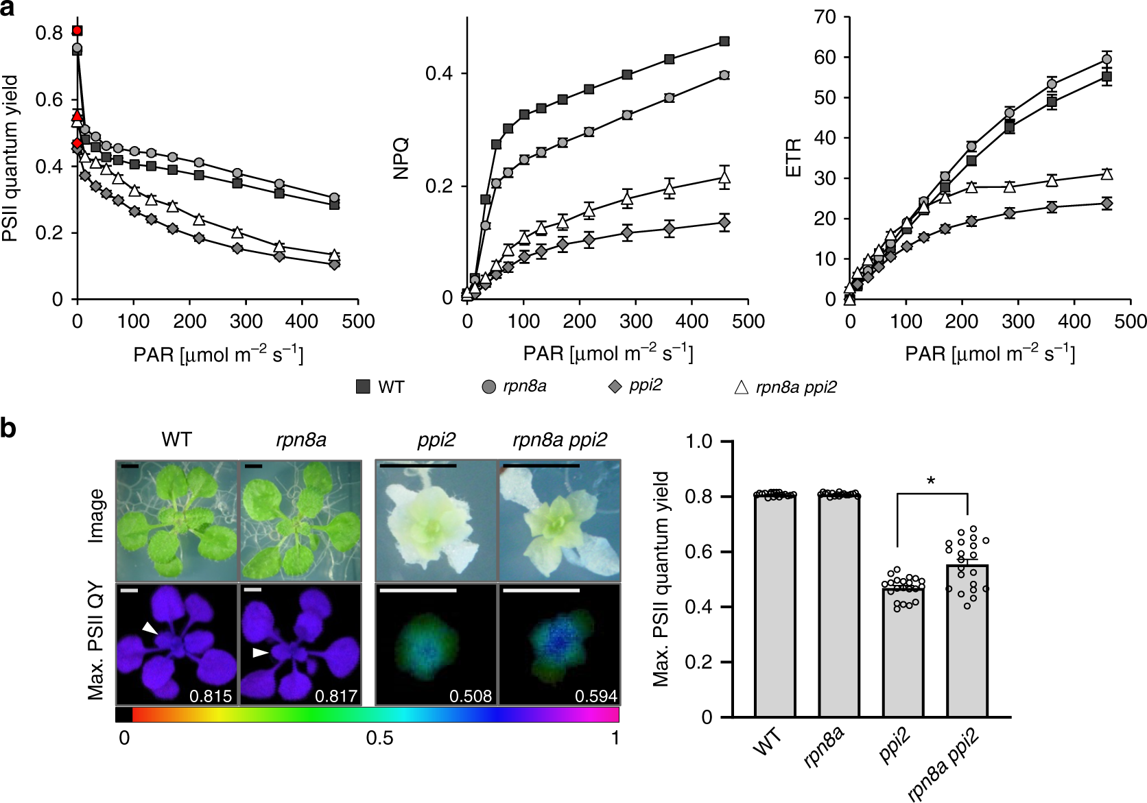
Fig. 3: Photosynthetic performance determined by chlorophyll fluorescence measurements.
From: Mild proteasomal stress improves photosynthetic performance in Arabidopsis chloroplasts

a Imaging PAM determination of PSII quantum yield and activity (left graph), non-photochemical quenching (NPQ) (middle graph) and electron transport rate (ETR) (right graph) for wildtype (WT), rpn8a, ppi2, and rpn8a ppi2 (n = 18 in case of green plants, n = 21 in case of albino plants), error-bars represent SEM. b Graphical representation of maximum PSII quantum yield (left: fluorescence images, right: column representation of determined max. PSII quantum yield (n = 21, T-test, two-sided, p-value < 0.001 (one star)) Error-bars represent SEM, the scale bars represent 0.2 cm.