Fig. 4: Antioxidants reduce DSS-induced oxidative DNA damage and polyposis in IL10−/− mice.
From: Limiting oxidative DNA damage reduces microbe-induced colitis-associated colorectal cancer

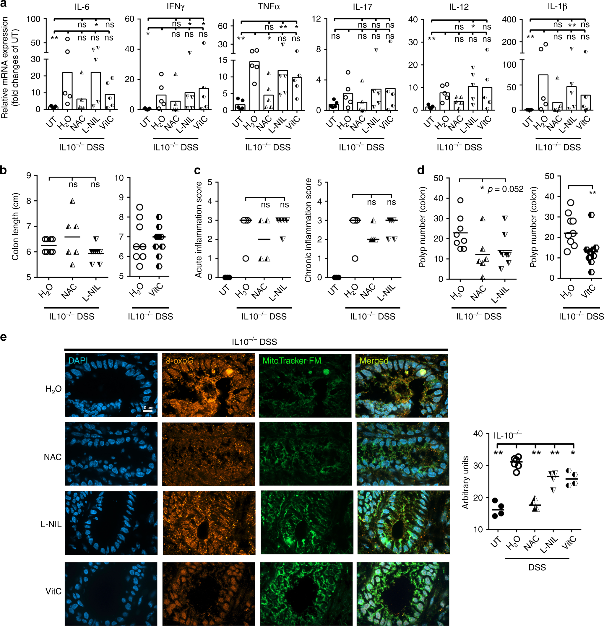
a Four-week-old IL10−/− mice were treated with 1% DSS for 1 week and then administered with water, L-NIL, NAC, or VitC for 4 weeks. cDNA levels of indicated inflammatory cytokines were quantified by qPCR. Relative mRNA expression was normalized to 1 for untreated IL10−/− mice. N = 20 mice were examined. b Colon length was analyzed in 9-week-old mice. N = 39 mice were examined. c Acute and chronic inflammation were assessed histopathologically in the colon of 9-week-old IL10−/− mice with the indicated treatments. N = 16 mice were examined. d Polyp number was analyzed in the colon of 9-week-old mice. N = 40 mice were examined. e Immunofluorescence for 8-oxoG and MitoTracker in colon from DSS-treated IL10−/− mice administered with antioxidants. Representative images of four independent experiments involving at least one mouse per group are depicted. Magnification 100×. Scale bar = 10 µm. Right panel: quantification of 8-oxoG immunofluorescence. One dot represents the median intensity of fluorescence of 40 nuclei per mouse as shown in Supplementary Fig. 4e. All data were analyzed using the two-sided non-parametric t-test Mann–Whitney; *p < 0.05, **p < 0.01; ns nonsignificant.