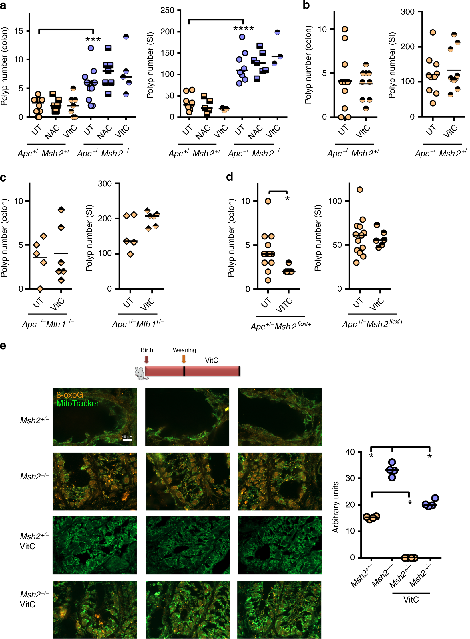
Fig. 7: Antioxidants are not effective at reducing CRC in Lynch syndrome mouse models.
From: Limiting oxidative DNA damage reduces microbe-induced colitis-associated colorectal cancer

a Three-week-old Apcmin/+ Msh2+/− and Apcmin/+ Msh2−/− mice were treated with NAC or VitC for 3 weeks and polyp number was measured in the colon and small intestine (6-week-old mice). N = 50 mice were examined. b Four-week-old Apcmin/+ Msh2+/− mice were treated with VitC for 12 weeks and polyp number was measured in the colon and small intestine. N = 20 mice were examined. c Four-week-old Apcmin/+ Mlh1+/− mice were treated with VitC for 8 weeks and polyp number was measured in the colon and small intestine. N = 11 mice were examined. d Four-week-old Apcmin/+ Msh2flox/+ villin CRE mice were treated with VitC for 12 weeks and polyp number was measured in the colon and small intestine. Each symbol represents the numbers of polyps in one mouse. N = 18 mice were examined. e Left panels: immunofluorescence for 8-oxoG and MitoTracker in colon from mice of the indicated treatments and genotypes. Representative images of four independent experiments, involving one mouse per group are depicted. Magnification 100×. Scale bar = 10 µm. Right panels: quantification of 8-oxoG immunofluorescence shown in left panels. One dot represents the median intensity of fluorescence of 40 nuclei per mouse as shown in Supplementary Fig. 9a. All data were analyzed using the two-sided non-parametric t-test Mann–Whitney; *p < 0.05, ***p < 0.001, ****p < 0.0001.