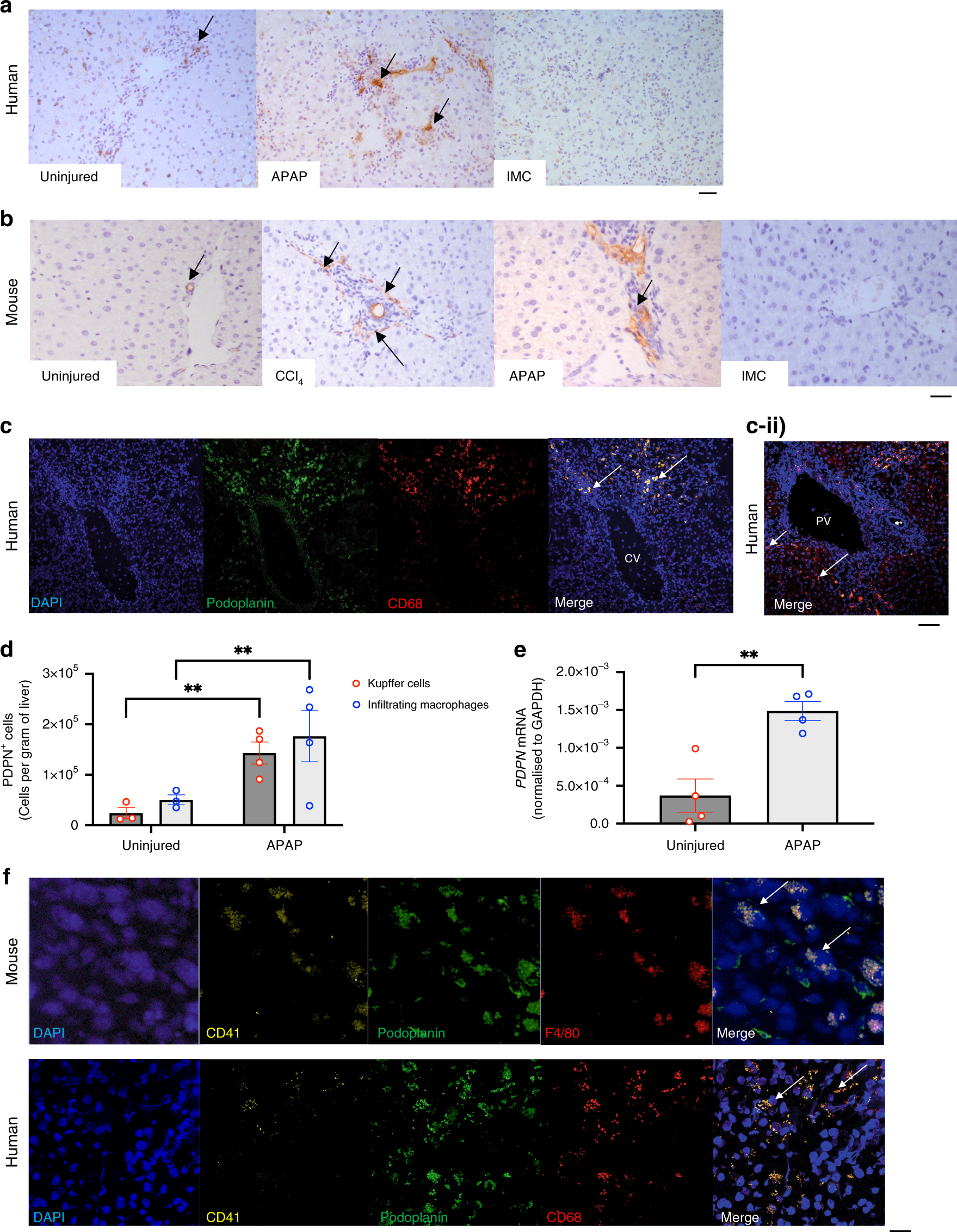
Fig. 1: Podoplanin is upregulated within the liver during liver injury and platelets sequester to podoplanin expressing macrophages.

a Podoplanin expression in brown (black arrows) in acetaminophen (APAP) injured and non-injured human liver (IMC-isotype matched control antibody) ×10 magnification (scale bar—100 µm). b Podoplanin expression in brown (black arrows) in injured (APAP 24 h; CCl4 48 h) and uninjured mouse livers is shown (arrows) ×20 magnification, IMC-isotype matched antibody staining (scale bar—200 µm). c Confocal microscopy pictures of sections from an acutely injured APAP human liver (DAPI nuclear stain-blue, podoplanin-green, macrophages-CD68-red) near a pericentral area (CV-central vein) ×10 magnification (scale bar—100 µm). c ii Confocal microscopy pictures of sections from an acutely injured APAP human liver (DAPI nuclear stain-blue, podoplanin-green, macrophages-CD68-red); top row shows podoplanin expressing macrophages (white arrows) near a portal tract (PV-portal vein, asterisk-bile duct). d Wild type mice were injected with IP APAP (350 mg/kg)] or PBS, livers were removed at 24 h, digested and podoplanin expressing infiltrating macrophages (defined by the gating strategy CD45+ CD3−CD11bhiF4/80+) and resident Kupffer cells (defined by the gating strategy CD45+CD3−CD11bintF4/80+) were isolated (gating strategy Supplementary Fig. 1), quantified by flow cytometry and expressed as number of cells per gram of liver tissue (n = 4, in injury group), from mice. e qPCR data indicating podoplanin is upregulated within the liver after human acute drug induced liver injury (DILI) compared to normal liver control (NL)- PDPN mRNA (normalized to GADPH) differences assessed using either unpaired Student’s t test or a Mann–Whitney test *P < 0.05, **P < 0.01, ***P < 0.001. Each data point is representative of an independent animal and data is presented as mean ± SEM. f High magnification (×40 or ×63) confocal images from APAP injured mouse and human livers demonstrating platelet (CD41-yellow) sequestration to podoplanin (green) expressing macrophages [F4/80 (mouse), CD68 (human)—both red] (white arrows). (scale bar—200 µm). Confocal images captured using a Zeiss LSM880 Airyscan detector, set to SR mode and with Zeiss LSM image software; brightfield images acquired at ×10, ×20 or ×40 magnification using a Leica CTR6000 microscope with QCapture software. All images are representative of at least six livers.