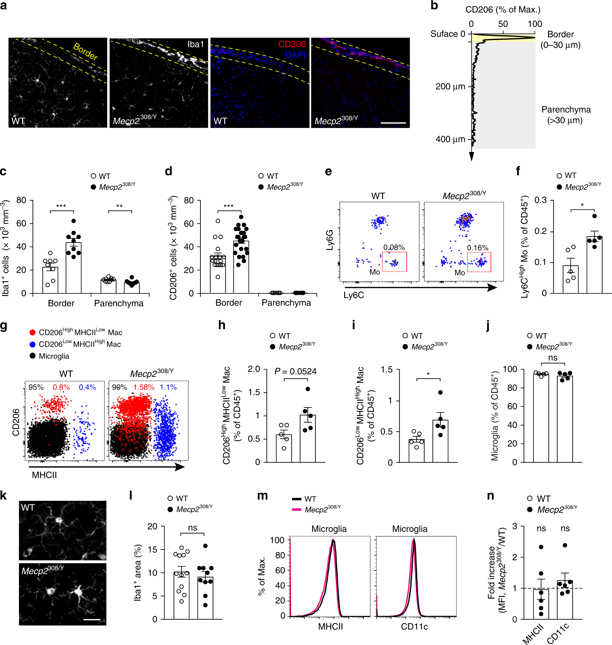
Fig. 1: Mecp2308/Y mice have more monocytes and macrophages in the cortical border.

a Representative coronal sections of the mouse cortex stained for Iba1 and CD206 in WT and Mecp2308/Y mice (4–6 months old). Dotted yellow lines indicates the border region (within 30 µm from pial surface) of the cerebral cortex. Scale bar, 80 µm. b Representative distribution of CD206 fluorescence intensity across the depth of the cortex. CD206 expression was mainly observed in the border region of the cortex. c Quantification of Iba1+ cell density in the cortical border (n = 8, 9; P = 0.0004) and parenchyma (n = 9, 10; P = 0.0096). Empty circle, WT; Filled circle, Mecp2308/Y. d Quantification of CD206+ cell density in the cortical border (n = 17, 23; P = 0.0007) and parenchyma (n = 6, 6). e Representative flow cytometry analysis showing the percentages of Ly6CHigh monocytes (Mo) in the cortex of WT and Mecp2308/Y mice. f Quantification of data shown in (e) (n = 5, 5; P = 0.0113). Monocytes were gated from CD45HighCD11b+MHCII−Ly6G− cells. g Representative flow cytometry analysis showing surface expression of CD206 and MHCII in microglia and macrophages (Mac) of WT and Mecp2308/Y mice. h–j Percentages of CD206HighMHCIILow macrophages (P = 0.0524), CD206LowMHCIIHigh macrophages (P = 0.0393), and microglia (P = 0.3278) in the cortex of WT and Mecp2308/Y mice (n = 5 mice per group). Relative numbers are expressed as percentages of CD45+ cells. k Representative images of microglia in the cortex of WT and Mecp2308/Y mice. Scale bar, 25 µm. l Quantification of area covered by Iba1+ microglia (n = 12, 10; P = 0.5123). m Histograms showing distribution of surface MHCII and CD11c expression in cortical microglia in WT or Mecp2308/Y mice. n Quantification of data shown in m (n = 6 per group, P = 0.9178 and 0.3032). Data are presented as mean ± SEM. *P < 0.05, **P < 0.01, ***P < 0.001, ns not significant, unpaired two-tailed t test was used in (c, d, f, h–j, l, n). The source data underlying c, d, f, h–j, l, n are provided as a Source Data file.