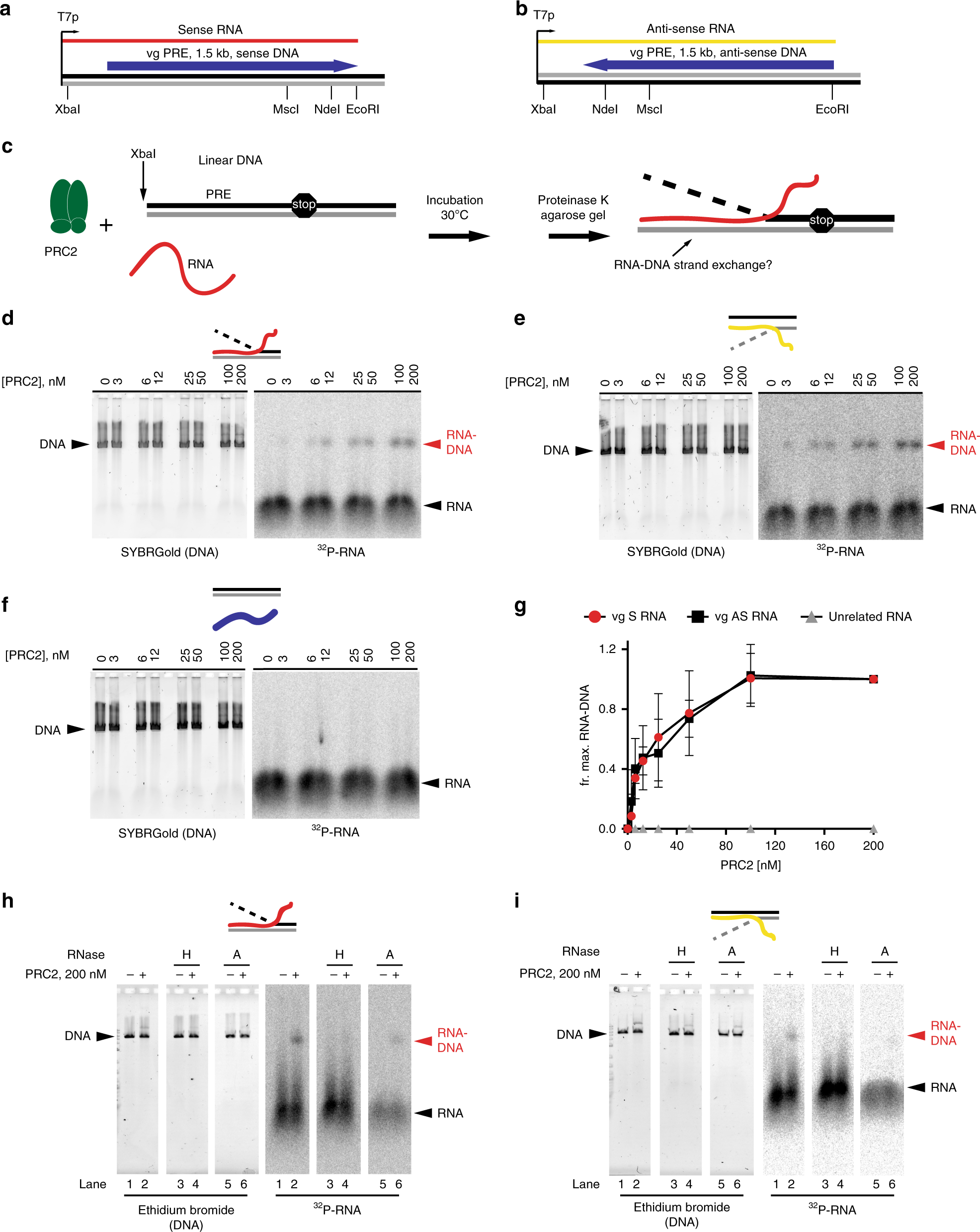
Fig. 3: PRC2 has RNA–DNA strand exchange activity.
From: RNA-DNA strand exchange by the Drosophila Polycomb complex PRC2

a, b Nucleic acids used for RNA strand exchange. Plasmids with the vestigial (vg) PRE in either orientation are transcribed to produce sense (a) or anti-sense RNAs (b). Linearized plasmid is used as the DNA template. “Stop” indicates where the RNA ends relative to the DNA. c Strand exchange assay scheme. d–f Titration of PRC2 with either the sense (d) or anti-sense (e) vg PRE RNA, or a non-complementary RNA (f). g Quantification of three titrations; graphs show mean +/− S.D. of the the fraction of signal with 200 nM PRC2. h, i RNA strand invasion products are sensitive to RNaseH (lane 4) but resistant to RNaseA (lane 6). See also Supplementary Fig. 6. Source data are provided in Source Data file.