Fig. 4: Induction of the HBP by pressure overload in mice.
From: Chronic activation of hexosamine biosynthesis in the heart triggers pathological cardiac remodeling

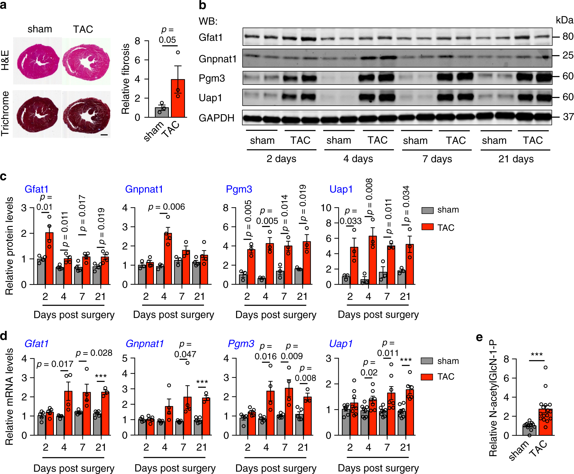
a Wild type adult mice were subjected to either sham or thoracic aortic constriction (TAC) surgery. Representative images are shown for heart sections, stained with hematoxylin & eosin and Masson’s trichrome at 21 days after surgery. Scale: 1 mm. Note that fibrosis was significantly elevated (quantified at the right). Mann–Whitney test (one-tailed) was used. N = 3. b The HBP enzymes (Gfat1, Gnpnat1, Pgm3, and Uap1) in mouse hearts were upregulated at the protein levels in response to pressure overload. GAPDH was used as a loading control. c Quantification of b showed significant increases at the protein levels of multiple enzymes of the HBP. N = 3–4. d Cardiac hypertrophic growth by TAC was associated with induction of the HBP enzymes at the mRNA levels as assessed by real-time PCR. N = 3–8. e N-acetylglucosamine-1-phosphate, an intermediate product of the HBP, was measured by mass spectrometry using cardiac tissues. Note that TAC led to a significant increase in the cardiac level of this metabolite, compared with the sham operation. N = 12 for sham; n = 16 for TAC. Data are shown as mean ± SEM. Student’s t test (two-tailed) was used to evaluate the significance. ***p < 0.001. Source data are provided as a Source Data file.