Fig. 6: Cardiac-specific Gfat1 deficiency attenuates pathological remodeling and improves cardiac dysfunction in response to pressure overload.
From: Chronic activation of hexosamine biosynthesis in the heart triggers pathological cardiac remodeling

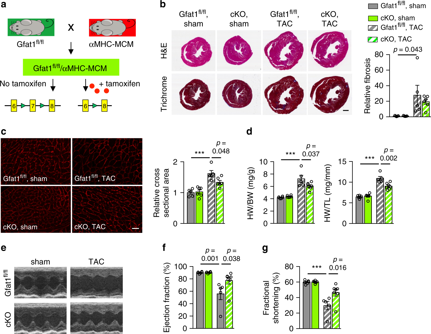
a Schematic representation of Gfat1fl/fl and α-MHC-MCM models for generation of cardiac-specific inducible Gfat1 conditional knockout mouse model. Both control (Gfat1fl/fl only) and cKO (Gfat1fl/fl;αMHC-MCM) animals were injected with tamoxifen for 5 consecutive days, followed by sham or TAC surgery. b Representative images of mouse heart sections stained with either hematoxylin & eosin or Masson’s trichrome at 3 weeks after surgery. Scale: 1 mm. Relative fibrosis was quantified at the right. N = 6 for cKO/TAC; n = 5 for all other groups. c Cardiomyocyte WGA staining was conducted using cardiac tissue sections (left). Scale: 20 μm. Bar graph depicts quantification of cross-sectional area normalized to the ctrl/sham group (right). N = 5 for Gfat1fl/fl; n = 6 for cKO. d Ratios of heart weight/body weight (HW/BW) and heart weight/tibia length (HW/TL) indicate that Gfat1 deletion suppressed cardiac hypertrophic growth. N = 6 for Gfat1fl/fl/sham; n = 6 for cKO/sham; n = 5 for Gfat1fl/fl/TAC; n = 7 for cKO/TAC. e Representative images of M-mode echocardiography. f Quantification of ejection fraction showed an improvement in cardiac systolic function in the cKO mice after TAC. N = 6 for Gfat1fl/fl/sham; n = 6 for cKO/sham; n = 5 for Gfat1fl/fl/TAC; n = 7 for cKO/TAC. g Fractional shortening measurement indicates that Gfat1 deletion in the heart improved cardiac response by pressure overload. N = 6 for Gfat1fl/fl/sham; n = 6 for cKO/sham; n = 5 for Gfat1fl/fl/TAC; n = 7 for cKO/TAC. Data are shown as mean ± SEM. Significance was calculated by two-way ANOVA, followed by Tukey’s test. ***p < 0.001. Source data are provided as a Source Data file.