Fig. 7: Nodes are sites of initiation of Ca2+ signals in astrocytic processes.
From: Structural basis of astrocytic Ca2+ signals at tripartite synapses

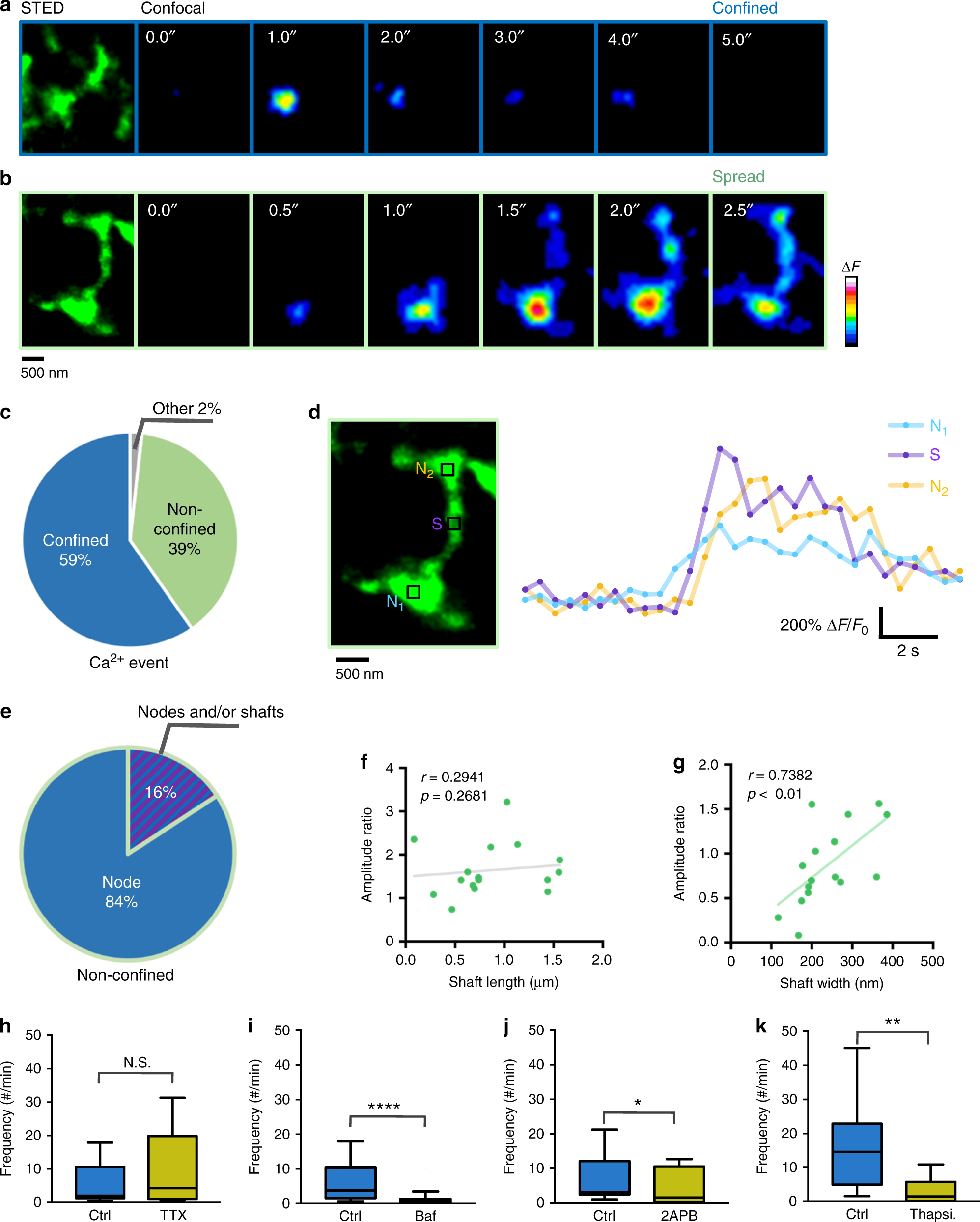
a Confocal time-lapse images of a spontaneous Ca2+ event that was confined to a single node (right) and the corresponding STED image of the underlying structure (left). b Confocal time-lapse images of a non-confined spontaneous Ca2+ event (right) and the corresponding STED image (left). c Percentage of Ca2+ events that were confined to single nodes, non-confined and that occurred at other undefined structures. The majority of spontaneous Ca2+ events are confined (n = 516 events from 11 slices). d Ca2+ traces of the non-confined Ca2+ event described in b (right) from ROIs indicated on the corresponding STED image (left). N1: node that initiated the Ca2+ event, S: neighbor shaft, N2: connected neighbor node. e Percentage of Ca2+ events that were initiated at nodes, and those where the point of initiation could not be determined node and/or shaft, among the non-confined Ca2+ events (n = 19 events from 9 slices). f Correlation between Amplitude ratio (amplitude at neighbor node/amplitude at initiation node) and interconnecting shaft length. The spread of the Ca2+ signal did not depend on shaft length (n = 16 events from 7 slices; Spearman r = 0.2941, p (two-tailed) = 0.2681). g Correlation between amplitude ratio and interconnecting shaft width. The spread of the Ca2+ signal was correlated with shaft width (n = 16 events from 7 slices; Spearman r = 0.7382, **p (two-tailed) = 0.0016). h Frequency of Ca2+ events under control and TTX (1 µM) conditions. (n = 14 cells from 4 slices for both conditions; Mann–Whitney U test p (two-tailed) = 0.38, N.S., not significant). Data are presented as median, interquartile range, and whiskers 10–90%. i Frequency of Ca2+ events under control and Bafilomycin A1 (Baf, 2 µM) conditions. The frequency was significantly reduced by bafilomycin A1, suggesting that miniature synaptic events triggered the Ca2+ transients (n = 21 cells from 4 slices for control and n = 23 cells from 4 slices for Bafilomycin A1 condition; Mann–Whitney U test, ****p (two-tailed) < 0.0001). Data are presented as median, interquartile range, and whiskers 10–90%. j Frequency of Ca2+ events under control and 2APB (100 µM) conditions. 2APB significantly decreased frequency of Ca2+ transients, indicating the involvement of IP3Rs (n = 12 cells from 4 slices for both conditions; Mann–Whitney U test, *p (two-tailed) = 0.0425). Data are presented as median, interquartile range, and whiskers 10–90%. k Frequency of Ca2+ events under control and Thapsigargin (Thapsi, 2 µM) conditions. Thapsigargin significantly decreased frequency of Ca2+ transients, indicating the involvement of internal Ca2+ stores (n = 13 cells from 3 slices for control and n = 15 cells from 3 slices for Thapsigargin condition; Mann–Whitney U test, **p (two-tailed) = 0.0017). Data are presented as median, interquartile range, and whiskers 10–90%.