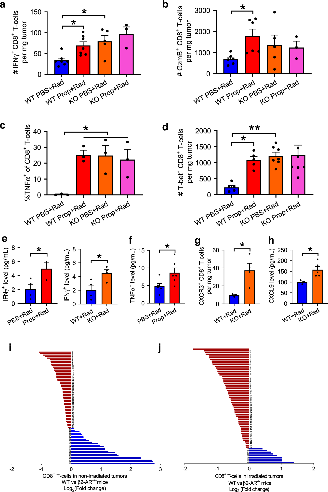
Fig. 3: Blocking/absence of β2-adrenergic signaling increases expression of genes involved in enhancing the cell-mediated anti-tumor immune response and T cell egress in non-irradiated CT26 tumors.

Immune analyses were performed in non-irradiated tumors of irradiated WT or β2-AR KO mice treated with or without propranolol. Reduction or absence of β2-adrenegic signaling increased the expression of important effector molecules in CD8+ T cells including: a IFNγ+, b GzmB+, c TNFα+, and d T-bet+. The level of IFN-γ was detected in serum of irradiated WT mice treated with or without propranolol (e, left panel) or irradiated WT and β2-AR KO mice (e, right panel) as well as TNFα in irradiated mice treated with or without propranolol f. The expression of CXCR3 in non-irradiated tumors g and the level of CXCL9 in serum h was detected in irradiated WT or β2-AR KO mice. i and j Gene profiles with NanoString in CD8+ T cells (data are presented as Log2 (fold change of WT/KO)) of the non-irradiated tumors i and irradiated tumors j from WT and β2-AR KO mice which had been given radiation to the contralateral tumors. Detailed information is shown in Supplementary data 1. Data are presented as mean ± SEM. *P < 0.05; **P < 0.01 (one-way ANOVA analysis for a–d; Student’s t test analysis for e–h). For a, n = 7 biologically independent mice in WT PBS + Rad and WT Prop + Rad groups, n = 5 in KO PBS + Rad group, n = 3 in KO Prop + Rad group; for b, n = 6 biologically independent mice in WT PBS + Rad and WT Prop + Rad groups, n = 5 in KO PBS + Rad group, n = 3 in KO Prop + Rad group; for c, n = 3 biologically independent mice in all groups; for d, n = 5 biologically independent mice in WT PBS + Rad and WT Prop + Rad groups, n = 7 in KO PBS + Rad and KO Prop + Rad groups; for e, n = 4 biologically independent mice in PBS + Rad, WT + Rad, and KO + Rad groups, n = 3 in Prop + Rad group; for f, n = 6 biologically independent mice in all groups; for g, n = 3 biologically independent mice in WT + Rad group, n = 4 in KO + Rad group; for h, n = 3 biologically independent mice in WT + Rad group, n = 5 in KO + Rad group; for i and j, n = 8 biologically independent mice in WT + Rad and KO + Rad groups.