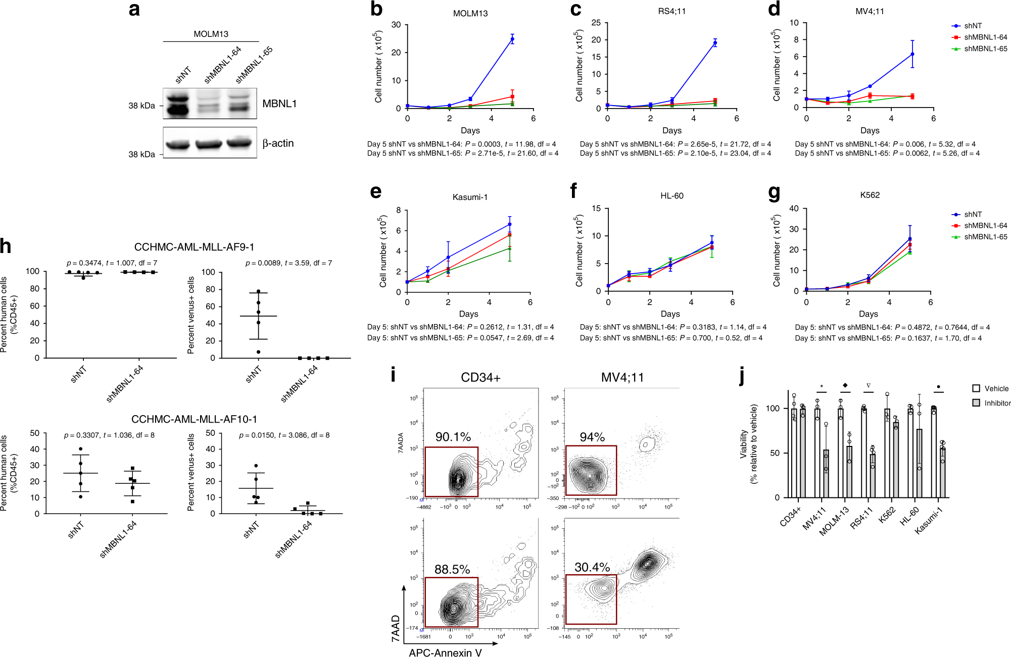
Fig. 2: MBNL1 is required for the propagation of human MLL-rearranged leukemia in vitro and in vivo.
From: MBNL1 regulates essential alternative RNA splicing patterns in MLL-rearranged leukemia

a Protein-level effect of MBNL1 knockdown using two different shRNAs (shMBNL1-64, shMBNL1-65). Representative western blot shown, two biological replicates performed. b–g In vitro growth of leukemia cells upon shRNA knockdown of MBNL1. Data is from three technical replicates. Data shown for MOLM13 (b), RS4;11 (c), MV4;11 (d), Kasumi-1 (e), HL-60 (f), and K562 (g) cells. Day 0 refers to the day transduced cells were isolated by sorting. Cell growth was assessed by counting viable cells using Trypan Blue. Data represent mean ± SD. MBNL1 knockdown was confirmed through qRT-PCR (Supplementary Fig. 2A, D–H). h Results (scatter plots with mean ± SD) of transplant of non-targeting (NT) and MBNL1 knockdown (MBNL1-64) transduced MLL-AF9 and MLL-AF10 primary patient cells. Bone marrow cells were collected from mice (n = 4 mice in MLL-AF9 shMBNL1-64 group, n = 5 mice in all other groups) at time of leukemic illness. The plots on the left show percentage of human CD45+ cells and the plots on the right show percentage of Venus-positive cells in CD45 + fraction. P values represent comparison between shNT and shMBNL1 conditions by unpaired two-tailed t-test. i CD34+ cord blood cells and MV4;11 human leukemia cells were treated with vehicle or 500 µM small molecule inhibitor for 18 h and assessed for apoptosis. Representative density plots show flow cytometry analysis for Annexin V and 7-AAD staining gating on viable cells. j Graph shows relative cell viability by flow cytometry (Annexin V/7AAD) 18 h after inhibitor versus vehicle treatment in different cell lines. Viability normalized to 100% in vehicle-treated cells. Data represents 3–5 biological replicates. Error bars show mean ± SD. *p = 0.0465; ◆p = 0.0173; ∇p = 5.47e−5; •p = 4.57e–6 by unpaired two-tailed t-test comparing vehicle vs. inhibitor for each cell line.