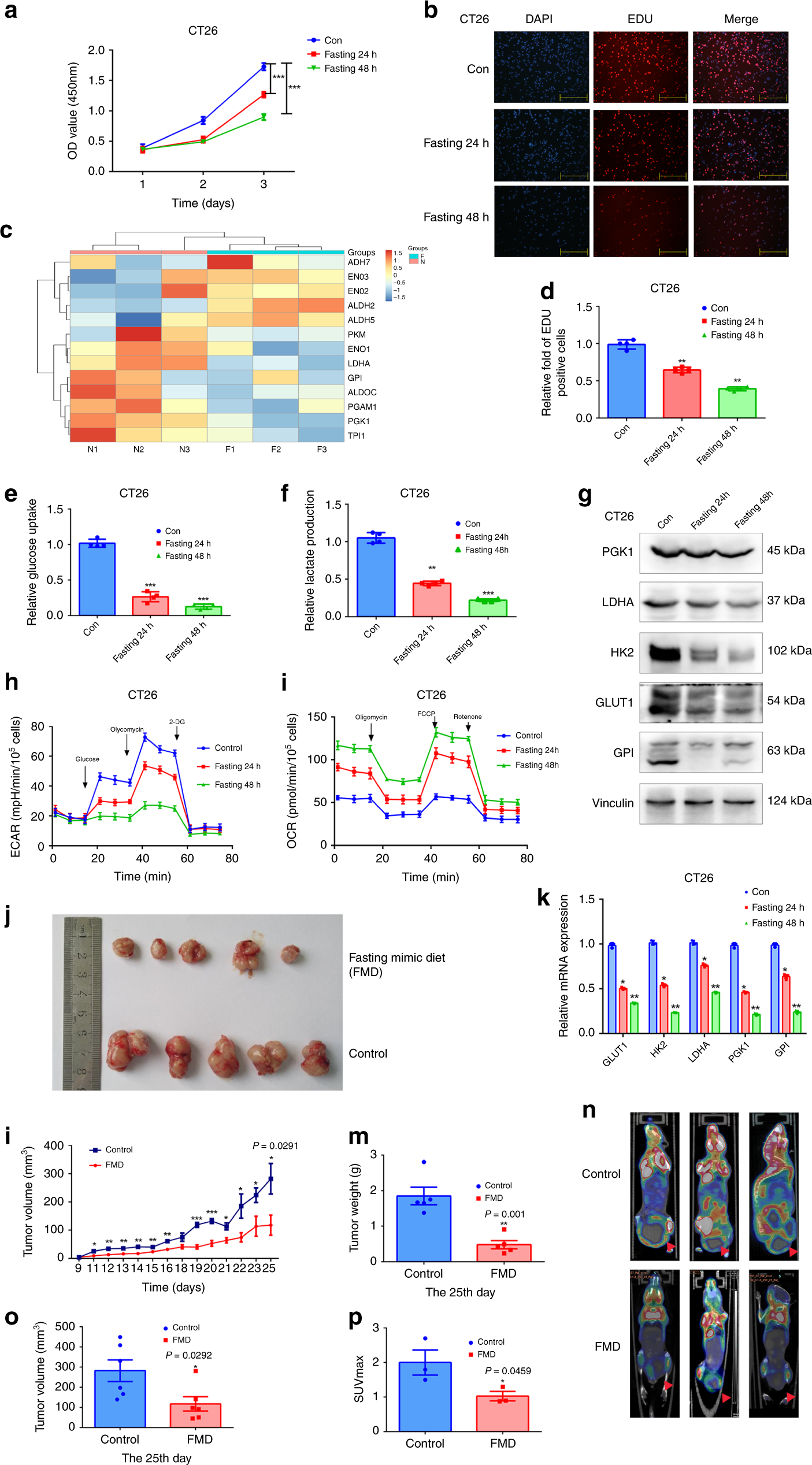
Fig. 1: Fasting impairs glycolysis and proliferation of CT26 cells in vitro and in vivo.

Fasting inhibited CT26 cell proliferation as measured by a CCK8 assay (from left to right: P = 0.0009; P = 0.0006). b Cell proliferation was also evaluated using EdU immunofluorescence staining. Proliferating cells were labeled with EdU. n = 3; scale bar: 100 µm. c Bioinformatics analysis of differentially expressed genes identified via iTRAQ proteomics. We magnified the genes related to the glycolysis pathway particularly. d The graph shows the relative fold fraction of EdU-positive cells. e Fasting reduced glucose uptake in CT26 cells. f Fasting decreased lactate production via glycolysis in CT26 cells. g Fasting downregulated the expression of rate-limiting glycolytic enzymes in glucose metabolism (GLUT1, HK2, LDHA, PGK1, and GPI) by western blot. h ECAR, an indicator of glycolysis, was reduced in CT26 cell cultured in the fasting mimic medium. i OCR, which reflects mitochondrial respiration, was increased in CT26 cell cultured in the fasting mimic medium. j CT26 cells were injected into BALB/c mice. When the tumors were palpable, the mice were randomly assigned to the control group or the fasting mimic diet (FMD) group. Photograph of dissected tumors (upper: FMD group; lower: control group; n = 5). k Fasting downregulated the transcription of rate-limiting glycolytic enzymes in glucose metabolism (GLUT1, HK2, LDHA, PGK1, and GPI) by qRT-PCR. l The tumor volumes were measured every day after the 9th day. The FMD attenuated tumor growth in mice (n = 5). m, o Tumor weights and tumor volumes on the 25th day (n = 5; P = 0.001; P = 0.0292). n Representative 18F-FDG microPET/CT imaging of tumor-bearing mice (n = 3) (upper: control group; lower: FMD group). The tumors are indicated with arrows. p The ratio of the tumor SUVmax in the control group and the FMD group (n = 3; P = 0.0459). Error bars, mean ± SD, the data are from three independent experiments. Two-sided t tests. *P < 0.05, **P < 0.01, ***P < 0.001, compared with the control group.