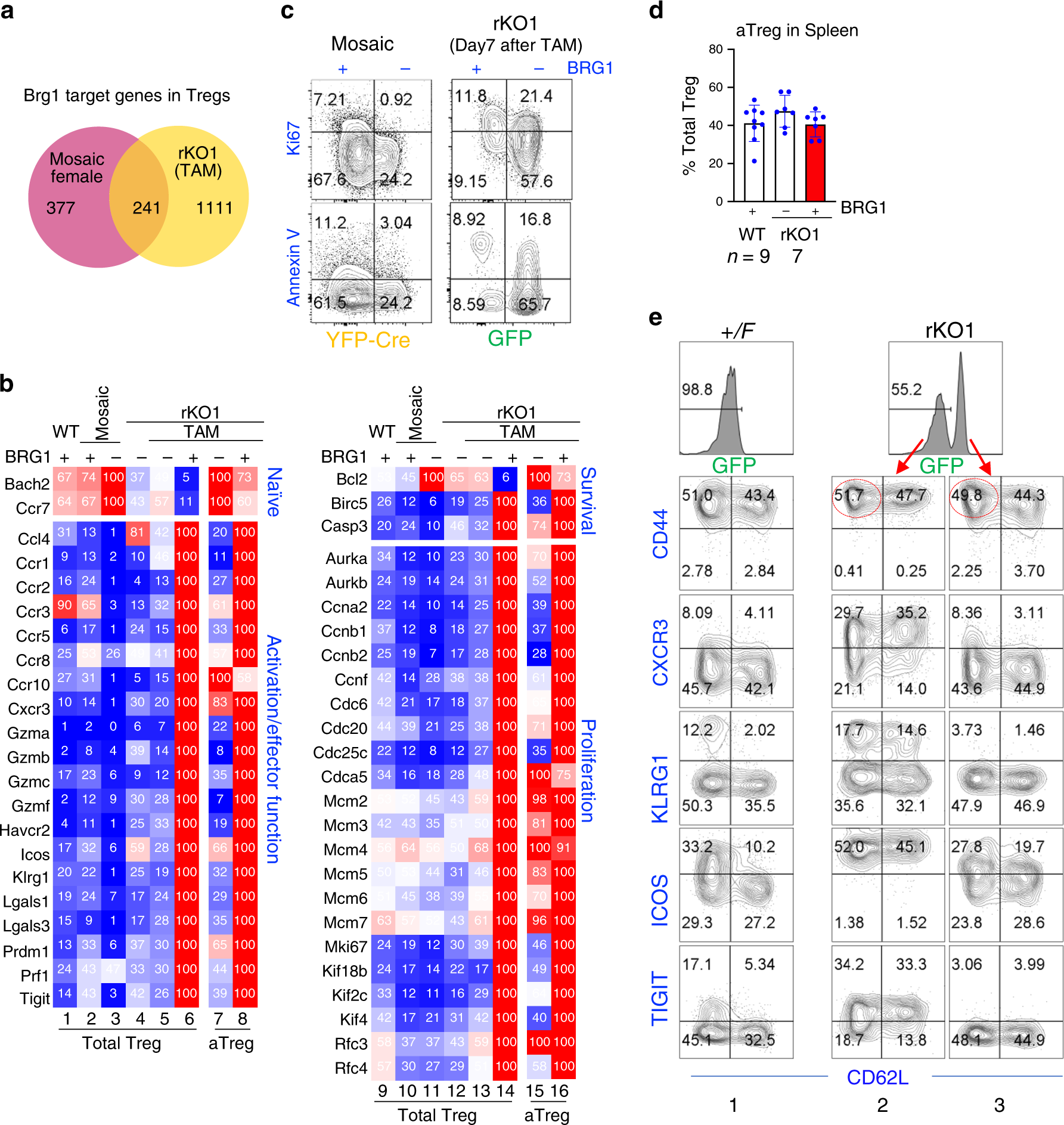
Fig. 3: Brg1 reexpression causes hyperactivation of both rTregs and aTregs.

a Brg1-target genes from mosaic females and from rKO1 mice on Day 7 after TAM. The target genes were defined as those whose expression was affected ≥2× fold by BRG1. b Relative expression of representative Brg1 target genes associated with Treg function (lanes 1–8) or turnover (lanes 9–16). Total Tregs (1–6, 9–14) and aTregs (7–8, 15–16) were isolated and sequenced in two different experiments, and therefore relative expression calculated independently. c FACS analysis of proliferation and apoptosis in the Tregs from mosaic females (left) and from the rKO1 mice on Day 7 after TAM (right). The two mice were analyzed at different times. d, e FACS analysis of aTreg proportion (d) and Treg activation marker expression (e), showing that in rKO1 mice on Day 7 after TAM, Brg1 reinstated aTreg and rTreg, both expressed activation markers more frequently and, for CXCR3 and ICOS, to higher levels than normal aTregs. The circles in e denote the aTregs used for RNA seq in b, samples 7–8 and 15–16.