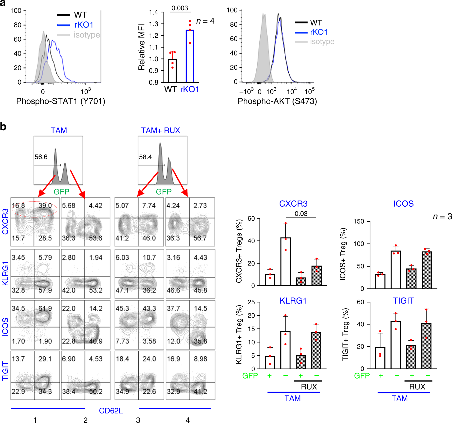
Fig. 4: Enhanced Stat1 signaling helps BRG1 drive CXCR3 overexpression.

a STAT1 and AKT signaling in splenic Tregs. To quantify STAT1 (Y701) phosphorylation, the STAT1 (Y701) MFI for rKO1 Tregs was normalized to the WT controls, the latter set as 1 (middle, where the values represent mean ± SD, n = 4). b Selective inhibition of CXCR3 expression by Ruxolitinib (RUX). Representative FACS plots were shown at the left (CXCR3 + Tregs in Brg1-reexpessed cells circled) and data displayed at the right. Cells were stained and analyzed as in Fig. 3e. Of note, RUX also appeared to affect CXCR3 in Brg1-deleted Tregs, but the effect is hard to quantify because CXCR3 expression was too low.