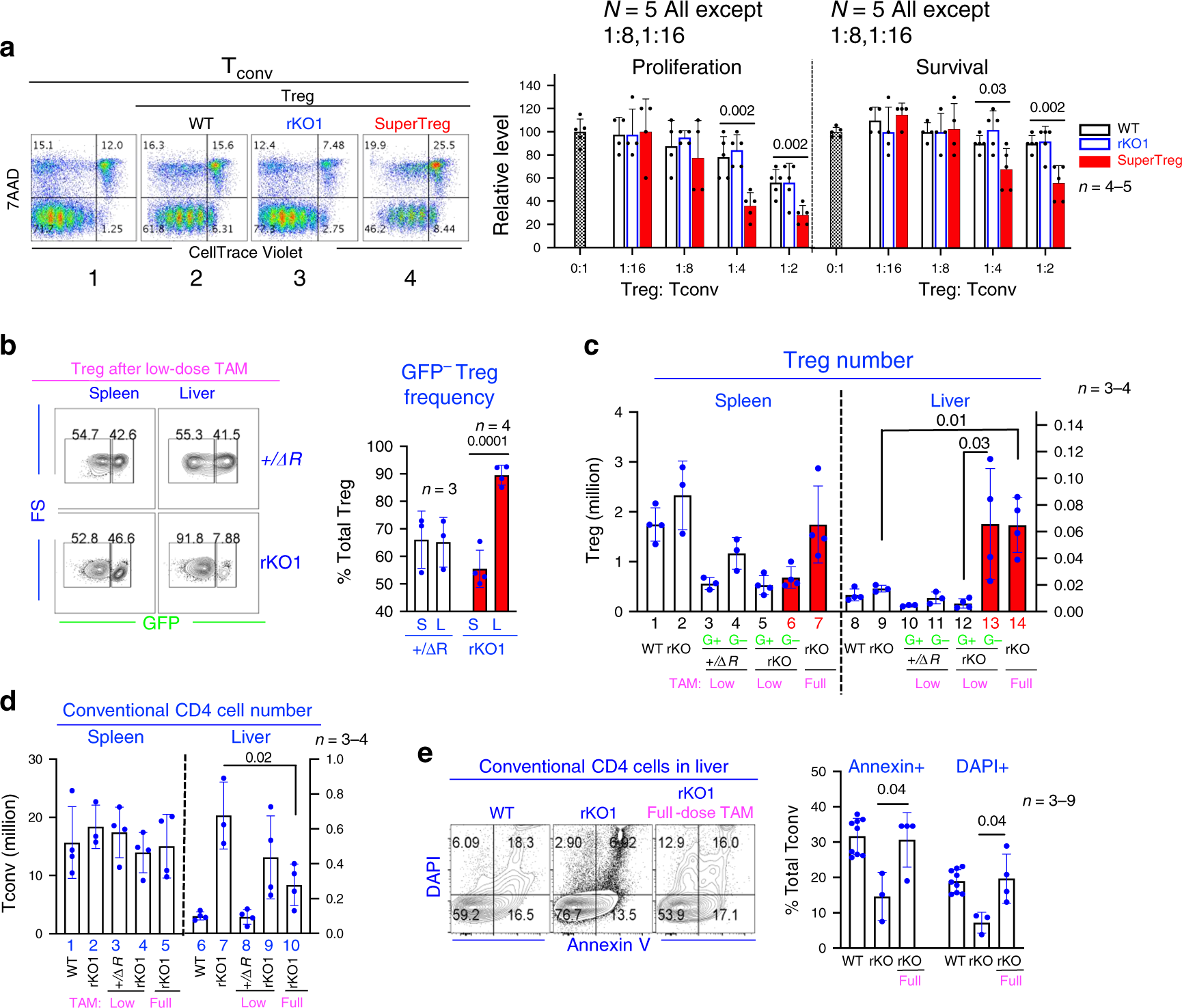
Fig. 5: SuperTreg cell function in vitro and in vivo.

a SuperTreg suppression in vitro. Conventional CD4 cells (Tconv), labeled with CellTracer, were stimulated with APC and anti-CD3 in the presence or absence of Tregs for 5 days before analyzing 7-AAD and CellTracer fluorescence. Representative FACS plots were shown at the left (Treg:Tconv = 1:4). The inverse of CellTracer MFIin total Tconv and the proportions of viable (7-AAD−) Tconv were taken as measures of Tconv proliferation and survival, respectively, which are displayed as the percentages of the control (Treg:Tconv = 0:1). n = 5 repeats for all the conditions, except 1:16 and 1:8 (n = 4); the data are pooled from four independent experiments. b, c SuperTreg accumulation in the liver. rKO1 mice were treated with TAM and analyzed 7 days later for Treg frequency (b) and number (c) in the spleen (S) and liver (L). In b low-dose TAM was used, leading to GFP loss in only a fraction of Tregs, as shown in the FACS plot and summarized in the bar graph. +/ΔR controls were Brg1+/ΔR;FoxP3YFP−Cre; R26 CAG-FlpoER. “WT” mice included +/ΔR and +/F mice as mentioned in Fig. 2a legend. G+ and G−, GFP+ and GFP− Treg subsets, respectively. In c n = 4 for all mice, except rKO and +/DR (n = 3). d, e The number (d) and death (e) of conventional CD4 cells. The bar graph in e summarizes total Annexin+ and total DAPI + conventional CD4 cells. Mice were described in b, c except that five more WT data points were pooled. In d n = 4 for all mice, except rKO1 (n = 3); in e n = 9 (WT), 3 (rKO), or 4 (rKO full).