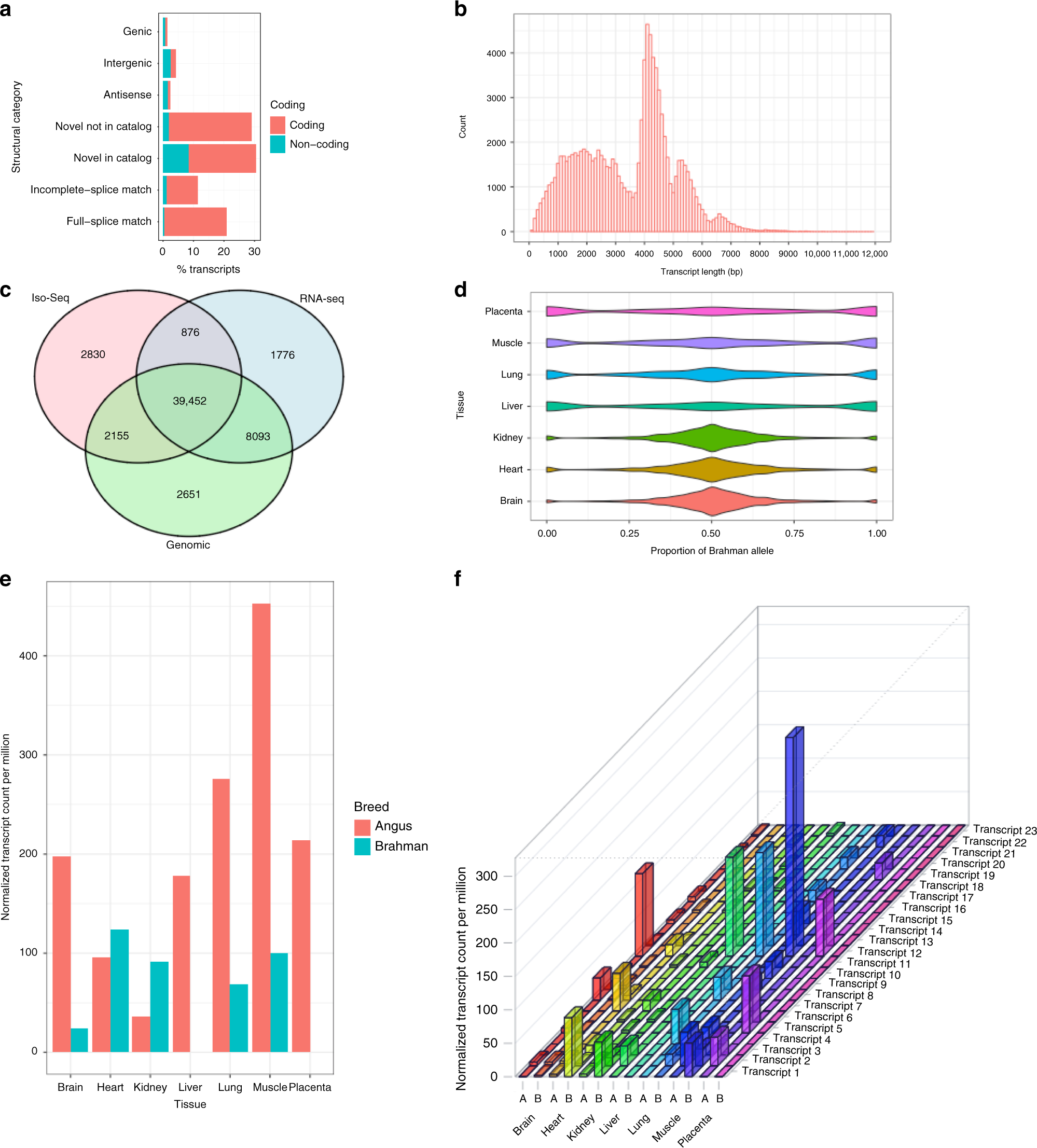
Fig. 6: Phasing of Iso-Seq full-length transcripts in seven tissues reveals transcriptional complexity and allelic imbalance.

a Characterization of transcript annotation of the hybrid animal using SQANTI2 against the Brahman annotation. Full-splice match: perfect match with a reference; incomplete-splice match: missing one or more 5’ exons against a reference; novel in catalog: novel combinations of known junctions; novel not in catalog: at least one novel splice site. b Histogram of transcript length distribution. c The overlap of SNPs between WGS short reads from genomic DNA, Iso-Seq, and RNA-Seq when Brahman was used as the reference genome. d Violin plot of the proportion of Brahman alleles, which was calculated as the normalized count of Brahman alleles divided by the sum of the normalized count of both Brahman and Angus alleles. Transcripts showing allelic imbalance and with higher expression in Brahman have values closer to 1, whereas those with higher expression in Angus have values closer to 0. e Tissue-specific allelic expression at the gene level for ARIH2, which is the most highly expressed Angus gene in the brain. f Tissue-specific allelic expression at the transcript level for ARIH2 in the brain, heart, kidney, liver, lung, muscle and placenta. A denotes Angus and B denotes Brahman.