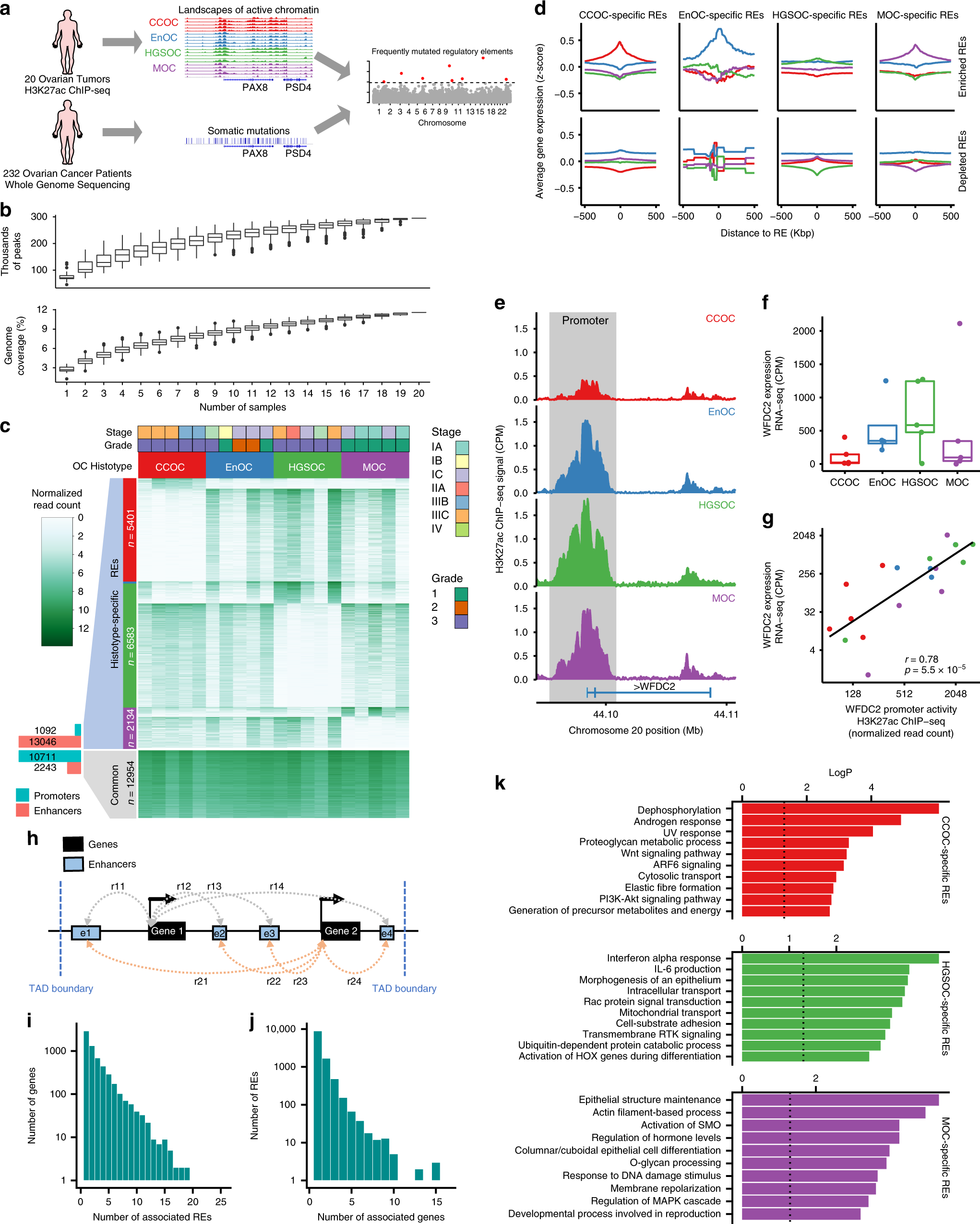
Fig. 1: Epigenomic profiling in 20 epithelial OCs reveals histotype-specific REs.
From: Non-coding somatic mutations converge on the PAX8 pathway in ovarian cancer

a Study overview— leveraging landscapes of active chromatin in ovarian cancer to identify frequently mutated regulatory elements. b Number of peaks and genome coverage as a function of number of samples. c Heatmap showing the normalized H3K27ac ChIP-seq signal for the 20 OC samples (columns) at the active REs (rows). d Gene expression averaged by OC histotype (CCOC, red; EnOC, blue; HGSOC, green; MOC, purple) around histotype-specific REs. e–g WFDC2 locus; e H3K27ac ChIP-seq signal in the promoter region (chr20:44,095,981–44,101,060) and f gene expression in different histotypes of OC. g Normalized H3K27ac ChIP-seq signal versus WFDC2 gene expression. h Diagram of the enhancer–gene association strategy that computes the Spearman’s correlation between enhancer activity (normalized H3K27ac ChIP-seq signal) and gene expression (normalized RNA-seq) (rij) between all enhancers and all genes within the same topologically associating domain (TAD). A putative enhancer–gene association is established if the correlation (rij) is significant (rij > 0.4 and P-value < 0.05). i Histogram of number of associated genes per RE and j number of associated REs per gene. k Pathway enrichment analysis of genes associated with histotype-specific REs.