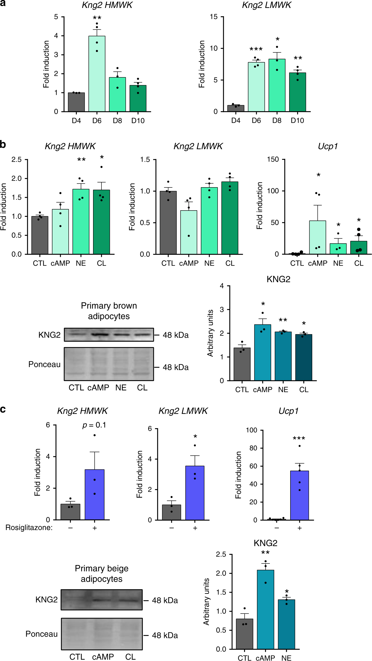
Fig. 2: Kng2 regulation in murine primary brown and beige adipocytes.
From: The kallikrein–kinin pathway as a mechanism for auto-control of brown adipose tissue activity

a mRNA expression of the two Kng2 variants during primary brown adipocyte differentiation (n = 3 independent cell culture experiments for D4 and D8 and n = 4 for D6 and D10). D4–8, day 4–8 of differentiation; D10, day 10, fully differentiated adipocytes. b Kng2 mRNA (n = 4 independent cell culture experiments) and protein expression (n = 3 independent cell culture experiments) in primary brown adipocytes after stimulation with β-adrenergic activators. Ucp1 is shown as a positive control for effects of drugs on cells. c Kng2 mRNA (n = 3 independent cell culture experiments for Kng2 HMWK and LMWK; n = 5 independent cell culture experiments for Ucp1 −Rosi; n = 6 independent cell culture experiments for Ucp1 +Rosi) and protein expression (n = 3 independent cell culture experiments) in primary inguinal white adipocytes after stimulation with rosiglitazone or β-adrenergic activators. Ucp1 is shown as a positive control for the browning effect of rosiglitazone. Data are presented as means ± s.e.m. (bars). *P < 0.05, **P < 0.01, and ***P < 0.001 versus corresponding controls. P-values determined by one way ANOVA with Tukey’s post hoc test (a–c down) and two-tailed unpaired Student’s t-test (c up). Source data are provided as a Source data file.