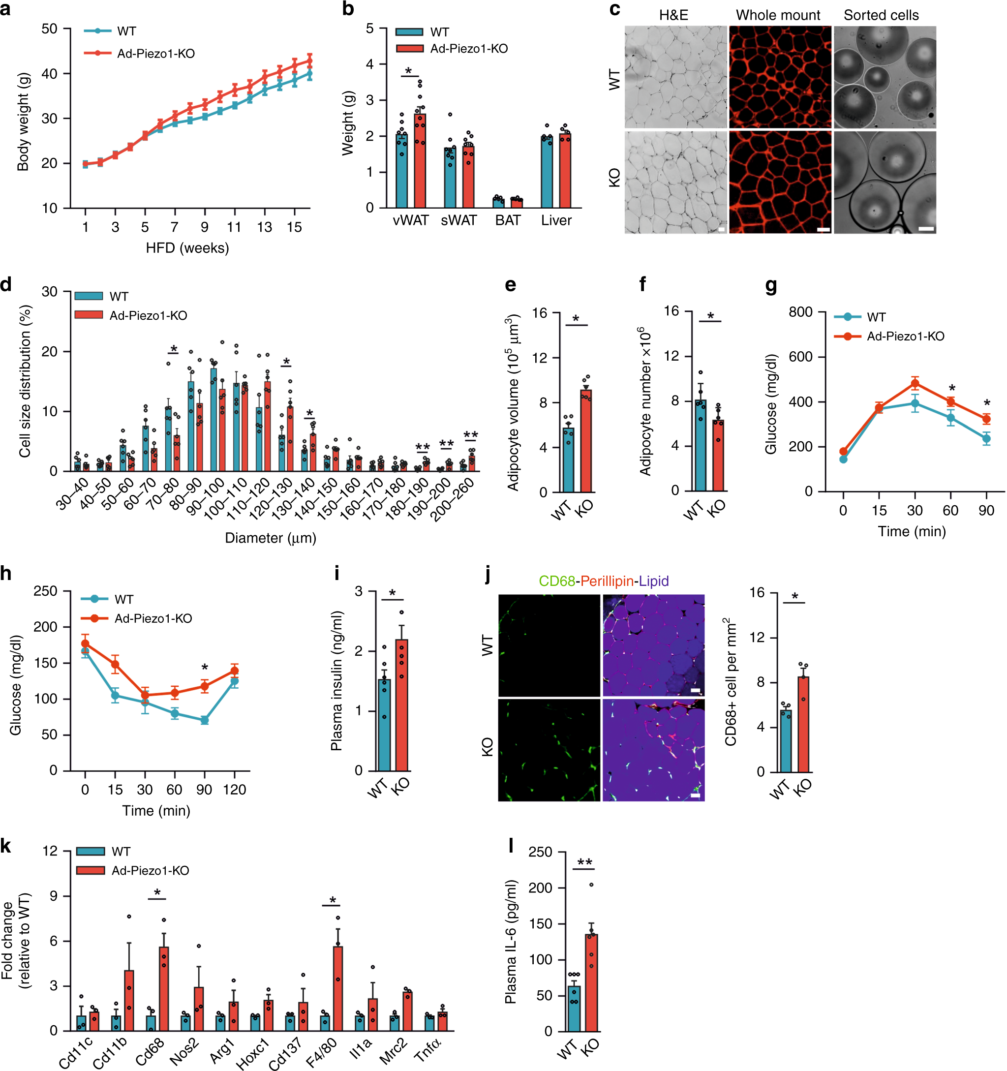
Fig. 2: Metabolic phenotype of Ad-Piezo1-KO mice under HFD.
From: Adipocyte Piezo1 mediates obesogenic adipogenesis through the FGF1/FGFR1 signaling pathway in mice

a Body weight of wild-type (WT) or Ad-Piezo1-KO mice during HFD feeding for 16 weeks (n = 11 mice (WT), n = 12 mice (KO)). b Weight of epididymal vWAT, inguinal sWAT, BAT and the liver from wild-type (WT) or Ad-Piezo1-KO mice fed a HFD for 16 weeks (n = 8 mice (vWAT WT and sWAT); n = 5 mice (BAT WT and liver); n = 10 mice (vWAT KO); n = 6 mice (BAT KO)). c H&E-stained vWAT sections, whole-mount vWAT stained with anti-perilipin antibodies and sorted vWAT adipocytes from wild-type (WT) and Ad-Piezo1-KO (KO) mice; bar length: 50 μm. Shown is a representative of 4 independent experiments. d Distribution of size of vWAT adipocytes prepared from wild-type (WT) and Ad-Piezo1-KO mice fed HFD for 16 weeks (n = 6 mice (WT and KO each)). e, f Average volume (e) and total number (f) of adipocytes in epididymal vWAT from wild-type (WT) and Ad-Piezo1-KO (KO) mice (n = 6 mice (WT and KO each)). g–i Glucose tolerance (g), insulin tolerance (h) and plasma insulin levels (i) in wild-type (WT) and Ad-Piezo1-KO mice (KO) fed a HFD for 16 weeks (n = 6 mice (WT in g, WT and KO in i, h), n = 7 mice (KO in g)). j Whole mount of vWAT from wild-type (WT) or Ad-Piezo1-KO mice (KO) stained with anti-CD68 and anti-perilipin antibodies as well as with LipidTOX (lipid); bar length: 50 μm. The bar diagram shows the statistical evaluation of CD68-positive cells per area (n = 4 mice (at least 10 sections per mouse)). k, l Expression of inflammation marker genes in vWAT (k) and IL-6 levels in plasma (l) from wild-type (WT) and Ad-Piezo1-KO mice (KO) fed HFD for 16 weeks (n = 3 mice (WT and KO each in k), n = 6 mice (WT and KO each in l)). Shown are mean values ± s.e.m.; *P ≤ 0.05; **P ≤ 0.01; n.s., not significant (two-tailed non-parametric Mann–Whitney U-test). Source data are provided as a Source data file.