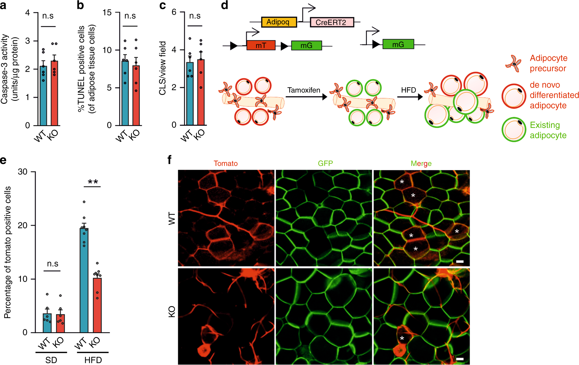
Fig. 3: Analysis of in vivo adipogenesis in Ad-Piezo1-KO mice.
From: Adipocyte Piezo1 mediates obesogenic adipogenesis through the FGF1/FGFR1 signaling pathway in mice

a–c Caspase-3 activity (a), TUNEL staining (b) and crown-like structures (CLS; c) in vWAT from wild-type (WT) and Ad-Piezo1-KO mice (KO) fed HFD for 16 weeks (n = 6 mice (at least 10 sections per mouse in b, c)). d Experimental design of analysis of adipogenesis in vivo using Adipoq-CreERT2;mT/mG mice. e, f Statistical analysis (at least 20 sections per mouse; e) and representative images (f) of adipocyte tracing in Adipoq-CreERT2;mT/mG;Piezo1flox/flox (KO) and Adipoq-CreERT2;mT/mG;Piezo1+/+ mice (WT) after tamoxifen treatment and 8 weeks of HFD or SD in vWAT (n = 6 mice (SD), n = 8 mice (HFD)); bar length: 50 μm. Shown are mean values ± s.e.m.; **P ≤ 0.01; n.s., not significant (two-tailed non-parametric Mann–Whitney U-test). Source data are provided as a Source data file.