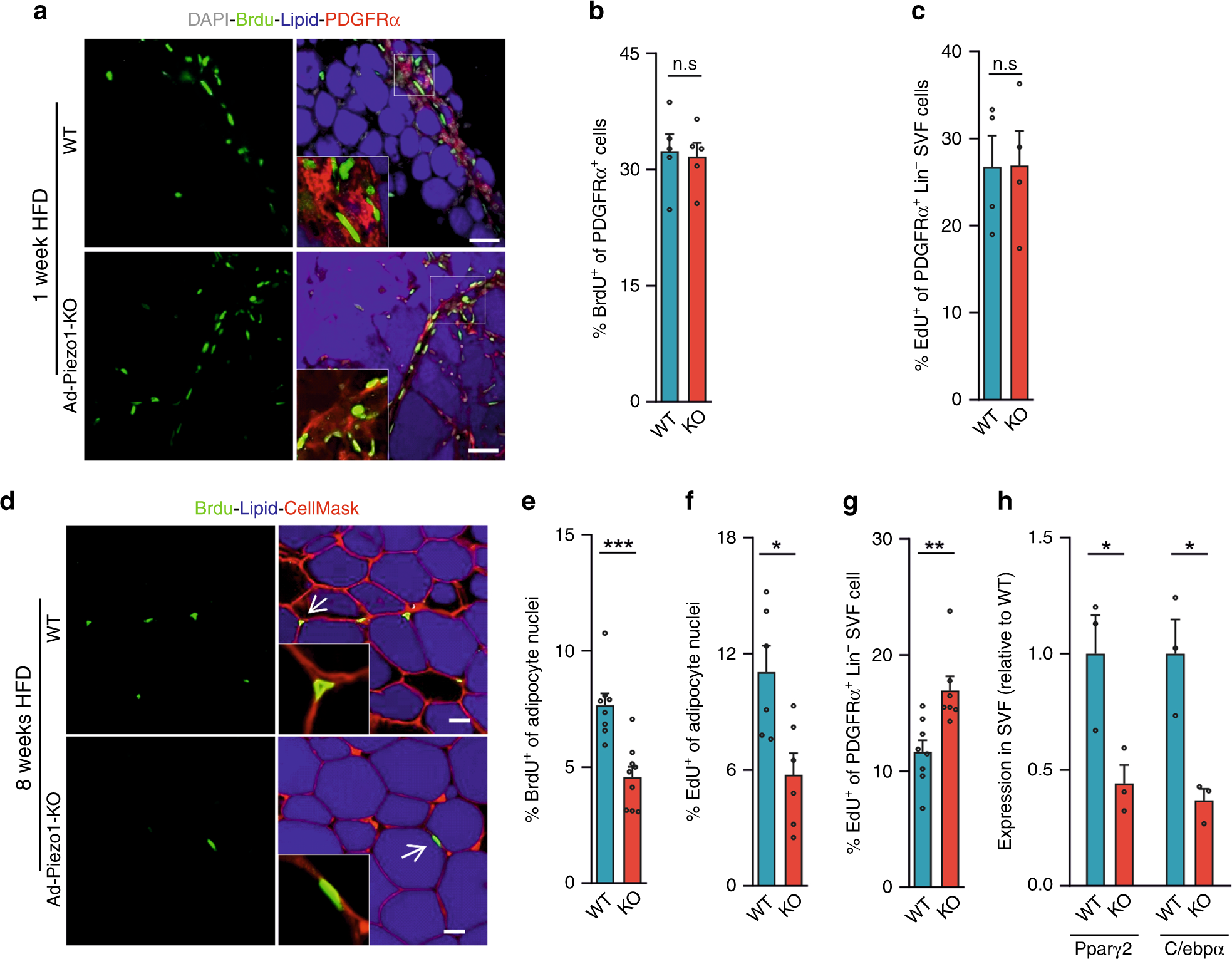
Fig. 4: Analysis of adipocyte precursor proliferation and differentiation in Ad-Piezo1-KO mice.
From: Adipocyte Piezo1 mediates obesogenic adipogenesis through the FGF1/FGFR1 signaling pathway in mice

a–g Wild-type (WT) and Ad-Piezo1-KO mice (KO) received BrdU (a, b, d, e) or EdU (c, f, g) for 1 week while feeding HFD for 1 week (a–c) or 8 weeks (d–g) started. Shown are representative images (a, d) and quantifications (b, e) of immunofluorescence staining for BrdU in nuclei of SVF stained with an anti-PDGFRα antibody and LipidTOX (lipid) (a, b) or in adipocyte nuclei of vWAT (d, e). Tissues were stained with LipidTOX (lipid) and CellMask to visualize adipocyte plasma membranes. Insets show magnifications of boxed areas (d) or of typical adipocyte nuclei indicated by arrows (d); bar length: 50 μm (a) and 20 μm (d) (n = 5 mice (at least 12 sections per mouse in b), n = 8 or 9 mice (WT or KO in e; at least 15 sections per mouse)). c, f, g Flow-cytometric analysis of EdU incorporation in PDGFRα-positive, CD31-negative and CD45-negative (Lin−;PDGFRα+) cells of the vWAT SVF (c, g) or in adipocyte nuclei (f) of wild-type (WT) and Ad-Piezo1-KO mice (KO) (n = 4 mice (WT and KO in c), n = 6 mice (WT and KO in f), n = 8 mice (WT in g), n = 7 mice (KO in g)). In c, f, g at least 5000 cells were analyzed per animal. h Expression of mRNA encoding Pparγ2 and C/ebpα in the SVF of vWAT prepared from wild-type (WT) and Ad-Piezo-KO mice (KO) fed a HFD for 16 weeks (n = 3 mice (WT and KO in h). Shown are mean values ± s.e.m.; *P ≤ 0.05; **P ≤ 0.01; ***P ≤ 0.001; n.s., not significant (two-tailed non-parametric Mann–Whitney U-test). Source data are provided as a Source data file.