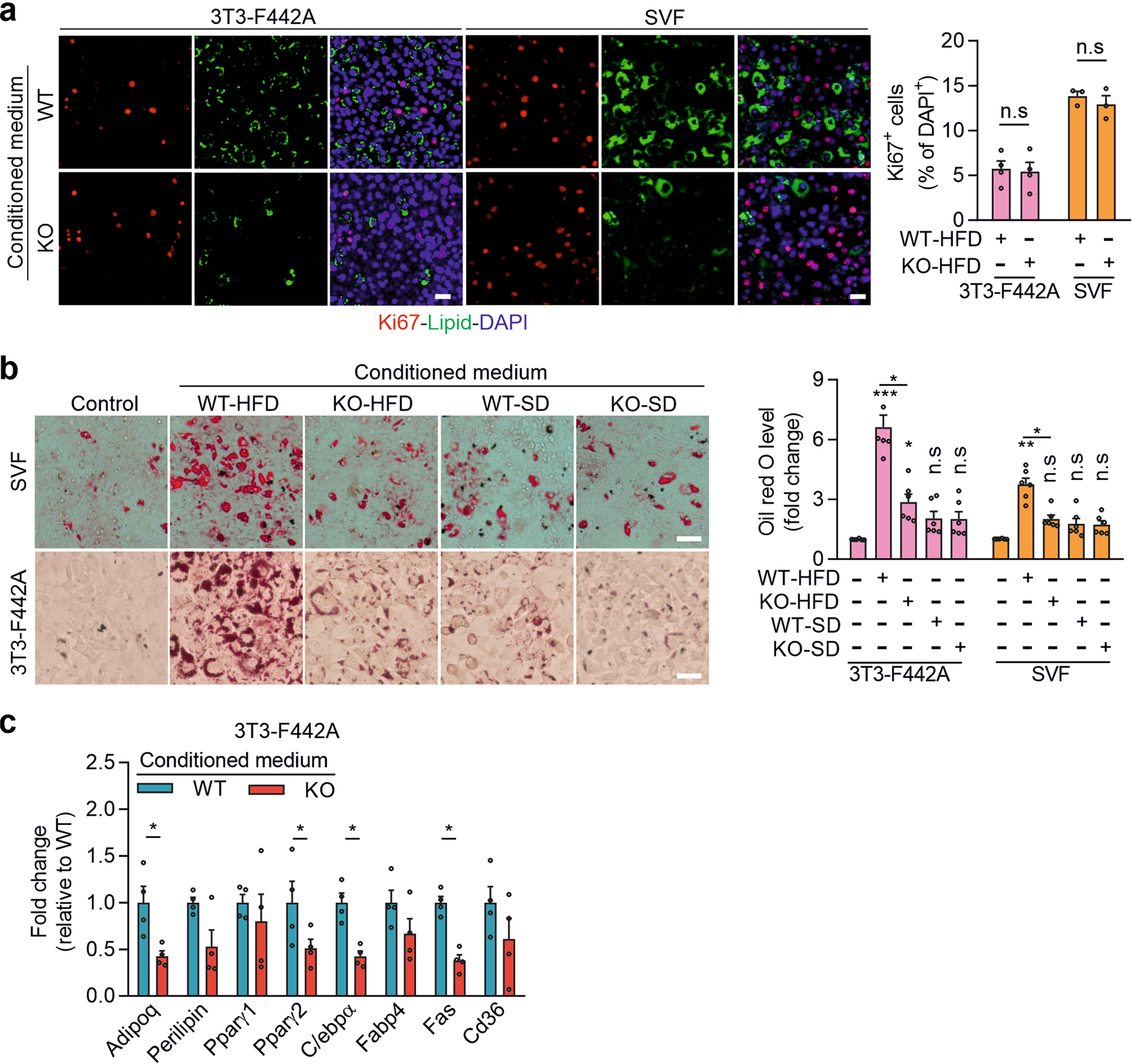
Fig. 5: Effect of conditioned medium from vWAT adipocytes on preadipocyte proliferation and differentiation.
From: Adipocyte Piezo1 mediates obesogenic adipogenesis through the FGF1/FGFR1 signaling pathway in mice

a–c Effects of conditioned medium from vWAT adipocytes prepared from wild-type (WT) and Ad-Piezo1-KO (KO) mice fed a HFD (a–c) or SD (b) for 16 weeks or of unconditioned medium (control in b). In a, proliferation of 3T3-F442A cells or of cells of the SVF was visualized by staining for Ki67, and cells were counterstained with DAPI and BODIPY (lipid). Shown are representative images and the statistical evaluation (n = 4 mice (WT and KO, 3T3-F442A), n = 3 mice (WT and KO, SVF); at least 10 fields were analyzed per mouse). Bar length: 50 μm. In b, SVF cells or undifferentiated 3T3-F442A cells were exposed to the medium and stained with Oil-red-O. Shown are representative images and the statistical evaluation of Oil-red-O content (n = 6 mice (for all groups)); bar length: 50 μm. In c, expression of different adipocyte marker genes in 3T3-F442A cells (n = 4 mice (for all groups)) was determined. Shown are mean values ± s.e.m.; *P ≤ 0.05; **P ≤ 0.01; ***P ≤ 0.001; n.s., not significant (compared to control in b) (two-tailed non-parametric Mann–Whitney U-test). Source data are provided as a Source data file.