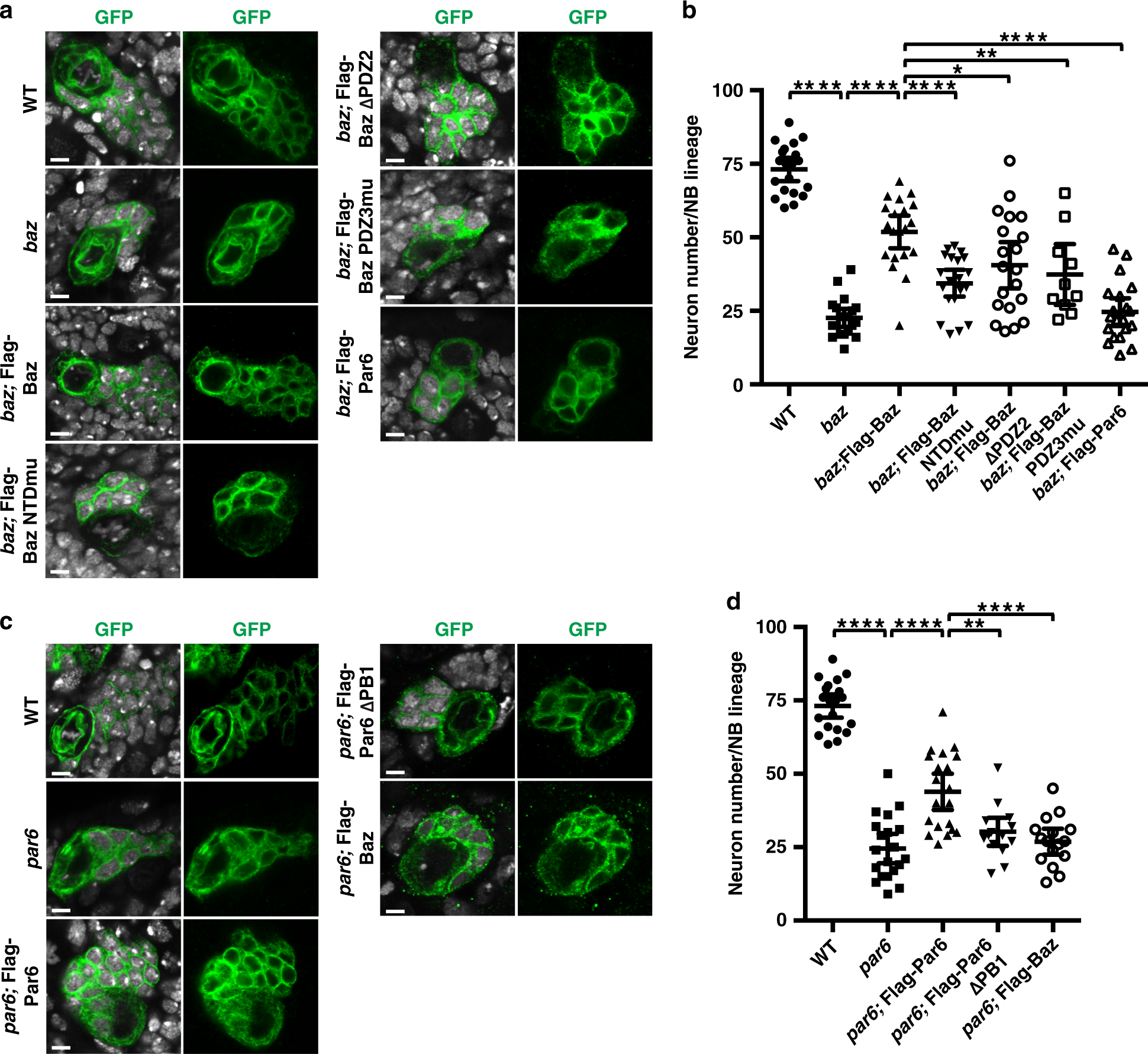
Fig. 8: LLPS of Baz/Par6 is critical for neuronal differentiation in Drosophila NBs.
From: Par complex cluster formation mediated by phase separation

ToPro-3 is in white, GFP in green. Scale bars, 5 µm. a Representative images showing NB lineage marked by MARCM method for WT, baz mutant clone, or baz mutant clone rescued with WT or different variants. It is noted that the defective lineage development phenotype of baz mutant NBs could be largely rescued with Flag-Baz WT and Flag-Baz ΔPDZ2, and only partially rescued by the LLPS less efficient Flag-Baz NTDmu and Flag-Baz PDZ3mu, but could not be rescued with Flag-Par6. b Statistical data for a. For WT, baz, baz;Flag-Baz, baz;Flag-Baz NTDmu, baz;Flag-Baz ∆PDZ2, baz;Flag-Baz PDZ3mu, and baz;Flag-Par6, n = 20, 20, 20, 20, 20, 10, and 20 NBs collected from 30 larval brains for each genotype over three independent experiments, respectively. c Representative images showing that par6 mutant NB lineage harboring less progeny that is largely reverted by expression of Flag-Par6 WT but cannot be rescued by the LLPS less efficient Flag-Par6 ΔPB1 variant or Flag-Baz. d Statistical data for c. For WT, par6, par6;Flag-Par6, par6;Flag-Par6 ∆PB1, and par6;Flag-Baz, n = 20, 20, 20, 15, and 16 NBs collected from 30 larval brains for each genotype over three independent experiments, respectively. For all the statistical data, mean ± 95% confidence interval is shown. ns, not significant; *p < 0.05, **p < 0.01, ***p < 0.001, and ****p < 0.0001 using one-way ANOVA with Tukey’s multiple comparison test. All the constructs are listed in Supplementary Table 1. Source data are provided as a Source data file.