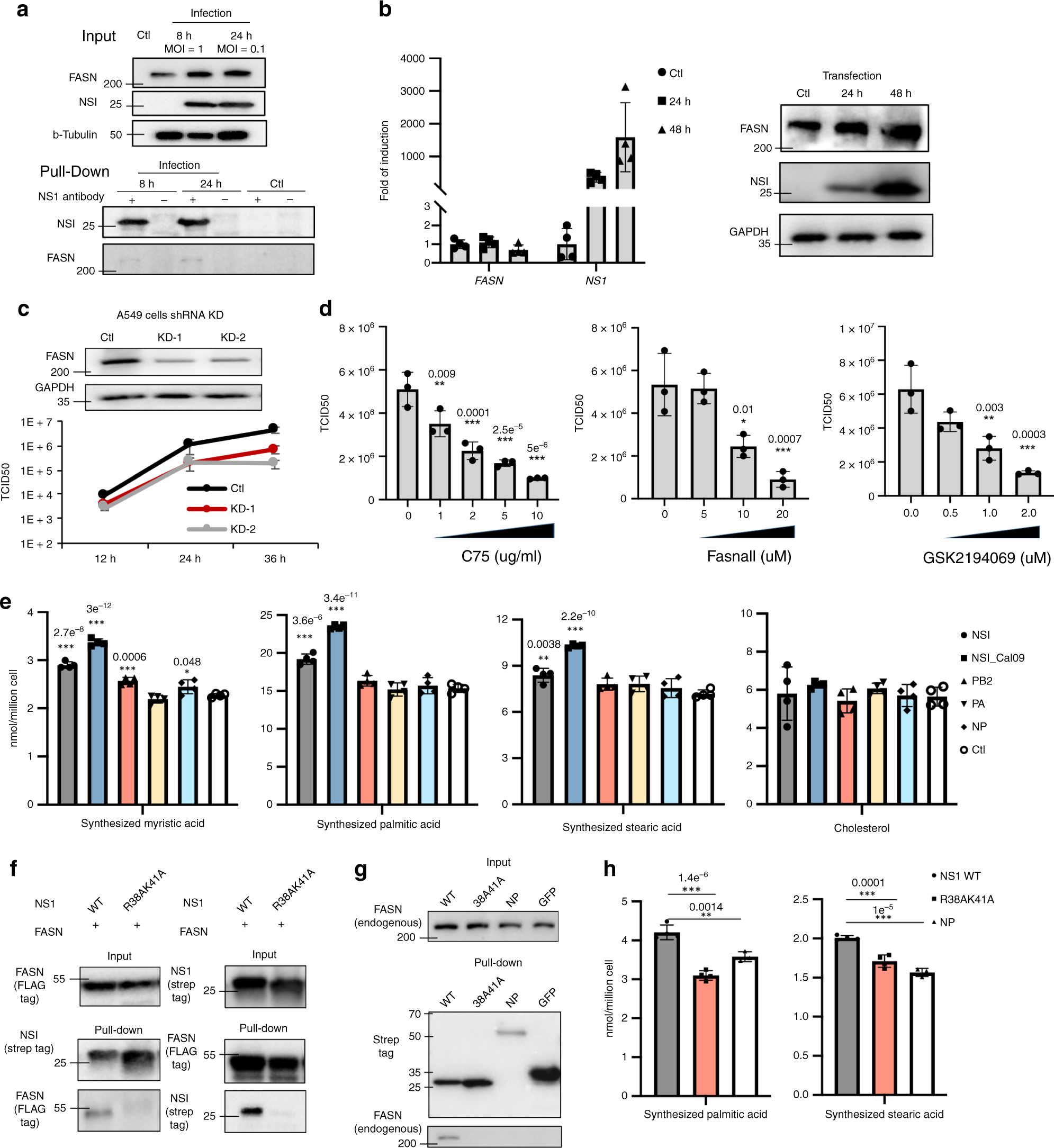
Fig. 4: FASN is required for viral replication and regulated by NS1.
From: mRNA display with library of even-distribution reveals cellular interactors of influenza virus NS1

a Interactions between NS1 protein and FASN were examined by endogenous immunoprecipitation (IP)-western. Three biological replicates were performed, and a representative experiment is shown. b The gene expression level and protein expression level of FASN was examined post-NS1 overexpression in 293T cells (N = 4 biologically independent samples). c The effect of FASN on viral replication was examined using shRNA knock-down (KD) in A549 cells. The expression level of FASN upon KD was examined by western blot (upper panel). Control cells or KD cells were infected with WT WSN at MOI 0.1. The viral titer in supernatant were determined using TCID50 assays (N = 3 biologically independent samples). d The effect of FASN on viral replication in A549 cells was examined using FASN inhibitors, including C75, Fasnall and GSK2195069. Indicated concentrations of inhibitors were used at the time of infection. The effect of inhibitor treatment on viral replication at 24-h post infection was examined by TCID50 assay (N = 3 biologically independent samples). e The levels of newly synthesized fatty acids or cholesterol upon expression of indicated viral proteins were examined by GC/MS. Ctl is transfection with GFP-expressing vector (N = 4 biologically independent samples). f Interactions between WT and mutant (R38A/K41A) NS1 protein with FASN were examined by Co-immunoprecipitation assay, using Strep-tagged NS1 and FLAG-tagged FASN in 293T cells. g Interactions between NS1 protein and endogenous FASN were examined in A549 cells, which were transduced to be over-expressing indicated proteins. NP and GFP were used as control. Three biological replicates were performed, and a representative experiment is shown. h The levels of newly synthesized fatty acids upon WT or mutant (R38A/K41A) NS1 protein expression were examined by GC/MS (N = 4 for NS1 WT and mutant, N = 3 for NP, biologically independent samples). Data are presented as mean values +/− SD for all panels. *P < 0.05, **P < 0.01, ***P < 0.001 (one-way analysis of variance (ANOVA) with Bonferroni multiple-comparisons test for panels d and e, two-tailed t test for panel h, the exact P-value is labeled on the figure). Source data for all panels is provided in Source Data file.