Fig. 6: EMRMs have higher capacity to scavenge immune complex than BMRMS.
From: Distinct fate, dynamics and niches of renal macrophages of bone marrow or embryonic origins

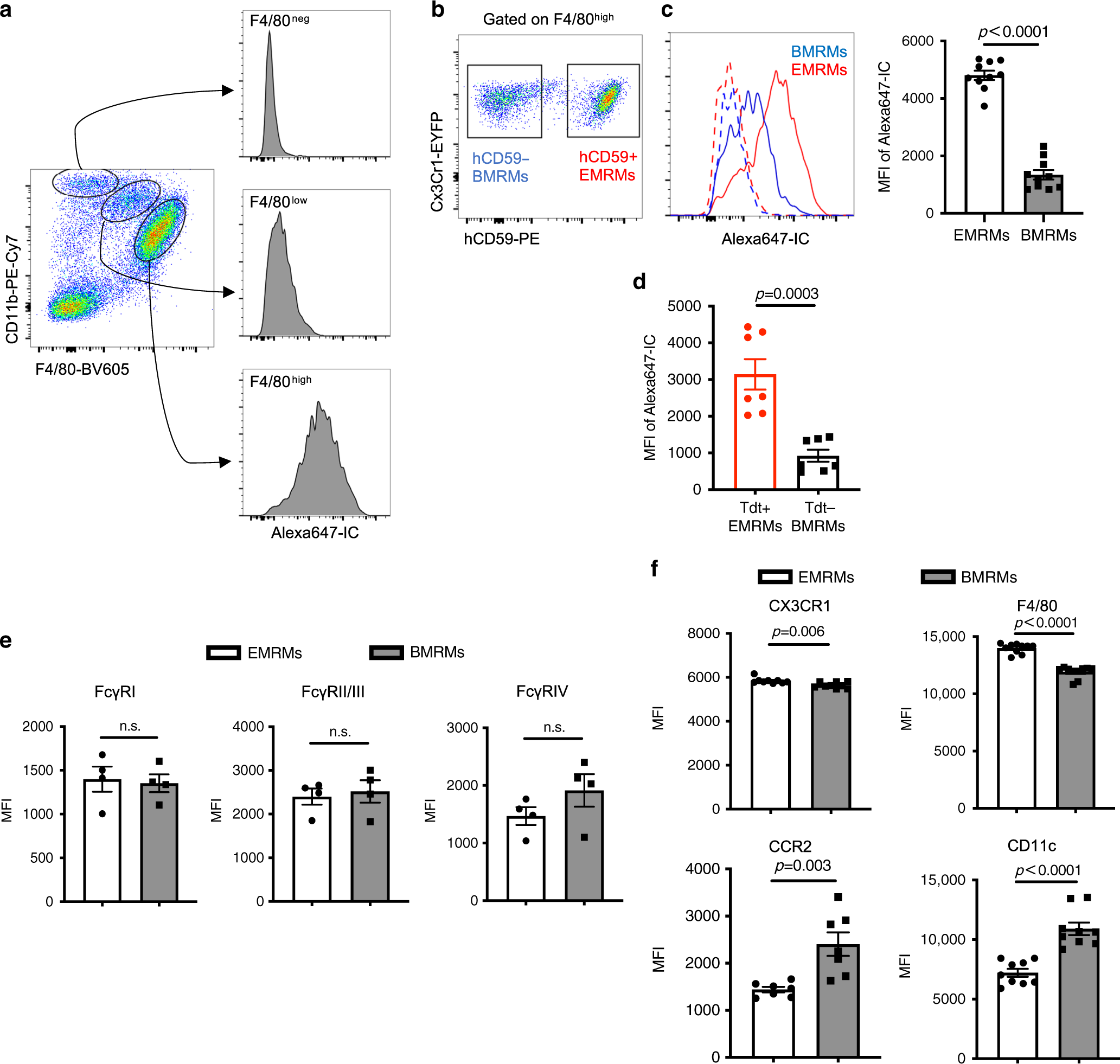
a Flow cytometry analysis of BSA-RαBSA immune complex (IC) uptake by renal myeloid cells at 2 h after i.v. injection of 50 μg BSA-Alexa 647 + 110 μg RαBSA complex. b Gating strategy of EMRMs and BMRMs by hCD59 expression. c Flow cytometry analysis of BSA-RαBSA (Alexa647-IC) uptake by hCD59+ EMRMs and hCD59- BMRMs 2 h after injection (left: representative histogram. right: mean fluorescent intensity [MFI]). Data are pooled from three independent experiments. (n = 10 mice per group). d MFI of BSA-RαBSA (Alexa-647-IC) in Tdt+ EMRMs and Tdt- BMRMs 2 h after injection. Data are pooled from two independent experiments (n = 7 mice per group). e MFI of Fcγreceptors expression on hCD59+ EMRMs and hCD59- BMRMs (n = 4 mice per group). f MFI of CX3CR1, CCR2, F4/80 and CD11c on hCD59+ EMRMs and hCD59− BMRMs (n = 10 mice for F4/80; n = 9 mice for CX3CR1 and CD11c; n = 7 mice for CCR2). All data are presented as mean ± s.e.m. p-values by two-tailed unpaired t-test are indicated in c, d, e, f, n.s. indicates p > 0.05. Source data are provided as a Source Data file.