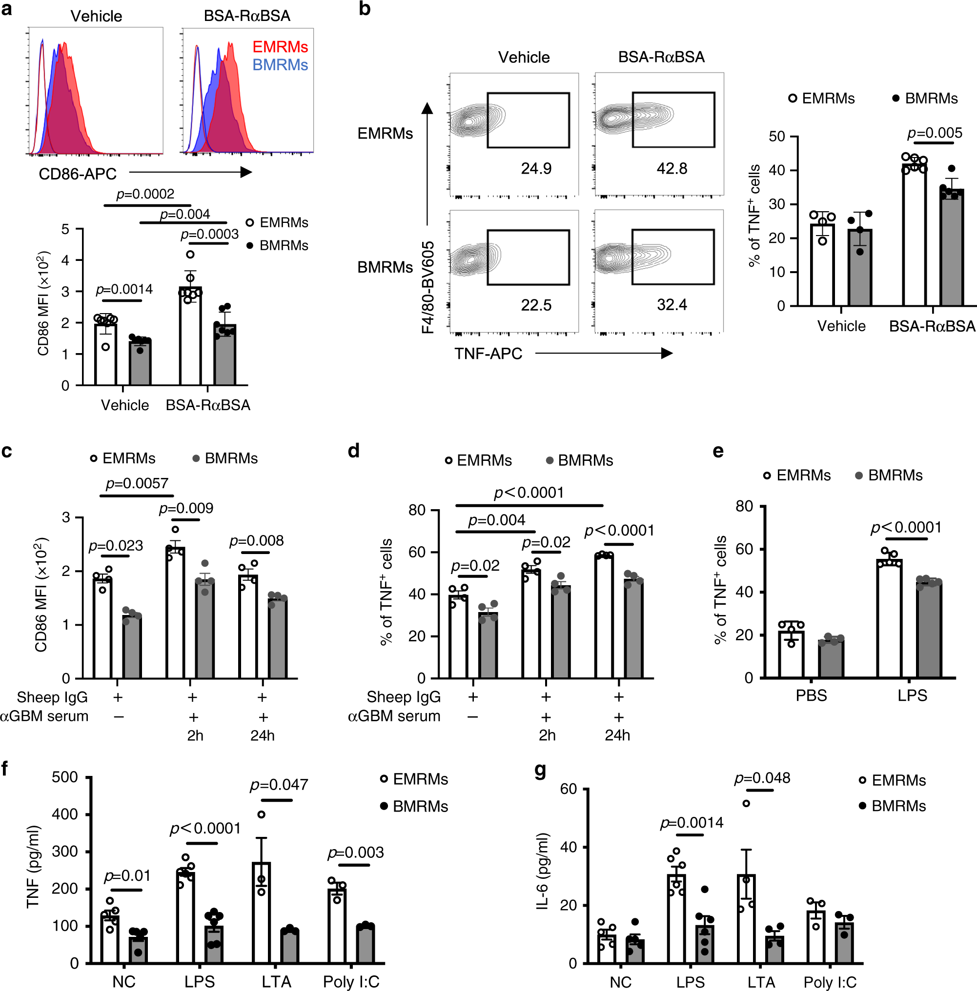
Fig. 7: EMRMs have higher immune capacity than BMRMs.
From: Distinct fate, dynamics and niches of renal macrophages of bone marrow or embryonic origins

EMRMs are more sensitive to immune challenges than BMRMs in vivo (a–e) and in vitro (f, g). a Representative histogram (upper panel) and MFI (lower panel) of CD86 expression on hCD59+ EMRMs and hCD59− BMRMs 2 h after PBS (Vehicle) or BSA-RαBSA injection. (n = 7 mice per group). b The percentage of TNF positive staining in EMRMs and BMRMs 2 h after PBS (Vehicle) or BSA-RαBSA injection. Left panel is representative dot plots. Right panel is the percentage of TNF+ cells (n = 4 mice for vehicle group; n = 6 mice for BSA-RαBSA group). c MFI of CD86 expression and d TNF staining in EMRMs and BMRMs 2 h and 24 h after αGBM serum injection in sheep IgG-preimmunized female mice. Data are pooled from two independent experiments (n = 4 mice per time point per group). e TNF staining in EMRMs and BMRMs 3 h after PBS or 5 µg/g b.w. LPS injection in male mice. Data are pooled from two independent experiments. (n = 4 mice for PBS group; n = 5 for LPS group). f TNF and g IL-6 level in the supernatant of sorted EMRMs and BMRMs treated with medium (NC), 100 ng/ml LPS, 5 µg/ml LTA, or 5 µg/ml Poly (I:C) for 18 h. Data are pooled from three independent experiments, each dot represents cells obtained from individual sorting pooled from two mice. (n = 5 for NC; n = 6 for LPS; n = 3 for LTA and Poly (I:C)). All data are presented as mean ± s.e.m. p-values by two-tailed unpaired t-test are indicated in a–g. Source data are provided as a Source Data file.