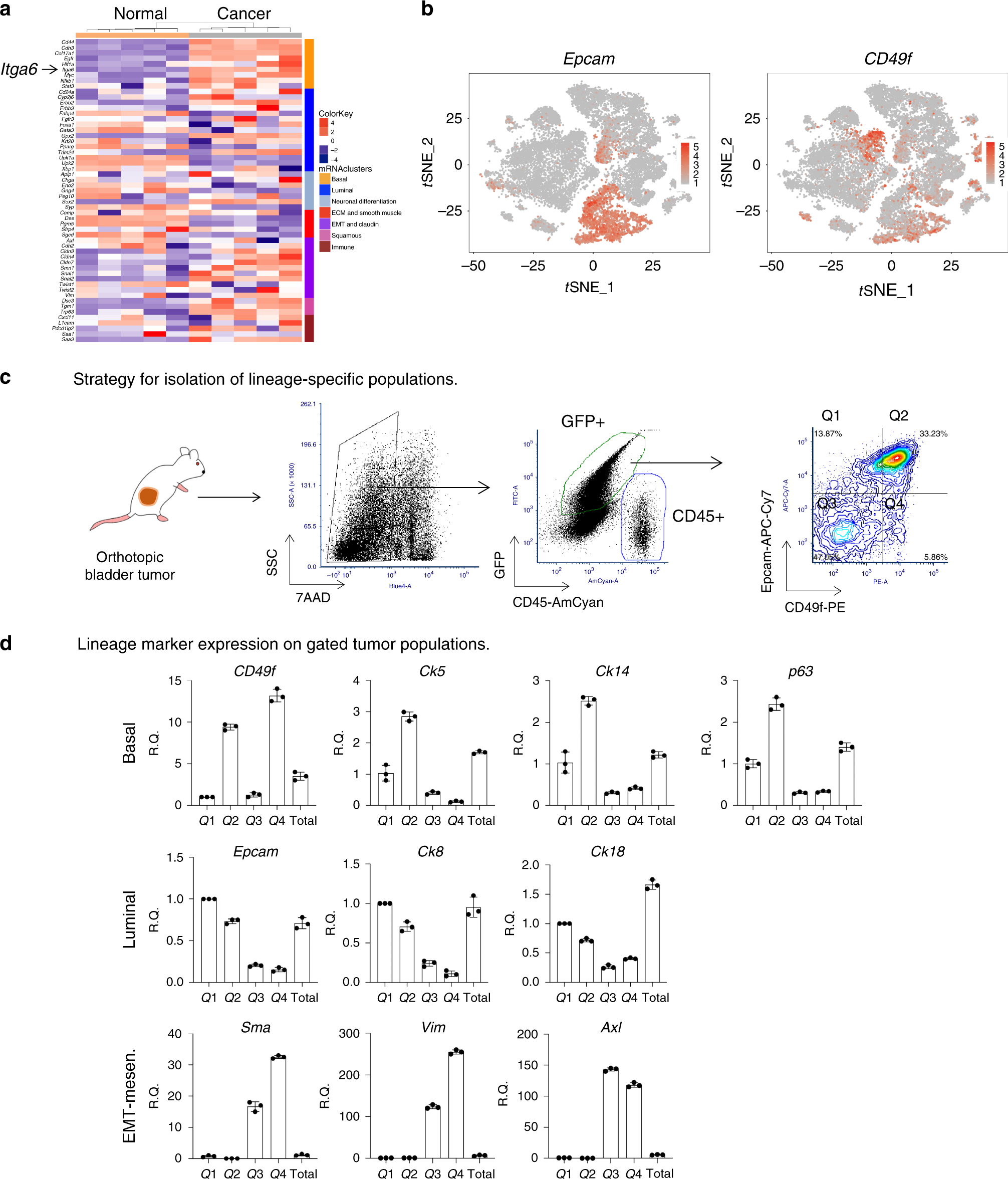
Fig. 4: Identification of CD49f (Itga6) as a differentially expressed cell surface marker in OHBBN-induced bladder tumors.
From: Epithelial plasticity can generate multi-lineage phenotypes in human and murine bladder cancers

a Bulk RNA-seq analysis showing differentially expressed genes belonging to various lineage subtypes in the normal bladder (n = 5) and OHBNN induced bladder cancer (n = 5). The surface antigen, CD49f (Itga6, arrows), is overexpressed in bladder tumors and found within the basal mRNA cluster. b tSNE cell clusters 3, 5, 8, and 11 defining Epcam (left) and CD49f (Itga6) expression. c Strategy for discriminating GFP-positive, CD45-negative OHBBN-induced cancer cells from non-tumor host cells in FVB/NJ-transplanted mice. Tumor cells are evaluated for expression of Epcam and CD49f, and define lineage populations within defined quadrants (Q1, Q2, Q3, and Q4). d Differential gene expression for lineage subtypes using Epcam-CD49f expression in cell populations of GFP-positive;CD45-negative tumor cells sorted from quadrants Q1, Q2, Q3, and Q4. Individual data points are represented by circles, the error bars represent mean ± SD of the three independent replicates. Each experiment was performed at least in triplicate.