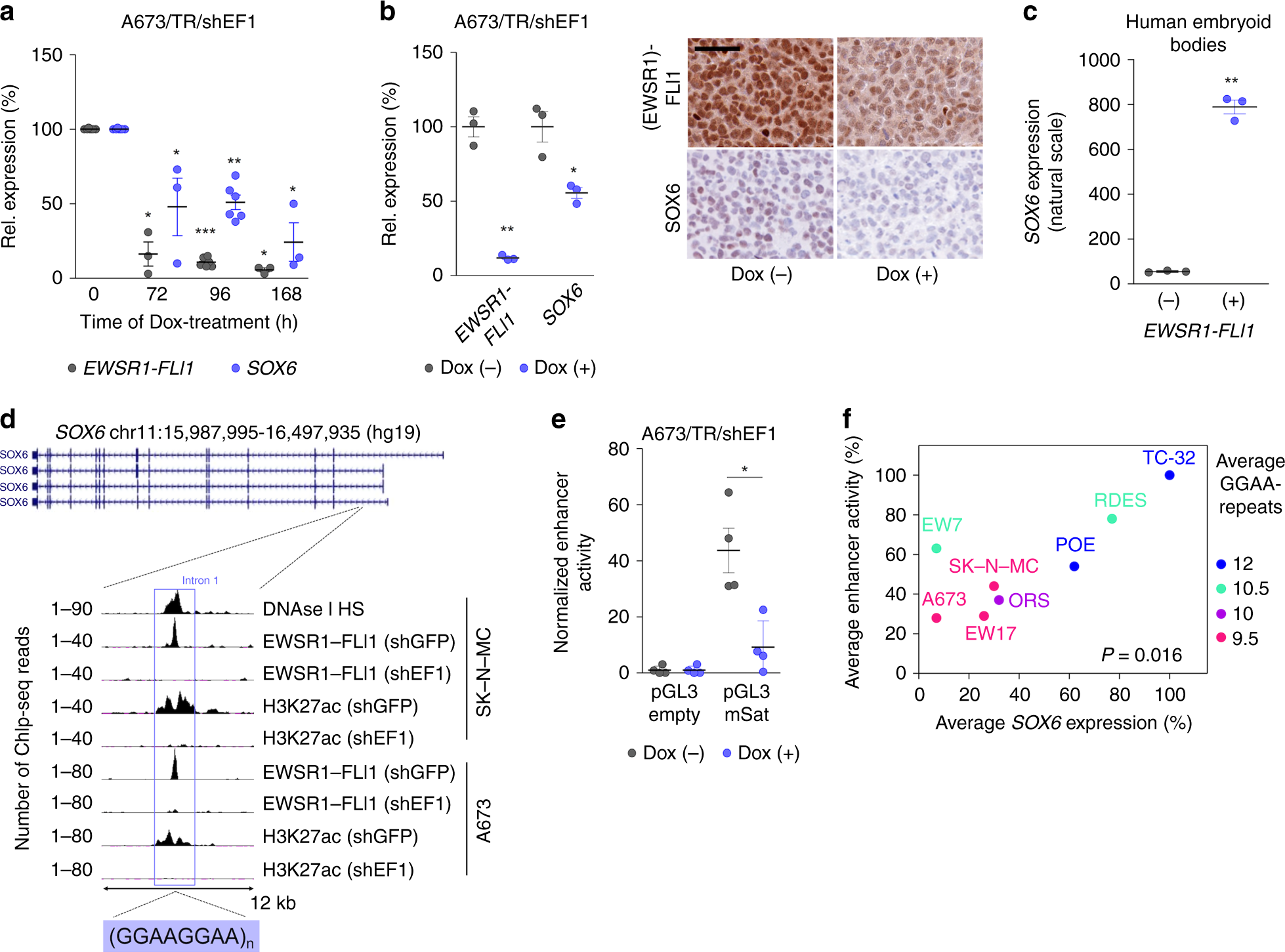
Fig. 2: EWSR1-FLI1 induces SOX6 expression via an intronic GGAA-mSat.

a EWSR1-FLI1 and SOX6 expression (qRT-PCR) in A673/TR/shEF1 cells after addition of Dox. Horizontal bars represent means, n = 3 biologically independent experiments for time points 0 h, 72 h and 168 h, n = 6 biologically independent experiments for the time point 96 h. P values determined by two-sided Mann–Whitney test. EWSR1-FLI1: 72 h (P = 0.012), 96 h (P = 0.0007), 168 h (P = 0.012); SOX6: 72 h (P = 0.017), 96 h (P = 0.001), 168 h (P = 0.017). b Left: EWSR1-FLI1 and SOX6 expression (Affymetrix microarrays) in A673/TR/shEF1 xenografts after 96 h of Dox-treatment. Horizontal bars represent means, n = 3 biologically independent xenografts per group. P value determined via two-sided independent one-sample t-test (EWSR1-FLI1: P = 0.002, SOX6 P = 0.028). Right: Representative immunohistological staining for (EWSR1-)FLI1 and SOX6. Scale bar = 20 µm. c SOX6 expression (Affymetrix microarrays) in embryoid bodies after ectopic EWSR1-FLI1 expression. Horizontal bars represent means, n = 3 biologically independent samples per group. P value determined via unpaired two-sided t-test with Welch’s correction (P = 0.002). d Integrated genomic view of DNAse I hypersensitivity (HS) and ChIP-Seq data for EWSR1-FLI1 and H3K27ac in EwS cells transfected with shRNA against EWSR1-FLI1 (shEF1) or control shRNA (shGFP). e Relative enhancer activity of the SOX6-associated GGAA-mSat in A673/TR/shEF1 cells (−/+ Dox). Horizontal bars represent means, n = 4 biologically independent experiments. P value determined via two-sided Mann–Whitney test (P = 0.029). f Correlation of the average enhancer activity of both alleles of the SOX6-associated GGAA-mSat and the average SOX6 levels across eight EwS cell lines (TC-32 set as reference). The color code indicates the average number of consecutive GGAA-repeats of both alleles. P value determined via two-tailed Pearson correlation test, n = 4 biologically independent experiments. All error bars represent SEM. ***P < 0.001, **P < 0.01, *P < 0.05. Source data are provided as a Source Data file.