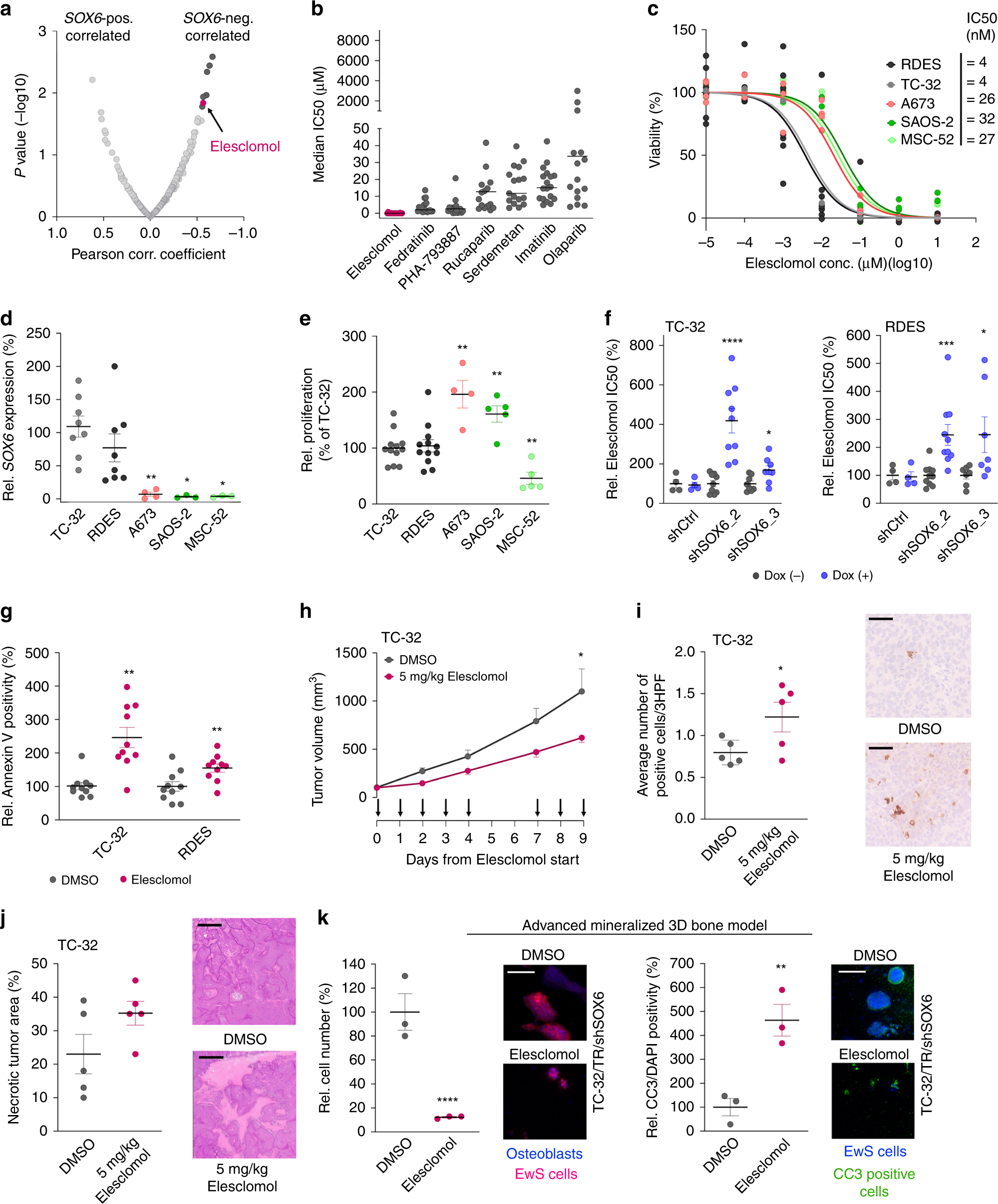
Fig. 4: SOX6 expression confers sensitivity toward Elesclomol.

a Correlated expression/drug-response data31. Dark gray/pink = top-7 drugs (two-tailed Pearson correlation without adjustment for multiple testing). b IC50 of top-7 drugs (n indicates the number of independent cell lines: Elesclomol, n = 18, P = 0.015; Fedratinib, n = 19, P = 0.012; PHA-793887, n = 19, P = 0.004; Rucaparib, n = 18, P = 0.003; Serdemetan, n = 17, P = 0.011; Imatinib, n = 18, P = 0.017; Olaparib, n = 20, P = 0.005). Horizontal bars represent medians. c Relative viability (n indicates the number of biologically independent experiments/cell line: RDES (black) n = 10, TC-32 (gray) n = 9, A673 (orange) n = 4), SAOS-2 (green) n = 4, MSC-52 (light green) n = 3). d SOX6 expression. Horizontal bars represent means (n indicates the number of biologically independent experiments/cell line: TC-32 n = 8, RDES n = 8, A673 n = 4 (P = 0.004), SAOS-2 n = 3 (P = 0.012), MSC-52 n = 3 (P = 0.012)). P values determined via two-sided Mann–Whitney test. e Cell viability. Horizontal bars represent means (n indicates the number of biologically independent experiments/cell line: TC-32 n = 12, RDES n = 12, A673 n = 4 (P = 0.004), SAOS-2 n = 5 (P = 0.006), MSC-52 n = 5 (P = 0.006)). P values determined via two-sided Mann–Whitney test. f Elesclomol-IC50. Horizontal bars represent means (n indicates the number of biologically independent experiments/cell line: TC-32: shCtrl n = 4, shSOX6_2 n = 9 (P ≤ 0.0001), shSOX6_3 n = 6 (P = 0.012); RDES: shCtrl n = 4, shSOX6_2 n = 10 (P = 0.0007), shSOX6_3 n = 5 (P = 0.026)). P values determined via two-sided Mann–Whitney test. g Annexin-V-positivity. Horizontal bars represent means, n = 10 biologically independent experiments. P values determined via unpaired two-sided t-test with Welch-correction; TC-32 (P = 0.0009), RDES (P = 0.009). h EwS-xenografts under Elesclomol-treatment (arrows). Data represent means, n = 5 biologically independent animals/condition. P value determined via two-sided Mann–Whitney test (P = 0.046). i Left: CC3-positivity. Horizontal bars represent means, n = 5 biologically independent xenografts/condition. P value determined via one-sided Mann–Whitney test (P = 0.044). Right: Representative micrographs, scale bar = 100 µm. j Left: Relative necrosis. Horizontal bars represent means, n = 5 biologically independent xenografts/condition. Right: Representative micrographs, scale bar = 900 µm. k Left: Relative cellularity. Horizontal bars represent means, n = 3 biologically independent experiments. Representative micrographs, scale bar = 50 µm. P value determined via two-sided Mann–Whitney test (P ≤ 0.0001). Right: CC3/DAPI-positivity. Horizontal bars represent means, n = 3 biologically independent experiments. Representative micrographs, scale bar = 50 µm. P value determined via two-sided Mann–Whitney test (P = 0.002). All error bars represent SEM. ****P ≤ 0.0001, ***P < 0.001, **P < 0.01, *P < 0.05. Source data are provided as a Source Data file.