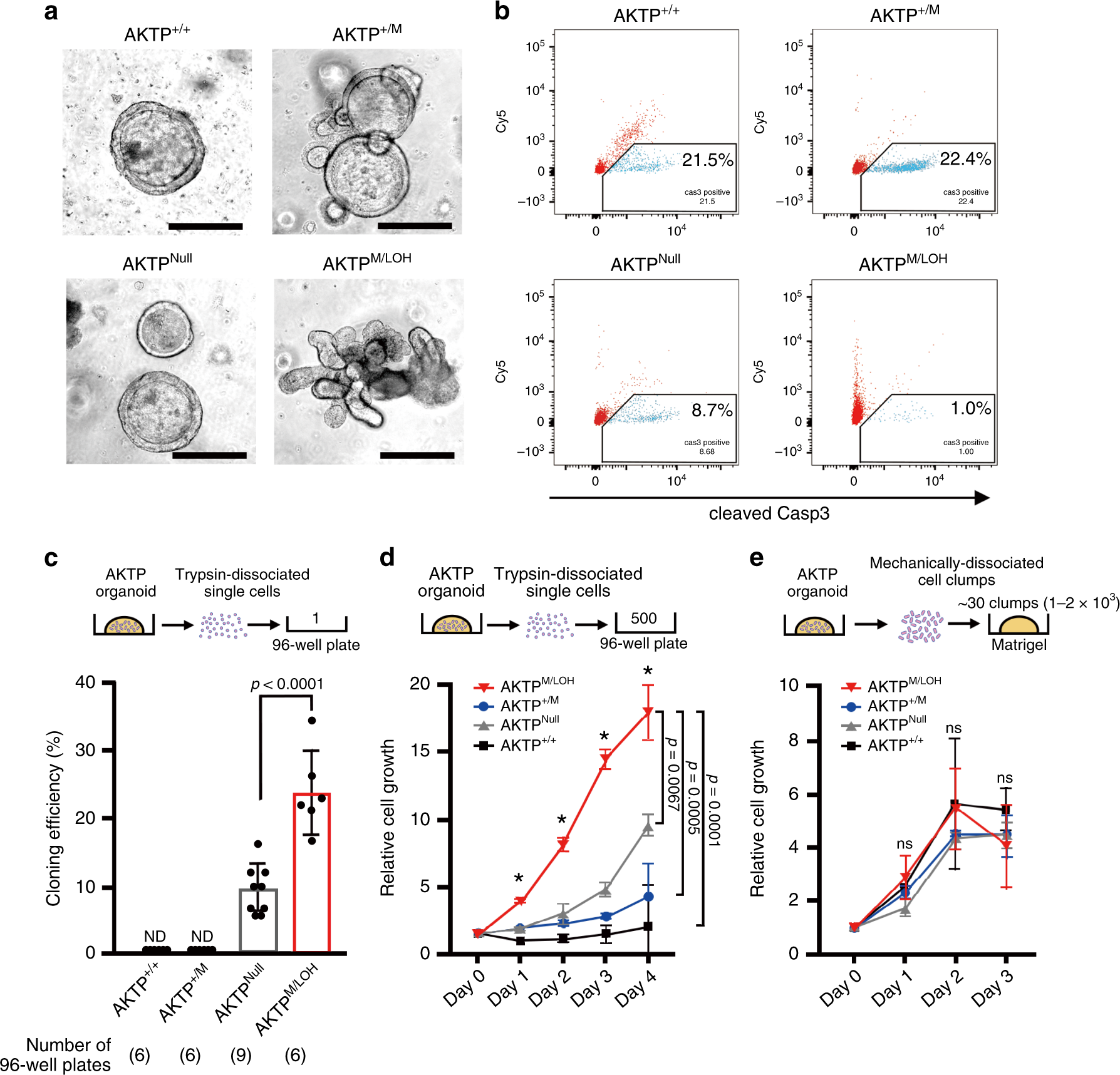
Fig. 4: Increased survival of dissociated tumor cells by Trp53 GOF mutation with LOH.

a Representative photographs of four AKTP organoid lines with different Trp53 genotypes (AKTP+/+, AKTP+/M, AKTPNull, and AKTPM/LOH). Bars, 500 µm. Note that AKTPM/LOH cells formed a complex glandular structure, while other organoids showed a round cystic structure. The images are representative of six independent cultures. b A flow cytometry analysis for cleaved caspase 3 (Casp3) of trypsin-dissociated cells of the four different Trp53 genotypes. Gating strategy is shown in Supplementary Fig. 5. The apoptosis rate is indicated in each graph. c Cloning efficiencies examined by limiting dilution of trypsin-dissociated single cells in 96-well plates are shown as a bar graph. The numbers of 96-well plates used for each genotype analysis are indicated in parentheses. Cloning efficiency was calculated in each 96-well plate, and the mean cloning efficiency was calculated (n = 6–9 biologically independent samples). Gray-line bar, AKTPNull cells; red-line bar, AKTPM/LOH cells; and ND, not detected. d, e The results of a cell proliferation assay of trypsin-dissociated single AKTP cells (500 cells/well) (n = 3 biologically independent samples) (d) and mechanically dissociated AKTP cell clumps (~30 clumps containing 1–2 × 103 cells/Matrigel) (n = 3 biologically independent samples) (e). Red lines with triangles, AKTPM/LOH cells; blue lines with circles, AKTP+/M cells; gray lines with triangles, AKTPNull cells; and black lines with squares, AKTP+/+ cells. The relative cell growth compared to the day 0 level is indicated. Data are presented as mean ± s.d. The data in c were analyzed by two-sided unpaired t-test, p values are provided; ND, not detected. The data in d, e were analyzed by ANOVA test, *p < 0.0001; ns, not significant. Data in d were also analyzed by Tukey test, p values at day 4 are provided. Source data are provided as a Source data file.